Actividad Física y Deportiva en el Medio Natural

chevron_left
chevron_right
Todo
Apuntes
Prácticas
Trabajos
chevron_left
chevron_right

Resumen de apuntes de las vías ferratas, barrancos y cuevas, (materiales, progresiones, y protocolos)

3 páginas

He publicado nuevos trabajos de 2º Actividad Física y Deportiva en el Medio Natural: Diario-de-AFD-en-el-Medio-Natural-1.pdf

48 páginas

He publicado nuevos apuntes de 2º Actividad Física y Deportiva en el Medio Natural: APUNTES-MEDIO-NATURAL.pdf

24 páginas

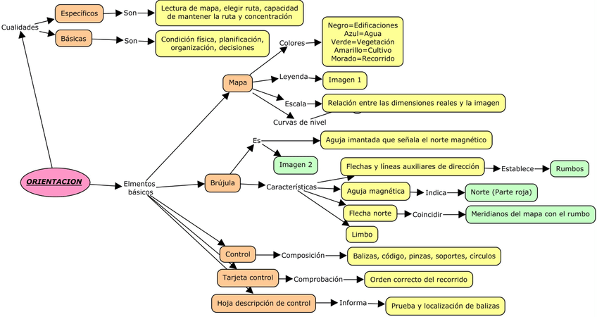
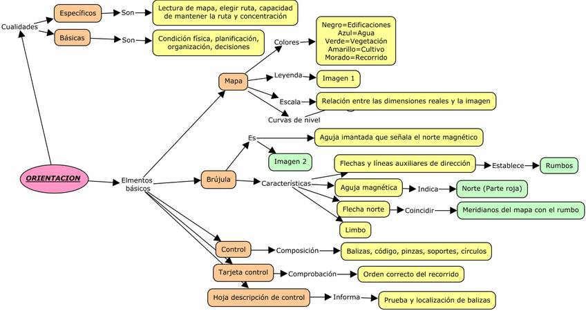
He publicado nuevos apuntes de 2º Actividad Física y Deportiva en el Medio Natural: tema-1-ORIENTACION.pdf

6 páginas

He publicado nuevos apuntes de 2º Actividad Física y Deportiva en el Medio Natural: Bloque-II.-Modalidades-deportivas-de-actividades-fisicas-en-el-medio-natural.pdf

12 páginas

He publicado nuevos apuntes de 2º Actividad Física y Deportiva en el Medio Natural: Bloque-I.-Fundamentos-de-las-actividades-fisicas-en-el-medio-natural.pdf

2 páginas

He publicado nuevos trabajos de 2º Actividad Física y Deportiva en el Medio Natural: Proyecto-de-Medio-Natural.pdf

21 páginas

trabajos

-

Desafios Curso 20/21

He publicado nuevos trabajos de 2º Actividad Física y Deportiva en el Medio Natural: Desafios Curso 20/21

Desafio-2-Enrique-Valbuena-y-Esteban-Rico-2oCCAFyD.docx
Desafio-3-Enrique-Valbuena-y-Esteban-Rico-2o-CCAFyD.docx
Desafio-1.docx
Desafio-6-Enrique-Valbuena-Cordero-y-Esteban-Rico-Saborido-2oCCAFyD.docx
Desafio-5-Enrique-Valbuena-Cordero-y-Esteban-Rico-Saborido-2oCCAFyD.docx
Desafio-7-Enrique-Valbuena-Cordero-y-Esteban-Rico-Saborido-2oCCAFyD.docx

He publicado nuevos apuntes de 2º Actividad Física y Deportiva en el Medio Natural: Sesion.pdf

1 página

apuntes

-

Desafíos prácticos

He publicado nuevos apuntes de 2º Actividad Física y Deportiva en el Medio Natural: Desafíos prácticos

Desafio-Practico-2.-Mecanica-de-la-bicicleta..docx
Copia-de-Desafio-Practico-3.docx
Copia-de-Desafio-Practico-1.-La-Orientacion-mediante-GPS.docx

apuntes

-

Desafíos cognitivos

He publicado nuevos apuntes de 2º Actividad Física y Deportiva en el Medio Natural: Desafíos cognitivos

Desafio-Cognitivo-1.docx
Copia-de-Desafio-Cognitivo-2.-La-Orientacion-mediante-cartografia.docx
Desafio-Cognitivo-3.docx

He publicado nuevos trabajos de 2º Actividad Física y Deportiva en el Medio Natural: DIARIO-ALICIA-TERMINADO-comprimido.pdf

45 páginas

apuntes

-

Apuntes medio natural

He publicado nuevos apuntes de 2º Actividad Física y Deportiva en el Medio Natural: Apuntes medio natural

DEPORTES-DE-INVIERNO.docx
TEMA-BICICLETA.docx
MEDIO-NATURAL-EN-LA-ESO.docx
TEMA-orientacion.docx
Tema-seguridad-y-gestion-del-riesgo.docx
TEMA-BICICLETA.docx

apuntes

-

Apuntes Medio natural

He publicado nuevos apuntes de 2º Actividad Física y Deportiva en el Medio Natural: Apuntes Medio natural

TEMA-BICICLETA.docx

He publicado nuevos apuntes de 2º Actividad Física y Deportiva en el Medio Natural: 4)_Metodologia.pdf

28 páginas

He publicado nuevos apuntes de 2º Actividad Física y Deportiva en el Medio Natural: Orientación .pdf

26 páginas

He publicado nuevos apuntes de 2º Actividad Física y Deportiva en el Medio Natural: TEMA 1. Introducción a la AFMN(1).pdf

3 páginas

He publicado nuevos apuntes de 2º Actividad Física y Deportiva en el Medio Natural: TEORÍA DE GPS Y WIKILOC.pdf

3 páginas

He publicado nuevos apuntes de 2º Actividad Física y Deportiva en el Medio Natural: TEORÍA DE GYMKANA TAXONOMICA.pdf

2 páginas

practicas

-

Afydmn

Diario de clase, e informes sobre la acampada

Diario de clase AFMD.pdf
Dossier comida.xlsx
Memoria.pdf

apuntes

-

Afydmn

He publicado nuevos apuntes de 2º Actividad Física y Deportiva en el Medio Natural: Afydmn

Imagenes.pdf
Tema 1.jpg
Tema 1.pdf
Tema 2.jpg
Tema 2.pdf
Tema 3.jpg

He publicado nuevos apuntes de 2º Actividad Física y Deportiva en el Medio Natural: Imagenes.pdf

2 páginas
¡Estás al día!

¡Estás al día!

Has visto todos los archivos