Administración

chevron_left
chevron_right
Todo
Apuntes
Ejercicios
Exámenes
Otros
Prácticas
publication
Test
Trabajos
chevron_left
chevron_right
Anónimo

@Anónimo

Guía de Estudio Integral para EXANI-II: Módulo de Administración. Incluye evolución de teorías (Taylor, Fayol, Weber), proceso administrativo detallado (fase mecánica y dinámica), clasificación de empresas y áreas funcionales. Contiene simulador con respu

4 páginas

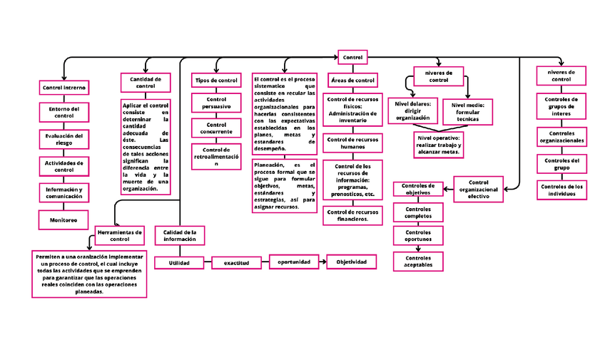
En este documento se explica a fondo el control su proceso, sus clasificaciones, requisitos y demás. A lo último del documento contiene preguntas de opción múltiple las cuáles ayudan a revisar los temas vistos.

5 páginas

En este documento se resumen y explican claramente temas como la dirección, los factores humanos en la administración, los elementos de la administración, la motivación y las diferencies teorías y la comunicación y sus elementos. Por último contiene pregu

7 páginas

Este documento contiene temas como la departamentalización, la autoridad, el poder y la delegación; todos explicados de manera resumida y clara. Contiene preguntas de opción múltiple al final del documento para revisar los contenidos vistos.

5 páginas

Este documento contiene definiciones necesarias que son claras y sintetizadas, temas como los análisis, los roles que cumple un administrador, las alternativas, los tipos de decisiones, los distintos procesos, la plantación y sus pasos, los tipos de plane

6 páginas

El documento contiene definiciones, las diferentes teorías que llevaron a la creación de la administración con sus diferentes procesos, aportes y principios. Incluye también preguntas de opción múltiple sobre los temas vistos. Explicado sintéticamente, co

5 páginas

He publicado nuevos apuntes de 1º Administración: ADMINISTRACION-REPASO.pdf

28 páginas

He publicado nuevos apuntes de 8º Administración: Apuntes-3cer-parcial.pdf

10 páginas

He publicado nuevos practicas de 8º Administración: MANUAL-DE-PRACTICAS.pdf

37 páginas

Administración

Importancia de la administración

Hola, aquí encontraras todo lo relacionado con Admin en el EXANI II. Cinco páginas claras para un mejor uso de tiempo.

5 páginas

explicación de los sistemas de producción

25 páginas

He publicado nuevos apuntes de 2º Administración: FORO2UN2DIEGOARENAS.docx

word

He publicado nuevos apuntes de 9º Administración: ACFrOgALjgt0LAz2fProSgQX-8SrW0HOkzQH0pHXukoJm60zYQqvZbBita-6FM-7BHKSuKQyK2qKnOMFA9xI-quzYJSg8lbLyfe6r4b3iuwUdiwbrRTpLbb6b2XegUoAdC0hyt0OQ3l1ND0N4oWUoUeRGxXTXpTjOCxpptGw.pdf

2 páginas

He publicado nuevos apuntes de 9º Administración: NOTAS-BIENES-DIURNO-3.pdf

3 páginas

He publicado nuevos apuntes de 9º Administración: Certificado-tradicion-de-Neiva-1.pdf

5 páginas

He publicado nuevos apuntes de 10º Administración: pago.pdf

2 páginas

He publicado nuevos apuntes de 10º Administración: Taller-Comision-de-la-Verdad-2.pdf

5 páginas

He publicado nuevos apuntes de 10º Administración: horarioacademico-4.pdf

3 páginas

¿que es la ingeniería de software y para qué sirve?

La Ingeniería de Software es una disciplina que trata sobre el análisis, diseño y construcción de aplicaciones informáticas a través de la utilización de metodologías, herramientas, técnicas de desarrollo y documentación para una correcta gestión del software en una organización.

He publicado nuevos trabajos de 1º Administración: Maquinas-herramientas-y-CNC.pdf

13 páginas

He publicado nuevos trabajos de 1º Administración: NOM-017-STPS-2008.pdf

4 páginas

He publicado nuevos trabajos de 1º Administración: NOM-004-STPS-1999.pdf

2 páginas

He publicado nuevos trabajos de 1º Administración: PROY-NOM-008-SCFI-2017.pdf

9 páginas

Ensayo para conocer las competencias laborales del capital humano en las organizaciones.

7 páginas

Ensayo para entender la negación y la inteligencia relacional en los negocios.

7 páginas

He publicado nuevos apuntes de 1º Administración: Ensayo-retos-y-oportunidades-de-la-formacion-profesional.pdf

4 páginas

He publicado nuevos trabajos de 5º Administración: Definiciones-P2.pdf

1 página

He publicado nuevos trabajos de 5º Administración: Definiciones-Administracion.pdf

1 página

He publicado nuevos trabajos de 10º Administración: Estructura-OrganizacionalOrganigrama-de-Nestle..pdf

16 páginas

He publicado nuevos apuntes de 5º Administración: Empresas-concepto-e-importancia.pdf

10 páginas

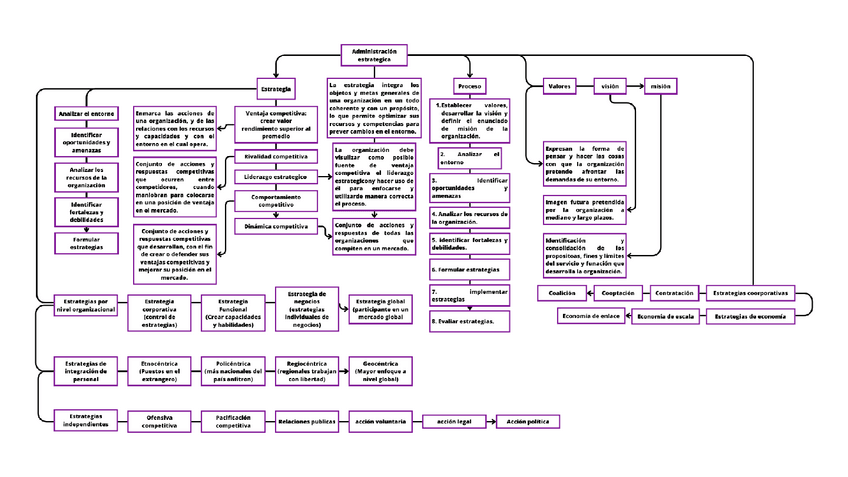
He publicado nuevos trabajos de 3º Administración: Administracion-1-MAPAS-12-Y-3.pdf

4 páginas

He publicado nuevos trabajos de 3º Administración: Administracion-3.pdf

3 páginas

He publicado nuevos trabajos de 3º Administración: Administracion-5-Mapa-argumentativo-12.pdf

1 página

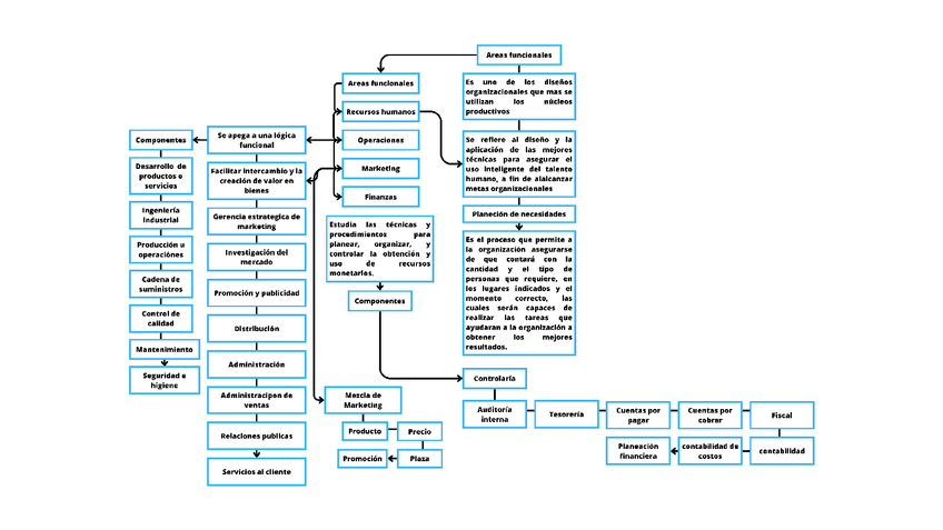
He publicado nuevos trabajos de 3º Administración: Areas-funcionalesmapa-argumentativo.pdf

1 página

Solo cambien un poco el formato =)

3 páginas

He publicado nuevos apuntes de 1º Administración: administracion.docx

word

He publicado nuevos apuntes de 1º Administración: administracion.docx

word
Anónimo

@Anónimo

Ramo Completo

Miniatura no disponible
pdf

He publicado nuevos apuntes de 1º Administración: final-administracion-2023.pdf

3 páginas

He publicado nuevos apuntes de 1º Administración: administracion-y-organizacion-de-empresas.pdf

19 páginas

Proyecto de planeación estratégica aplicado a una pequeña empresa.

9 páginas

Diapositivas explicando la planeación estratégica paso a pasa enfocada a marketing y ventas.

8 páginas
Anónimo

@Anónimo

He publicado nuevos apuntes de 2º Administración: ACT-4.pdf

10 páginas
Anónimo

@Anónimo

He publicado nuevos apuntes de 2º Administración: ACTIVIDAD3-ADMINISTRACION.pdf

7 páginas
Anónimo

@Anónimo

He publicado nuevos apuntes de 2º Administración: ORGANIZACION-EMPRESARIAL.pdf

3 páginas
Anónimo

@Anónimo

He publicado nuevos apuntes de 2º Administración: Esquema-del-proceso-de-administracion.pdf

4 páginas

He publicado nuevos apuntes de 3º Administración: Resumen-Direccion.pdf

2 páginas

He publicado nuevos apuntes de 3º Administración: El-precio-en-el-Marketing.pdf

2 páginas

He publicado nuevos apuntes de 3º Administración: PRODUCTO.pdf

2 páginas

He publicado nuevos apuntes de 1º Administración: LA-PIRAMIDE-DE-MASLOW.pdf

6 páginas

He publicado nuevos apuntes de 3º Administración: Oasisamerica-y-Aridoamerica.pdf

Miniatura no disponible
pdf

He publicado nuevos apuntes de 3º Administración: Dia-de-muertos.pdf

Miniatura no disponible
pdf

He publicado nuevos apuntes de 3º Administración: Horizonte-Preclasico.pdf

1 página

He publicado nuevos apuntes de 3º Administración: Hidalgo.pdf

Miniatura no disponible
pdf

He publicado nuevos trabajos de 3º Administración: Linea-del-tiempo-Mexico.pdf

Miniatura no disponible
pdf

He publicado nuevos apuntes de 1º Administración: Proceso-administrativo-direccion-1.pdf

29 páginas

He publicado nuevos apuntes de 1º Administración: Motivacion.pdf

41 páginas

He publicado nuevos apuntes de 1º Administración: Comunicacion-1.pdf

41 páginas

He publicado nuevos apuntes de 1º Administración: Pobreza-desigualdad-y-dinamica-del-progreso.pdf

21 páginas