Administración I

chevron_left
chevron_right
Todo
Apuntes
Ejercicios
Exámenes
Otros
Prácticas
Trabajos
chevron_left
chevron_right

Las finanzas relacionan el arte y ciencia de administrar el dinero. Trata del nexo entre la economía y la contabilidad, es decir, une las teoría económica con las cifras contables. Administración financiera consiste en planificar, organizar, dirigir y co

9 páginas

El libro "Diseño de Organizaciones eficientes", explica cómo diseñar y organizar una empresa para que funcione de forma ordenada, coordinada y eficiente. Analiza cómo se dividen las tareas, cómo se coordinan las personas y qué tipos de estructuras organ

word

El documento aborda la Administración del Recurso Humano como una función clave para el desarrollo de la organización. Destaca que el departamento de RRHH se encarga de diversas actividades, reclutamiento, selección, formación, remuneración, comunicación,

15 páginas

apuntes

-

investigacion cientifica

He publicado nuevos apuntes de 1º Administración I: investigacion cientifica

aprehension-del-conocimiento.docx
autor.docx
conceptos-y-objetos.docx
ENSAYO-2.docx
ensayo.docx
esquemas-de-investigacion.docx

apuntes

-

analisis empresarial de marcas

tareas que son desde crear tu negocio

analisis-empresarial-de-marcas.docx
cuadro-comparativo.docx
diseno-y-gestion-de-packaging.docx
foda.docx
internacionales.docx
valores-de-marca.docx

El día de hoy vamos a explorar algunos datos micro datos de las empresas y algunos tipos de clasificaciones.

2 páginas

En este apunte aprenderemos los fundamentos de un asistente administrativo y algunos datos principales de la empresa.

2 páginas

El documento muestra documentos fuente utilizados en el día a día como el CFDI, el pagaré y el cheque.

1 página
Anónimo

@Anónimo

Es información sobre la historia de la administración y puntos relevantes

12 páginas

He publicado nuevos apuntes de 5º Administración I: Propiedad-y-responsabilidad-de-los-papeles-de-trabajo.pdf

1 página

He publicado nuevos apuntes de 5º Administración I: La-opinion-profesional..pdf

1 página

He publicado nuevos apuntes de 5º Administración I: Control-interno.pdf

1 página

He publicado nuevos apuntes de 5º Administración I: Control-interno-2.pdf

1 página

He publicado nuevos apuntes de 5º Administración I: Auditoria.pdf

2 páginas

He publicado nuevos apuntes de 5º Administración I: Tecnologia-de-Procesos-de-Factura.pdf

1 página

He publicado nuevos apuntes de 5º Administración I: Tecnica-del-grupo-nominal.pdf

1 página

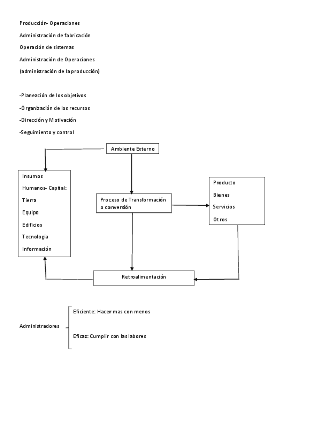
He publicado nuevos apuntes de 5º Administración I: Subsistema-de-Operaciones.pdf

1 página

He publicado nuevos apuntes de 5º Administración I: Pronosticos.pdf

1 página

He publicado nuevos apuntes de 5º Administración I: Produccion.pdf

1 página

He publicado nuevos apuntes de 5º Administración I: Las-5-ps-de-la-produccion.pdf

2 páginas

He publicado nuevos apuntes de 5º Administración I: Factores-que-influyen-en-la-administracion-de-operaciones-a-nivel-internacional.pdf

2 páginas

He publicado nuevos apuntes de 5º Administración I: Ejercicio-Pronosticos.pdf

2 páginas

He publicado nuevos apuntes de 5º Administración I: Decisiones-sobre-diseno-de-nuevos-productos.pdf

1 página

He publicado nuevos apuntes de 5º Administración I: De-capital-intensivo.pdf

1 página

He publicado nuevos apuntes de 5º Administración I: Cuestionario-administracion-de-produccion-Segundo-parcial.pdf

1 página

He publicado nuevos apuntes de 5º Administración I: Covarianza.pdf

1 página

He publicado nuevos apuntes de 5º Administración I: Concepto-de-Leonardo-Da-Vinci.pdf

1 página

resumen

1 página

resumen

2 páginas

resumen

2 páginas

resumen

2 páginas

resumen

2 páginas

Resumen administracion

2 páginas

Resumen administracion

1 página
Anónimo

@Anónimo

He publicado nuevos apuntes de 5º Administración I: Presentacion-Proyecto-Creativo-Moderno-Azul.pdf

6 páginas
Anónimo

@Anónimo

He publicado nuevos apuntes de 5º Administración I: Image-to-PDF-20250404-22.32.15.pdf

1 página
Anónimo

@Anónimo

He publicado nuevos apuntes de 5º Administración I: Image-to-PDF-20250402-22.33.43.pdf

1 página
Anónimo

@Anónimo

He publicado nuevos apuntes de 5º Administración I: Presentacion-Proyecto-De-Prevencion-de-Riesgos-Laborales-Profesional-Azul-1.pdf

20 páginas
Anónimo

@Anónimo

He publicado nuevos ejercicios de 5º Administración I: 20250509163316.jpg

Imagen

Este texto explora diversos enfoques modernos en la administración, centrándose en su desarrollo organizacional y los cambios que se pueden implementar para mejorar la productividad y las relaciones humanas dentro de las empresas.

2 páginas

esto es un analisis del seguro social

26 páginas

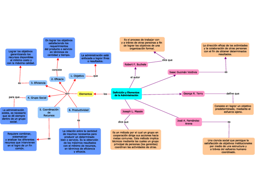
MAPA MENTAL

1 página

Mapa conceptual

1 página

Mapa conceptual

1 página

Uno de los enfoques principales en la administración moderna

7 páginas

La siguiente imagen contiene una tabla cuyo tema central es la Contratación de Personal. Una sección contiene el concepto y la otra sección contiene una descripción del marco legal de contratación.

Imagen

La siguiente imagen contiene información sobre lo que es la movilidad laboral, sus factores y sus tipos (incluidos ejemplos) representados en un mapa conceptual.

2 páginas

El siguiente trabajo presenta un mapa conceptual sobre el tema del control total de calidad. Este mapa contiene información desde definiciones hasta beneficios de manera concisa y bien estructurada.

1 página

Este documento examina la evaluación y el desempeño laboral de manera clara y breve. Primero se define el concepto de evaluación, luego se explica el desempeño y finalmente cómo se aplican ambos en un entorno laboral.

5 páginas

He publicado nuevos apuntes de 1º Administración I: RyC-cap11.pdf

3 páginas

He publicado nuevos apuntes de 1º Administración I: adm-una-perspectiva-global.pdf

4 páginas

He publicado nuevos apuntes de 1º Administración I: estrategia-competitiva240418173058.pdf

4 páginas

He publicado nuevos apuntes de 1º Administración I: Porter-comprender-estructura-sector.pdf

5 páginas

He publicado nuevos apuntes de 1º Administración I: u1-cap-1-Robbins-y-Coulter.pdf

4 páginas

He publicado nuevos apuntes de 1º Administración I: Modelos-de-administracion.pdf

1 página

He publicado nuevos examenes de 5º Administración I: Examen-de-administracion.jpeg

Imagen

He publicado nuevos apuntes de 5º Administración I: Administracion-l.jpeg

Imagen

He publicado nuevos apuntes de 5º Administración I: Administracion.pdf

4 páginas

He publicado nuevos apuntes de 1º Administración I: ABC-De-Educacion-Financiera-1.pdf

80 páginas

He publicado nuevos apuntes de 5º Administración I: Habilidades-deseables-de-los-administradores-Administracion-Triptico.pdf

2 páginas