Ambiente, Trabajo y Salud

chevron_left
chevron_right
Todo
Apuntes
Trabajos
chevron_left
chevron_right

He publicado nuevos apuntes de 4º Ambiente, Trabajo y Salud: Mapa-mental-de-cancer-ocupacional.pdf

2 páginas

He publicado nuevos apuntes de 4º Ambiente, Trabajo y Salud: Silicosis-cuadro-sinoptico.pdf

3 páginas

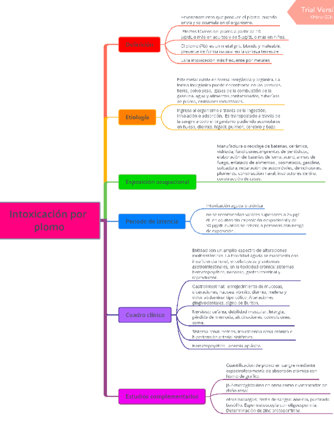
He publicado nuevos apuntes de 4º Ambiente, Trabajo y Salud: Intoxicacion-por-plomo-cuadro-sinoptico.pdf

3 páginas

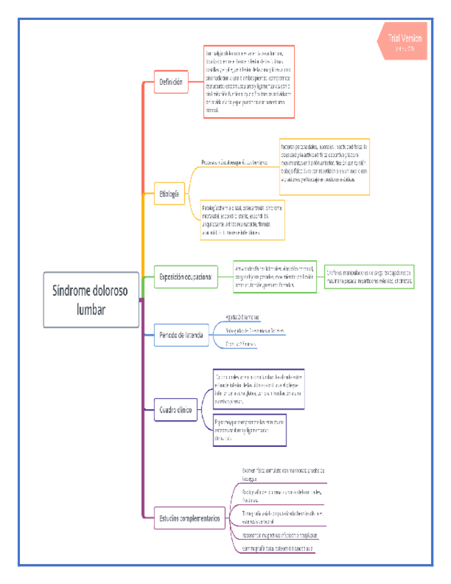
He publicado nuevos apuntes de 4º Ambiente, Trabajo y Salud: Dorsolumbalgia.pdf

4 páginas

He publicado nuevos apuntes de 4º Ambiente, Trabajo y Salud: Sindrome-organico-cerebral-por-disolventes-cuadro-sinoptico.pdf

2 páginas

He publicado nuevos apuntes de 4º Ambiente, Trabajo y Salud: Intoxicacion-por-plaguicidas-cuadro-sinoptico.pdf

3 páginas

He publicado nuevos apuntes de 4º Ambiente, Trabajo y Salud: sx-karoshi.pdf

1 página

He publicado nuevos apuntes de 4º Ambiente, Trabajo y Salud: sx-mobbing.pdf

1 página

He publicado nuevos trabajos de 4º Ambiente, Trabajo y Salud: 0-18220494927202103121538040000.pdf

1 página

He publicado nuevos trabajos de 4º Ambiente, Trabajo y Salud: 202103121530120000.png.pdf

Miniatura no disponible
pdf

He publicado nuevos trabajos de 4º Ambiente, Trabajo y Salud: 202103121530120000.png

Miniatura no disponible
Imagen

He publicado nuevos apuntes de 4º Ambiente, Trabajo y Salud: Cisneros-Hernandez-Raymundo-Grupo-G.docx

word
¡Estás al día!

¡Estás al día!

Has visto todos los archivos