Ampliación de Investigación Operativa

Todo
Apuntes
Ejercicios
Exámenes
Otros
Prácticas
Trabajos
chevron_left
chevron_right

apuntes

-

Teoría Mapas Mentales y Videos

He publicado nuevos apuntes de 3º Ampliación de Investigación Operativa: Teoría Mapas Mentales y Videos

Video-Explicativo-Programacion-Entera.mp4
Presentacion-Programacion-Entera.pdf
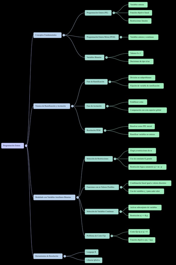
Mapa-Mental-Programacion-Entera.png
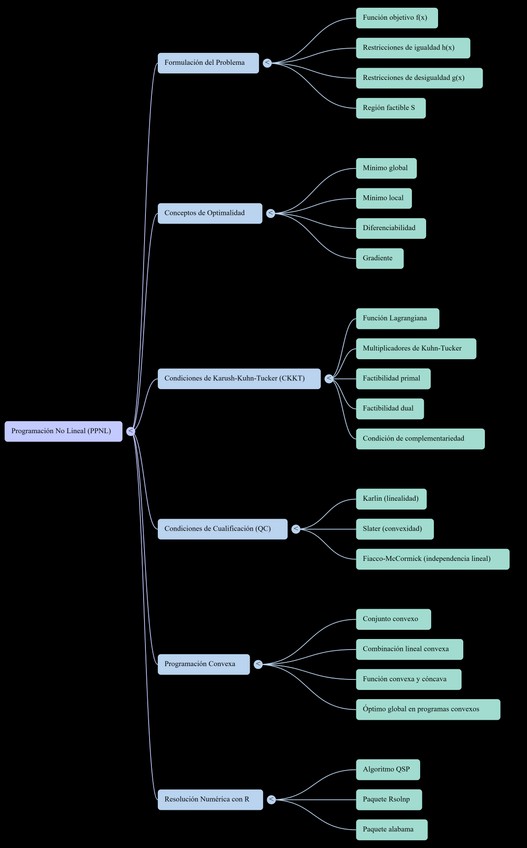
Mapa-Mental-Programacion-No-Lineal.png
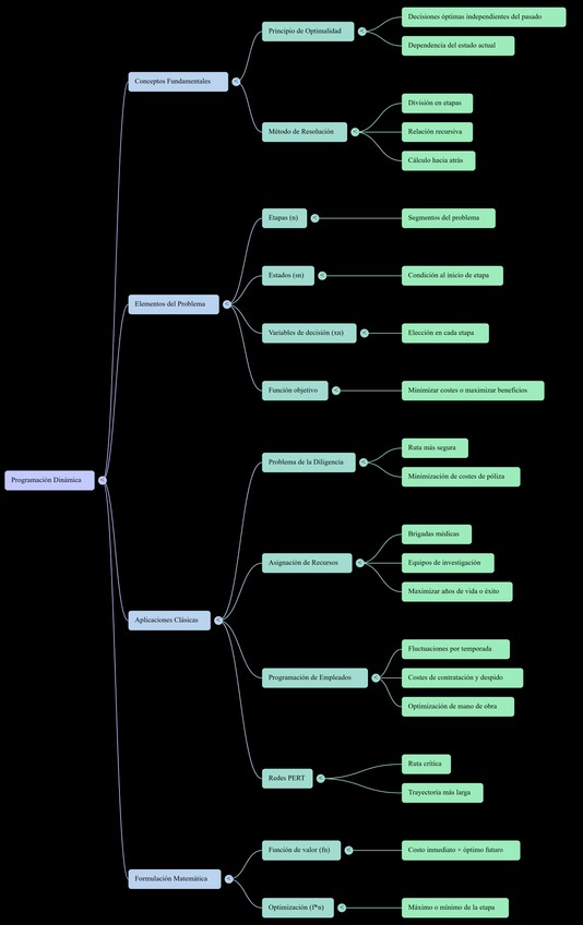
Mapa-Mental-Programacion-Dinamica.png
Mapa-Mental-Teoria-de-Colas.png

trabajos

-

Tareas Semanales

He publicado nuevos trabajos de 3º Ampliación de Investigación Operativa: Tareas Semanales

Control-Participativo-II-con-correcciones.pdf
Miniatura no disponible
Control-Participativo-I.R

He publicado nuevos apuntes de 3º Ampliación de Investigación Operativa: APUNTES-PROGRAMACION-ENTERA.pdf

13 páginas

apuntes

-

Apuntes de Investigación Operativa

He publicado nuevos apuntes de 3º Ampliación de Investigación Operativa: Apuntes de Investigación Operativa

Tema 1 - Programación Entera.pdf
Tema 2 - Redes.pdf

He publicado nuevos apuntes de 2º Ampliación de Investigación Operativa: TEMA-2-TEORIA-DE-GRAFOS.pdf

1 página

ALGUNOS EJERCICIOS DE LA RELACIÓN2

1 página

He publicado nuevos apuntes de 2º Ampliación de Investigación Operativa: TEMA-3-REDES-DE-TRANSPORTE.pdf

1 página

ALGUNOS EJERCICIOS DE LA RELACIÓN2, NO TODOS

1 página

He publicado nuevos apuntes de 2º Ampliación de Investigación Operativa: TEMA-1-TEORIA-DE-COLAS.pdf

1 página

He publicado nuevos practicas de 2º Ampliación de Investigación Operativa: PRACTICA-1.pdf

1 página

He publicado nuevos practicas de 2º Ampliación de Investigación Operativa: Practica-3.pdf

1 página

PRÁCTICA EVALUABLE 2

1 página

He publicado nuevos ejercicios de 2º Ampliación de Investigación Operativa: Relacion-2-teoria-de-grafos.pdf

1 página

He publicado nuevos ejercicios de 2º Ampliación de Investigación Operativa: Teoria-de-colas.pdf

1 página

TEMA3

1 página

apuntes

-

1º Parcial

He publicado nuevos apuntes de 3º Ampliación de Investigación Operativa: 1º Parcial

Ejercicio-grafos.pdf
Ejercicios-algoritmos.pdf
Optimizacion-de-funciones.pdf
Optimizacion-de-grafos.pdf
Teoria-de-juegos.pdf

apuntes

-

2º Parcial

He publicado nuevos apuntes de 3º Ampliación de Investigación Operativa: 2º Parcial

Casos-Colas.pdf
Gestion-de-Inventarios.pdf
Problemas-Colas.pdf

apuntes

-

Tareas

He publicado nuevos apuntes de 3º Ampliación de Investigación Operativa: Tareas

Optimizacion-de-funciones.xlsx
Tarea-2.pdf
Tarea-3.pdf
Tarea-4.pdf
Tarea-5.pdf
Tarea-6.pdf

apuntes

-

Tareas

He publicado nuevos apuntes de 3º Ampliación de Investigación Operativa: Tareas

Tarea-2.pdf
Tarea-4-grafos.pdf
Tarea-5-juegos.pdf
Tarea-6-7.2-colas.pdf
Tarea-6-colas.pdf
Tarea-7.pdf

He publicado nuevos examenes de 3º Ampliación de Investigación Operativa: Examen-Marzo-24.pdf

1 página
Anónimo

@Anónimo

Tablas y graficas de la práctica

3 páginas

He publicado nuevos examenes de 3º Ampliación de Investigación Operativa: 2ParcialAIO.zip

Miniatura no disponible
zip

He publicado nuevos examenes de 3º Ampliación de Investigación Operativa: 1ParcialAIO.zip

Miniatura no disponible
zip

He publicado nuevos trabajos de 3º Ampliación de Investigación Operativa: Tarea15LolChaGarMimiZinc.mzn

Miniatura no disponible

He publicado nuevos trabajos de 3º Ampliación de Investigación Operativa: Tarea14LolChaGarTColas.Rmd

Miniatura no disponible

He publicado nuevos trabajos de 3º Ampliación de Investigación Operativa: Tarea15lolchagar.mzn

Miniatura no disponible

He publicado nuevos trabajos de 3º Ampliación de Investigación Operativa: Tarea13LolChaGarTColas.Rmd

Miniatura no disponible

He publicado nuevos trabajos de 3º Ampliación de Investigación Operativa: Tarea12LolChaGarTColas.Rmd

Miniatura no disponible

He publicado nuevos trabajos de 3º Ampliación de Investigación Operativa: Tarea9-10LolChaGarTColas.R

Miniatura no disponible

He publicado nuevos trabajos de 3º Ampliación de Investigación Operativa: Tarea11LolChaGarTColas.R

Miniatura no disponible

He publicado nuevos trabajos de 3º Ampliación de Investigación Operativa: Tarea8LolChaGarTJuegos.R

Miniatura no disponible

He publicado nuevos trabajos de 3º Ampliación de Investigación Operativa: Tarea7LolChaGarSolverConRestTJ.xlsx

excel

He publicado nuevos trabajos de 3º Ampliación de Investigación Operativa: Tarea6LolChaGarGrafos.Rmd

Miniatura no disponible

He publicado nuevos trabajos de 3º Ampliación de Investigación Operativa: Tarea7LolChaGar-copia.xlsx

excel

He publicado nuevos trabajos de 3º Ampliación de Investigación Operativa: Tarea4LolChaGarNewtonMulti.R

Miniatura no disponible

He publicado nuevos trabajos de 3º Ampliación de Investigación Operativa: Tarea5LolChaGarSolverSinRest.xlsx

excel

He publicado nuevos trabajos de 3º Ampliación de Investigación Operativa: Tarea3LolChaGarHyJ.R

Miniatura no disponible

He publicado nuevos trabajos de 3º Ampliación de Investigación Operativa: Tarea2LolChaGar.txt

Miniatura no disponible
word

He publicado nuevos trabajos de 3º Ampliación de Investigación Operativa: Tarea2LolChaGarNewtonUni.R

Miniatura no disponible

He publicado nuevos trabajos de 3º Ampliación de Investigación Operativa: Tarea1LolChaGarDicyGR.xlsx

excel

He publicado nuevos apuntes de 2º Ampliación de Investigación Operativa: Apuntes-Ampliacion-de-Investigacion-Operativa.pdf

45 páginas

He publicado nuevos examenes de 2º Ampliación de Investigación Operativa: Examen-sensibilidad.pdf

2 páginas

He publicado nuevos examenes de 2º Ampliación de Investigación Operativa: Examen-tipo.pdf

4 páginas

He publicado nuevos examenes de 2º Ampliación de Investigación Operativa: Ejercicios-examen.pdf

5 páginas

He publicado nuevos examenes de 2º Ampliación de Investigación Operativa: Relacion-problemas-tipo-examen.pdf

4 páginas

He publicado nuevos apuntes de 3º Ampliación de Investigación Operativa: Metodo-de-Newton.pdf

2 páginas

He publicado nuevos apuntes de 3º Ampliación de Investigación Operativa: Autopistas.pdf

16 páginas

He publicado nuevos apuntes de 2º Ampliación de Investigación Operativa: Tema-1.pdf

11 páginas

He publicado nuevos ejercicios de 3º Ampliación de Investigación Operativa: Problemas-de-inventarios.pdf

7 páginas

He publicado nuevos ejercicios de 3º Ampliación de Investigación Operativa: Colas.pdf

35 páginas

He publicado nuevos apuntes de 3º Ampliación de Investigación Operativa: SEGUNDOPARCIALAIO.Rmd

Miniatura no disponible

He publicado nuevos apuntes de 3º Ampliación de Investigación Operativa: optimizacionfunciones.pdf

76 páginas

apuntes

-

Códigos R

He publicado nuevos apuntes de 4º Ampliación de Investigación Operativa: Códigos R

Teoria-de-juegos.pdf
Creacion-de-grafos.pdf

He publicado nuevos apuntes de 3º Ampliación de Investigación Operativa: teoriacolas.pdf

35 páginas

He publicado nuevos apuntes de 3º Ampliación de Investigación Operativa: analisisfiabilidad.pdf

5 páginas

He publicado nuevos apuntes de 3º Ampliación de Investigación Operativa: gestioninventarios.pdf

13 páginas

He publicado nuevos apuntes de 3º Ampliación de Investigación Operativa: introducciongrafos.pdf

17 páginas

He publicado nuevos otros de 3º Ampliación de Investigación Operativa: Algoritmos-AIO.pdf

68 páginas

He publicado nuevos apuntes de 3º Ampliación de Investigación Operativa: Tarea12.pdf

3 páginas

He publicado nuevos apuntes de 3º Ampliación de Investigación Operativa: Tarea-10.pdf

3 páginas