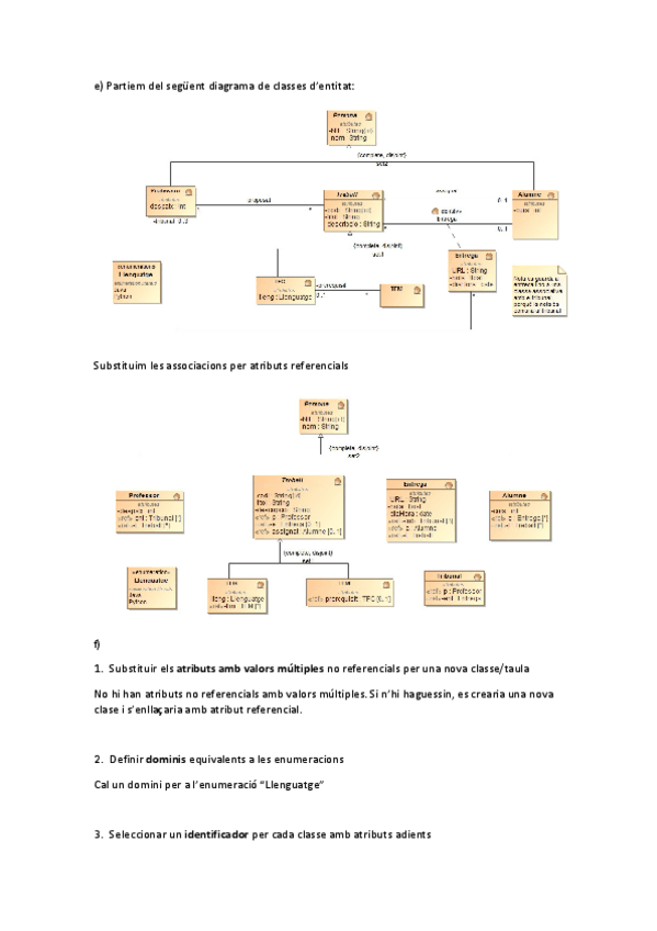
Anàlisi i Disseny d'Aplicacions

chevron_left
chevron_right
Todo
Apuntes
chevron_left
chevron_right
Anónimo

@Anónimo

apuntes

-

Varios

He publicado nuevos apuntes de 4º Anàlisi i Disseny d'Aplicacions: Varios

Tema-VIII-2016.pdf
Solucio-PAC2-1.pdf
Tema-V-2018.pdf
Solucio-PAC2-2.pdf
Tema-III-2018.pdf
Tema-I-2018.pdf
¡Estás al día!

¡Estás al día!

Has visto todos los archivos