Todo
Apuntes
Ejercicios
Exámenes
Prácticas
publication
Test
chevron_left
chevron_right

Resumen explicativo

4 páginas

AYUDA-EXAMEN PRACTICO ANÁLISIS DE DATOS. 1

3 páginas

apuntes

-

Análisis de datos 1

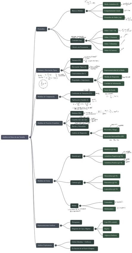
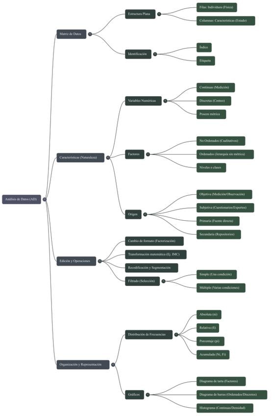
Estos son esquemas de los temas de análisis para la teoría. Respecto a la práctica tengo apuntes más completos en mi perfil. Esta teoría en esquemas sirve para ir completando en clase o para echar un vistazo antes del examen.

Tema-1.pdf
Tema-4.pdf
Tema-3.pdf
Tema-2.pdf

He publicado nuevos apuntes de 1º Analisis de Datos en Psicologia I: Tema-4.pdf

4 páginas

He publicado nuevos apuntes de 1º Analisis de Datos en Psicologia I: Tema-2.pdf

5 páginas

He publicado nuevos apuntes de 1º Analisis de Datos en Psicologia I: Tema-5.pdf

4 páginas

He publicado nuevos apuntes de 1º Analisis de Datos en Psicologia I: Tema-3.pdf

5 páginas

He publicado nuevos apuntes de 1º Analisis de Datos en Psicologia I: Tema-1.pdf

4 páginas

He publicado nuevos apuntes de 1º Analisis de Datos en Psicologia I: INSTRUCCIONES-R-COMMANDER.pdf

5 páginas

apuntes

-

ANALISIS I

Todos los pasos de R-Commander

1.jpeg
2.jpeg
3.jpeg
4.jpeg
5.jpeg
6.jpeg

He publicado nuevos apuntes de 1º Analisis de Datos en Psicologia I: APUNTES-GUIA-EXAMEN-ANALISIS-I.pdf

6 páginas

He publicado nuevos practicas de 1º Analisis de Datos en Psicologia I: EXAMEN-PRACTICO.pdf

6 páginas

He publicado nuevos apuntes de 1º Analisis de Datos en Psicologia I: practica-9.pdf

8 páginas

He publicado nuevos apuntes de 1º Analisis de Datos en Psicologia I: practica-8.pdf

6 páginas

He publicado nuevos apuntes de 1º Analisis de Datos en Psicologia I: practica-7.pdf

7 páginas

He publicado nuevos apuntes de 1º Analisis de Datos en Psicologia I: practica-6.pdf

6 páginas

He publicado nuevos practicas de 1º Analisis de Datos en Psicologia I: practica-5.pdf

7 páginas

He publicado nuevos practicas de 1º Analisis de Datos en Psicologia I: practica-4.pdf

5 páginas

He publicado nuevos practicas de 1º Analisis de Datos en Psicologia I: practica-3.pdf

9 páginas

He publicado nuevos practicas de 1º Analisis de Datos en Psicologia I: practica-2.pdf

8 páginas

He publicado nuevos practicas de 1º Analisis de Datos en Psicologia I: practica-1.pdf

5 páginas

apuntes

-

ANÁLISIS DE DATOS I

He publicado nuevos apuntes de 1º Analisis de Datos en Psicologia I: ANÁLISIS DE DATOS I

Practica-1.pdf
Practica-2.pdf
Practica-3.pdf
Practica-4.pdf
Practica-5.pdf
Practica-6.pdf

Chuleta resumen AD 1 para examen

8 páginas

He publicado nuevos practicas de 1º Analisis de Datos en Psicologia I: practica-1-ADI.pdf

6 páginas

He publicado nuevos apuntes de 1º Analisis de Datos en Psicologia I: INSTRUCCIONES-R-COMMANDER.pdf

4 páginas

He publicado nuevos apuntes de 1º Analisis de Datos en Psicologia I: Analisis-de-datos-I.pdf

6 páginas

He publicado nuevos ejercicios de 1º Analisis de Datos en Psicologia I: Clases-AD1AD2.jpeg

Imagen

practicas

-

Prácticas.AD.I

He publicado nuevos practicas de 1º Analisis de Datos en Psicologia I: Prácticas.AD.I

Practica-1.-AD.pdf
Practica-2-AD-I.pdf
Practica-3-ADI.pdf
Practica-4-ADI.pdf
Practica-5-ADI.pdf
Practica-6-ADI.pdf

He publicado nuevos practicas de 1º Analisis de Datos en Psicologia I: Practica-9-AD.pdf

5 páginas

Instrucciones examen R

2 páginas

apuntes

-

Importante para examen

He publicado nuevos apuntes de 1º Analisis de Datos en Psicologia I: Importante para examen

Atajos-para-R.pdf
importante-para-examen.pdf
conceptos-para-examen-teorico.pdf

He publicado nuevos practicas de 1º Analisis de Datos en Psicologia I: Practica-2-AD.pdf

5 páginas

He publicado nuevos practicas de 1º Analisis de Datos en Psicologia I: Practica-4-AD.pdf

4 páginas

He publicado nuevos practicas de 1º Analisis de Datos en Psicologia I: Practica-3-AD.pdf

9 páginas

He publicado nuevos practicas de 1º Analisis de Datos en Psicologia I: Practica-6-AD.pdf

5 páginas

He publicado nuevos practicas de 1º Analisis de Datos en Psicologia I: Practica-7-AD.pdf

4 páginas

He publicado nuevos practicas de 1º Analisis de Datos en Psicologia I: Practica-8-AD.pdf

4 páginas

He publicado nuevos practicas de 1º Analisis de Datos en Psicologia I: Practica-1-AD.pdf

4 páginas

He publicado nuevos practicas de 1º Analisis de Datos en Psicologia I: Practica-5-AD.pdf

7 páginas

practicas

-

Prácticas Análisis

He publicado nuevos practicas de 1º Analisis de Datos en Psicologia I: Prácticas Análisis

Practica-9.pdf
Practica-8.pdf
Practica-7.pdf
Practica-6.pdf
Practica-5.pdf
Practica-4.pdf

apuntes

-

Apuntes Teoría Análisis

He publicado nuevos apuntes de 1º Analisis de Datos en Psicologia I: Apuntes Teoría Análisis

tema-1-ad.pdf
tema-2-ad.pdf
tema-3-ad.pdf
tema-4-ad.pdf
tema-5-ad.pdf
tema-6-AD.pdf

He publicado nuevos practicas de 1º Analisis de Datos en Psicologia I: Practica-4-ANALISIS-DE-DATOS.pdf

4 páginas

Se encontrarán todo explicado paso a paso y con algunos apuntes incluidos para entender de forma más sencilla la práctica.

11 páginas

Se encontrarán todo explicado paso a paso y con algunos apuntes incluidos para entender de forma más sencilla la práctica.

7 páginas

Se encontrarán todo explicado paso a paso y con algunos apuntes incluidos para entender de forma más sencilla la práctica.

4 páginas

practicas

-

Prácticas

He publicado nuevos practicas de 1º Analisis de Datos en Psicologia I: Prácticas

Practica-9.pdf
Examen-septiembre-2023.pdf
Practica-6.pdf
Practica-2.pdf
Practica-1.pdf
Practica-7.pdf

Bienvenidos a AD I

Espero que podáis coger ritmito con Análisis de Datos, para ayudaros un poco os dejo las prácticas que hicimos el año pasado en mi perfil :) ¡Animo! que aunque parezca que no, al final se puede.

He publicado nuevos apuntes de 1º Analisis de Datos en Psicologia I: APUNTES-Y-EXAMEN-TEORIA-CORREGIDO.pdf

5 páginas

He publicado nuevos apuntes de 1º Analisis de Datos en Psicologia I: Guia-de-R-AD1.pdf

1 página

apuntes

-

Exámenes

He publicado nuevos apuntes de 1º Analisis de Datos en Psicologia I: Exámenes

Examen-p.10.pdf
Examen.practica9.pdf
Examen-2023-AD1.pdf
Examen-enero.pdf

practicas

-

PracticasAD_corregidas

practicascorregidas

practica1AD.pdf
practica2AD.pdf
prctica4AD.pdf
practica6AD.pdf
practica7AD.pdf
practica8AD.pdf

He publicado nuevos examenes de 1º Analisis de Datos en Psicologia I: examenresueltoAD-paquesaquesundiez.pdf

4 páginas

examenes

-

TruquitosAD

Teoría para sacar un diez

InstalapaquetescampusenR.pdf
ResumenesnumericosR.pdf

He publicado nuevos examenes de 1º Analisis de Datos en Psicologia I: Esquemateoriabasica.AD..pdf

2 páginas

apuntes

-

TeoríaAD.COMPLETA.

Teoría para sacar un diez

Tema1y2.AD.Teorico.pdf
Tema3.AD.Teorico.pdf
Tema4.AD.Teorico.pdf
Tema5.AD.Importante..pdf
Tema6.AD.Importante..pdf
Tema7.AD.Importante.pdf

apuntes

-

AD I (Material para examen)

He publicado nuevos apuntes de 1º Analisis de Datos en Psicologia I: AD I (Material para examen)

ATAJOS-R.pdf
IMP.-PARA-EXAMEN.pdf

He publicado nuevos apuntes de 1º Analisis de Datos en Psicologia I: Apuntes-probabilidad-TEST-AD.pdf

1 página

He publicado nuevos apuntes de 1º Analisis de Datos en Psicologia I: PRACTICA-9-AD1.pdf

3 páginas

He publicado nuevos apuntes de 1º Analisis de Datos en Psicologia I: PRACTICA-3-AD1.pdf

5 páginas

He publicado nuevos apuntes de 1º Analisis de Datos en Psicologia I: PRACTICA-5-AD1.pdf

3 páginas