Análisis de Datos Estadísticos Tics en Cuidados de Salud

chevron_left
chevron_right
Todo
Apuntes
Ejercicios
Exámenes
chevron_left
chevron_right

Esta asignatura es del plan nuevo. Este formulario corresponde principalmente a la parte de Dani.

2 páginas

Resumen de las presentaciones.

4 páginas

apuntes

-

Ejercicios Cristóbal Resueltos

He publicado nuevos apuntes de 1º Análisis de Datos Estadísticos Tics en Cuidados de Salud: Ejercicios Cristóbal Resueltos

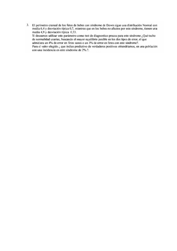
Problema-perimetro-craneal-de-bebes.pdf
Problema-heroinomanos.pdf
Problema-tortugas.pdf

He publicado nuevos ejercicios de 1º Análisis de Datos Estadísticos Tics en Cuidados de Salud: Ejercicio-repaso.pdf

3 páginas

examenes

-

Preguntas test exámenes anteriores

He publicado nuevos examenes de 1º Análisis de Datos Estadísticos Tics en Cuidados de Salud: Preguntas test exámenes anteriores

Recopilacion-de-preguntas-tipo-test-examenes.pdf

He publicado nuevos apuntes de 1º Análisis de Datos Estadísticos Tics en Cuidados de Salud: Examen-2024-resuelto.pdf

6 páginas

apuntes

-

Tics Manuel

He publicado nuevos apuntes de 1º Análisis de Datos Estadísticos Tics en Cuidados de Salud: Tics Manuel

INFORMATICA-DE-LA-SALUD.pdf
Estadistica-Bidimensional.pdf
Medidas-tendencia-central-y-dispersion.pdf
Organizacion-de-datos.pdf
TELEMEDICINA.pdf
Ejercicios-de-examenes.pdf

apuntes

-

Tics Cristóbal

He publicado nuevos apuntes de 1º Análisis de Datos Estadísticos Tics en Cuidados de Salud: Tics Cristóbal

Curvas-de-Roc.pdf
Ejercicios-relaciones-de-clase.pdf

He publicado nuevos apuntes de 1º Análisis de Datos Estadísticos Tics en Cuidados de Salud: TODO-EXAM-TEORIA-CORREGIDO.pdf

19 páginas

Contiene hecho casi todos los ejercicios de final del tema, algunos no se hacerlos

7 páginas

He publicado nuevos apuntes de 1º Análisis de Datos Estadísticos Tics en Cuidados de Salud: Test-de-diagnostico.pdf

2 páginas

He publicado nuevos apuntes de 1º Análisis de Datos Estadísticos Tics en Cuidados de Salud: Test-de-hipotesis.pdf

2 páginas

He publicado nuevos apuntes de 1º Análisis de Datos Estadísticos Tics en Cuidados de Salud: Distribuciones.pdf

9 páginas

He publicado nuevos apuntes de 1º Análisis de Datos Estadísticos Tics en Cuidados de Salud: Inferencia-estadistica.-Intervalos-confianza.pdf

4 páginas

He publicado nuevos apuntes de 1º Análisis de Datos Estadísticos Tics en Cuidados de Salud: Teoria-probabilidad.pdf

10 páginas

apuntes

-

Trabajo Tics Hijo.

He publicado nuevos apuntes de 1º Análisis de Datos Estadísticos Tics en Cuidados de Salud: Trabajo Tics Hijo.

TELEMEDICINA..pdf
TELEMEDICINA-PRESENTACION..pdf

He publicado nuevos apuntes de 1º Análisis de Datos Estadísticos Tics en Cuidados de Salud: Tic-Manolo-padre.pdf

8 páginas

examenes

-

Tics y estadística

He publicado nuevos examenes de 1º Análisis de Datos Estadísticos Tics en Cuidados de Salud: Tics y estadística

TEST-DE-DIAGNOSTICO.pdf
Test-pi2.pdf
Correlacion-de-Pearson.pdf
Test-hipotesis.pdf
Distribuciones.pdf

He publicado nuevos apuntes de 1º Análisis de Datos Estadísticos Tics en Cuidados de Salud: G102ExamenTIC201617Sepbre.pdf

5 páginas

He publicado nuevos apuntes de 1º Análisis de Datos Estadísticos Tics en Cuidados de Salud: HECHO.pdf

6 páginas

He publicado nuevos apuntes de 1º Análisis de Datos Estadísticos Tics en Cuidados de Salud: G102ExamenTIC201718Febrero.pdf

5 páginas

He publicado nuevos apuntes de 1º Análisis de Datos Estadísticos Tics en Cuidados de Salud: G102ExamenTIC201516Septiembre.pdf

6 páginas

He publicado nuevos apuntes de 1º Análisis de Datos Estadísticos Tics en Cuidados de Salud: 2015-HECHO.pdf

6 páginas

He publicado nuevos apuntes de 1º Análisis de Datos Estadísticos Tics en Cuidados de Salud: G102ExamenTIC201617Febrero.pdf

6 páginas

He publicado nuevos apuntes de 1º Análisis de Datos Estadísticos Tics en Cuidados de Salud: U3-CAP-2.pdf

10 páginas

He publicado nuevos apuntes de 1º Análisis de Datos Estadísticos Tics en Cuidados de Salud: U3-CAP-1.pdf

4 páginas

He publicado nuevos apuntes de 1º Análisis de Datos Estadísticos Tics en Cuidados de Salud: U3-CAP-3.pdf

15 páginas

He publicado nuevos apuntes de 1º Análisis de Datos Estadísticos Tics en Cuidados de Salud: U2-CAP-2.pdf

28 páginas

He publicado nuevos apuntes de 1º Análisis de Datos Estadísticos Tics en Cuidados de Salud: U2-CAP-1.pdf

27 páginas

He publicado nuevos apuntes de 1º Análisis de Datos Estadísticos Tics en Cuidados de Salud: unidad-14-estadistica-unidimensional.pdf

26 páginas

He publicado nuevos apuntes de 1º Análisis de Datos Estadísticos Tics en Cuidados de Salud: Unidad-4-Capitulo-2.pdf

4 páginas

He publicado nuevos apuntes de 1º Análisis de Datos Estadísticos Tics en Cuidados de Salud: unidad-15-estadistica-bidimensional.pdf

24 páginas

He publicado nuevos apuntes de 1º Análisis de Datos Estadísticos Tics en Cuidados de Salud: U1-CAP-4.pdf

12 páginas

He publicado nuevos apuntes de 1º Análisis de Datos Estadísticos Tics en Cuidados de Salud: U1-CAP-3.pdf

6 páginas

He publicado nuevos apuntes de 1º Análisis de Datos Estadísticos Tics en Cuidados de Salud: Unidad-4-Capitulo-1.pdf

7 páginas

He publicado nuevos apuntes de 1º Análisis de Datos Estadísticos Tics en Cuidados de Salud: U1-CAP-1.pdf

18 páginas

He publicado nuevos apuntes de 1º Análisis de Datos Estadísticos Tics en Cuidados de Salud: U1-CAP-0.pdf

11 páginas

He publicado nuevos apuntes de 1º Análisis de Datos Estadísticos Tics en Cuidados de Salud: U1-CAP-2.pdf

22 páginas

He publicado nuevos apuntes de 1º Análisis de Datos Estadísticos Tics en Cuidados de Salud: EXAMEN-TICS-2022-sin-corregir.pdf

4 páginas

He publicado nuevos apuntes de 1º Análisis de Datos Estadísticos Tics en Cuidados de Salud: UNIDAD-2-tics.pdf

8 páginas

apuntes

-

EJERCICIOS RESULETOS TICS

He publicado nuevos apuntes de 1º Análisis de Datos Estadísticos Tics en Cuidados de Salud: EJERCICIOS RESULETOS TICS

G102EjerciciosDescriptiva.pdf

apuntes

-

TICs manolo

He publicado nuevos apuntes de 1º Análisis de Datos Estadísticos Tics en Cuidados de Salud: TICs manolo

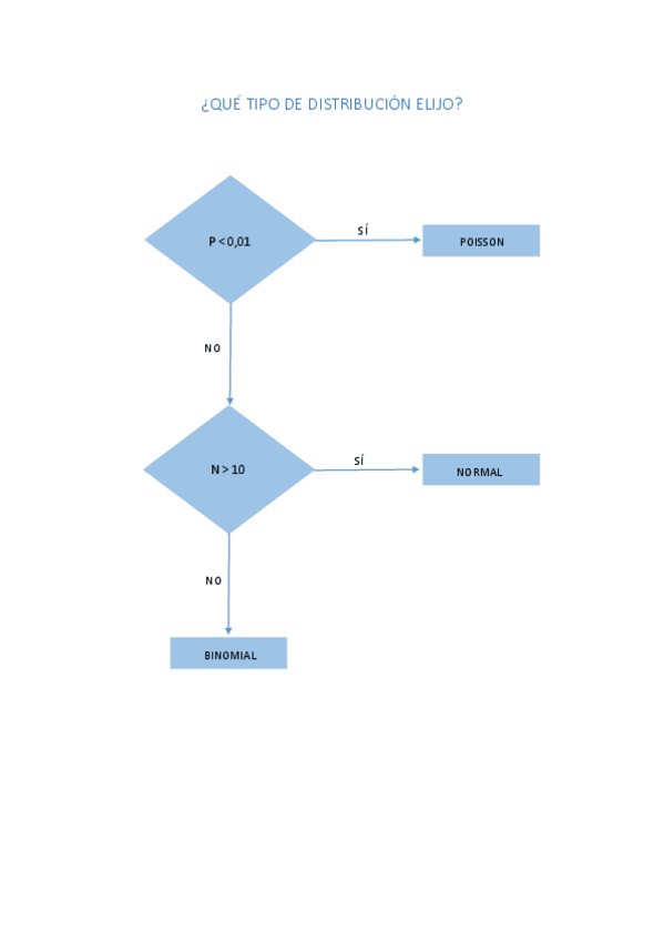
QUE-TIPO-DE-DISTRIBUCION-ELIJO.pdf

He publicado nuevos apuntes de 1º Análisis de Datos Estadísticos Tics en Cuidados de Salud: UNIDAD-1-CAP.pdf

4 páginas

He publicado nuevos examenes de 1º Análisis de Datos Estadísticos Tics en Cuidados de Salud: Ejercicio-examen-2021.xlsx

excel

He publicado nuevos ejercicios de 1º Análisis de Datos Estadísticos Tics en Cuidados de Salud: Ejercicio-datos-no-agrupados.xlsx

excel

apuntes

-

EXAMENES 2

He publicado nuevos apuntes de 1º Análisis de Datos Estadísticos Tics en Cuidados de Salud: EXAMENES 2

G102Cuestiones20111013.pdf
2017-18-SEPTIEMBRE.pdf
2017-18-FEBRERO.pdf
2016-17-SEPTIEMBRE.pdf
G102Cuestiones20131023.pdf
2016-17-FEBRERO.pdf

apuntes

-

EXAMENES 1

He publicado nuevos apuntes de 1º Análisis de Datos Estadísticos Tics en Cuidados de Salud: EXAMENES 1

2015-16-SEPTIEMBRE.pdf
2011-12-SEPTIEMBRE.pdf
2014-15-FEBRERO.pdf
2012-13-FEBRERO-RESUELTO.pdf
2014-15-SEPTIEMBRE.pdf
2011-12-FEBRERO.pdf

apuntes

-

UNIDAD 4

He publicado nuevos apuntes de 1º Análisis de Datos Estadísticos Tics en Cuidados de Salud: UNIDAD 4

UNIDAD-4.pdf
UNIDAD-4.pdf

apuntes

-

UNIDAD 1,2,3,4

He publicado nuevos apuntes de 1º Análisis de Datos Estadísticos Tics en Cuidados de Salud: UNIDAD 1,2,3,4

UNIDAD-1-CAPITULO-1.pdf
UNIDAD-1-CAPITULO-0.pdf
UNIDAD-1-CAPITULO-2.pdf
UNIDAD-1-CAPITULO-4.pdf
UNIDAD-3-CAPITULO-1.docx
UNIDAD-3-CAPITULO-2.docx
Anónimo

@Anónimo

apuntes

-

Exámenes TIC

He publicado nuevos apuntes de 1º Análisis de Datos Estadísticos Tics en Cuidados de Salud: Exámenes TIC

G102ExamenTIC201718Sepbre.pdf
G102ExamenTIC2011-12Final.pdf
G102ExamenTIC201516Septiembre.pdf
G102ExamenTIC2011-12Final.pdf
G102ExamenTIC2011-12Sepbre.pdf
G102ExamenTIC2012-13FebreroResuelto.pdf
¡Estás al día!

¡Estás al día!

Has visto todos los archivos