chevron_left
chevron_right
Todo
Apuntes
chevron_left
chevron_right

He publicado nuevos apuntes de 1º Anatomía General: Sistema-respiratorio.pdf

1 página

apuntes

-

PATOLOGÍA

He publicado nuevos apuntes de 1º Anatomía General: PATOLOGÍA

LESION-REVERSIBLE.pdf
metaplasia.pdf
PATOLOGIA-INFLAMACION.pdf
PATOLOGIA.pdf
NECROSIS.pdf
ADAPTACIONES-CELULARES.pdf

apuntes

-

ANATOMÍA

He publicado nuevos apuntes de 1º Anatomía General: ANATOMÍA

ARTERIAS-.pdf
HUESOS-Y-MUSCULOS.pdf
CORAZON.pdf
Venas-y-Linfaticos.pdf
SISTEMA-RESPIRATORIO.pdf
SISTEMA-DIGESTIVO.pdf

He publicado nuevos apuntes de 1º Anatomía General: patologia-base-molecular-del-cancer.pdf

16 páginas
Anónimo

@Anónimo

apuntes

-

mapas conceptuales de anatomia

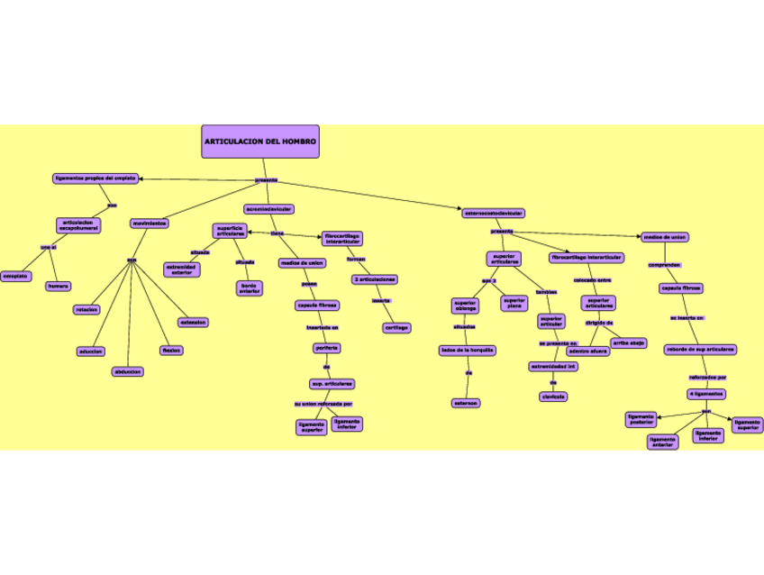
He publicado nuevos apuntes de 1º Anatomía General: mapas conceptuales de anatomia

clasificacion-de-las-articulaciones.pdf
Articulacion-del-hombro.pdf
CLAVICULA.pdf
anatomia-cuadro-conceptual.docx
Articulacion-de-columna-vertebral.pdf
Articulacion-de-rodilla.pdf
Anónimo

@Anónimo

He publicado nuevos apuntes de 1º Anatomía General: CUESTIONARIO-PERINES-URETRAS-APARATO-GENITAL-MASCULINO-TESTICULOS-Y-EPIDIDIMO-RESTOS-EMBRIONARIOS-DEL-TESTICULO.pdf

19 páginas
Anónimo

@Anónimo

He publicado nuevos apuntes de 1º Anatomía General: Guia-de-anatomia-general.docx

word
¡Estás al día!

¡Estás al día!

Has visto todos los archivos