Anatomía Humana 3: Sentidos y Sistema Nervioso Central

chevron_left
chevron_right
Todo
Apuntes
Exámenes
Prácticas
publication
chevron_left
chevron_right

He publicado nuevos apuntes de 2º Anatomía Humana 3: Sentidos y Sistema Nervioso Central: ORIGENES-REALES-APARENTES-Y-ENFERMEDADES.pdf

1 página

He publicado nuevos apuntes de 2º Anatomía Humana 3: Sentidos y Sistema Nervioso Central: TODO-TEMARIO-ESQUEMAS-COMPLETOS.pdf

61 páginas

He publicado nuevos apuntes de 2º Anatomía Humana 3: Sentidos y Sistema Nervioso Central: CUADERNO-PRACTICO-ANATO-3.pdf

188 páginas

Preguntas e imágenes que sirven de soporte al estudio de neuroanatomía. Necesario descargar Anki.

Miniatura no disponible

He publicado nuevos apuntes de 2º Anatomía Humana 3: Sentidos y Sistema Nervioso Central: Fotos-practica-6-anatomia-humana-3.pdf

8 páginas

He publicado nuevos apuntes de 2º Anatomía Humana 3: Sentidos y Sistema Nervioso Central: Esquemas-para-desarrollo-Anato-III (complementan tablas maripili).pdf

11 páginas

tema 10 - TELENCÉFALO: ANATO III

14 páginas

tema 9 - DIENCÉFALO: ANATO III

4 páginas

tema 8 - CEREBELO: ANATO III

2 páginas

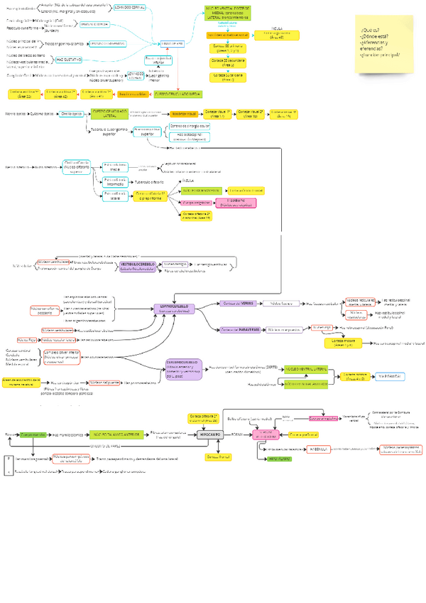
tema 7 - TRONCOENCÉFALO: ANATO III

6 páginas

tema 6 - MÉDULA: ANATO III

6 páginas

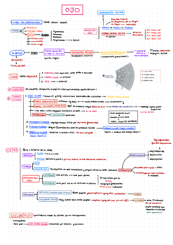
tema 5 - OJO: ANATO III

6 páginas

tema 4 - OÍDO: ANATO III

5 páginas

temas 1, 2, 3 ANATO III

1 página

TRONCO ENCÉFALO 1: origen pares craneales y lesiones

16 páginas

TRONCO ENCÉFALO 2 + CEREBELO

28 páginas

DIENCÁFALO

25 páginas

PRIMERA PARTE OÍDO (VISIÓN LATERAL): ACÚSTICO Y VESTIBULAR

22 páginas

SEGUNDA PARTE DE OÍDO (VISIÓN SUPERIOR) + PRIMERA PARTE OJO (estructuras básicas)

21 páginas

APUNTES CORREGIDOS CON ACLARACIONES !!!

13 páginas

He publicado nuevos apuntes de 2º Anatomía Humana 3: Sentidos y Sistema Nervioso Central: VASOS-SANGUINEOS-TELENCEFALO.pdf

7 páginas

He publicado nuevos apuntes de 2º Anatomía Humana 3: Sentidos y Sistema Nervioso Central: TELENCEFALO-1-introolfmotor.pdf

9 páginas

He publicado nuevos apuntes de 2º Anatomía Humana 3: Sentidos y Sistema Nervioso Central: DIENCEFALO.pdf

8 páginas

He publicado nuevos apuntes de 2º Anatomía Humana 3: Sentidos y Sistema Nervioso Central: OJO.pdf

8 páginas

He publicado nuevos apuntes de 2º Anatomía Humana 3: Sentidos y Sistema Nervioso Central: MEDULA.pdf

5 páginas

He publicado nuevos apuntes de 2º Anatomía Humana 3: Sentidos y Sistema Nervioso Central: 5a-practica-anat-3.pdf

11 páginas

He publicado nuevos apuntes de 2º Anatomía Humana 3: Sentidos y Sistema Nervioso Central: AREAS-DE-BRODMANN.pdf

3 páginas

apuntes

-

Algunos esquemitas anato3

He publicado nuevos apuntes de 2º Anatomía Humana 3: Sentidos y Sistema Nervioso Central: Algunos esquemitas anato3

algunas-areas-de-broadman.jpeg
areas-del-lenguaje.jpeg
Arterias-cerebrales-2.jpeg
Arterias-cerebrales.jpeg
Arterias-del-oido.jpeg
Arterias-del-ojo.jpeg
Anónimo

@Anónimo

He publicado nuevos apuntes de 2º Anatomía Humana 3: Sentidos y Sistema Nervioso Central: PRACTICA-3.pdf

19 páginas

He publicado nuevos apuntes de 2º Anatomía Humana 3: Sentidos y Sistema Nervioso Central: Tacto-temas-0-2.pdf

1 página

He publicado nuevos apuntes de 2º Anatomía Humana 3: Sentidos y Sistema Nervioso Central: Oido.pdf

6 páginas

He publicado nuevos apuntes de 2º Anatomía Humana 3: Sentidos y Sistema Nervioso Central: Sistema-Limbico.pdf

1 página

He publicado nuevos practicas de 2º Anatomía Humana 3: Sentidos y Sistema Nervioso Central: 6a-Practica-Anato-3.pdf

43 páginas

Todo el temario en conjunto, sentidos + SNC

92 páginas

apuntes

-

Esquema-Resumen Anato 3 2023 por bloques

He publicado nuevos apuntes de 2º Anatomía Humana 3: Sentidos y Sistema Nervioso Central: Esquema-Resumen Anato 3 2023 por bloques

Bloque-1-Sentidos.pdf
Bloque-2-Medula-Espinal.pdf
Bloque-2-Tronco-del-Encefalo.pdf
Bloque-2-Cerebelo.pdf
Bloque-3-Diencefalo.pdf
Bloque-3-Telencefalo.pdf

He publicado nuevos apuntes de 2º Anatomía Humana 3: Sentidos y Sistema Nervioso Central: Esquema-Sentidos compressed.pdf

22 páginas

He publicado nuevos apuntes de 2º Anatomía Humana 3: Sentidos y Sistema Nervioso Central: ENFERMEDADES-AH3.pdf

19 páginas

He publicado nuevos apuntes de 2º Anatomía Humana 3: Sentidos y Sistema Nervioso Central: Diencefalo.pdf

6 páginas

He publicado nuevos apuntes de 2º Anatomía Humana 3: Sentidos y Sistema Nervioso Central: Cerebelo.pdf

5 páginas

He publicado nuevos apuntes de 2º Anatomía Humana 3: Sentidos y Sistema Nervioso Central: Pares-Craneales.pdf

5 páginas

He publicado nuevos apuntes de 2º Anatomía Humana 3: Sentidos y Sistema Nervioso Central: Form.-Reticular-N.-Precerebelosos.pdf

5 páginas

He publicado nuevos apuntes de 2º Anatomía Humana 3: Sentidos y Sistema Nervioso Central: Nucleos-Motores.pdf

3 páginas

He publicado nuevos apuntes de 2º Anatomía Humana 3: Sentidos y Sistema Nervioso Central: Sensibilidades.pdf

4 páginas

He publicado nuevos apuntes de 2º Anatomía Humana 3: Sentidos y Sistema Nervioso Central: Esquema-Sentidos.pdf

22 páginas
Anónimo

@Anónimo

He publicado nuevos examenes de 2º Anatomía Humana 3: Sentidos y Sistema Nervioso Central: Desarrollo-anato-3-enero-2023.pdf

1 página
Anónimo

@Anónimo

He publicado nuevos examenes de 2º Anatomía Humana 3: Sentidos y Sistema Nervioso Central: test-anato-3-enero-2023.pdf

10 páginas

He publicado nuevos apuntes de 2º Anatomía Humana 3: Sentidos y Sistema Nervioso Central: Practica-5-AH3-Imagenes-Irene-SI.pdf

pdf

He publicado nuevos apuntes de 2º Anatomía Humana 3: Sentidos y Sistema Nervioso Central: Practica-5-imagenes.pdf

pdf

He publicado nuevos apuntes de 2º Anatomía Humana 3: Sentidos y Sistema Nervioso Central: ANATOMIA-ESQUEMA.pdf

pdf

He publicado nuevos apuntes de 2º Anatomía Humana 3: Sentidos y Sistema Nervioso Central: ANATO-3.pdf

pdf

He publicado nuevos apuntes de 2º Anatomía Humana 3: Sentidos y Sistema Nervioso Central: Flashcards-Anato-III.pdf

1 página

apuntes

-

Prácticas

He publicado nuevos apuntes de 2º Anatomía Humana 3: Sentidos y Sistema Nervioso Central: Prácticas

Practica-1-anotaciones.pdf
Practica-3-anotaciones.pdf
Practica-4.pdf
Practica-5.pdf
Practica-6.pdf
Practica-7.pdf

He publicado nuevos apuntes de 2º Anatomía Humana 3: Sentidos y Sistema Nervioso Central: Sistema-limbico.pdf

1 página

He publicado nuevos apuntes de 2º Anatomía Humana 3: Sentidos y Sistema Nervioso Central: Practica-1-anato-3-1.pdf

5 páginas

He publicado nuevos apuntes de 2º Anatomía Humana 3: Sentidos y Sistema Nervioso Central: Medula-Espinal.pdf

3 páginas

He publicado nuevos apuntes de 2º Anatomía Humana 3: Sentidos y Sistema Nervioso Central: Mapa-conceptual-SNC.pdf

1 página

He publicado nuevos apuntes de 2º Anatomía Humana 3: Sentidos y Sistema Nervioso Central: Arterias-Cerebrales.pdf

2 páginas

apuntes

-

FLASHCARDS ANATO 3

He publicado nuevos apuntes de 2º Anatomía Humana 3: Sentidos y Sistema Nervioso Central: FLASHCARDS ANATO 3

FLASHCARDS-MEDULA.pdf
FLASHCARDS-TRONCOENCEFALO-Nur-AB.pdf

He publicado nuevos apuntes de 2º Anatomía Humana 3: Sentidos y Sistema Nervioso Central: Conexiones-del-Telencefalo.pdf

2 páginas