Anatomía I

chevron_left
chevron_right
Todo
Apuntes
Exámenes
Prácticas
Test
chevron_left
chevron_right
Anónimo

@Anónimo

apuntes

-

Primer parcial anatomía I (1-27)

Apuntes detallados de los 27 temas del primer parcial de anatomía (basados en el Gray). Dos documentos de tablas de todos los músculos nombrados en el temario del primer parcial.

Musculos-de-cabeza-y-cuello-anatomia.pdf
Musculos-del-tronco-anatomia.pdf
Anatomia-I-primer-parcial-25-26.pdf

He publicado nuevos apuntes de 1º Anatomía I: Tema-14-y-15-anatomia-de-superficie-de-cabeza-y-cuello.pdf

3 páginas

He publicado nuevos apuntes de 1º Anatomía I: Tema-4-fosas-orbitarias.pdf

5 páginas

He publicado nuevos apuntes de 1º Anatomía I: Tema-8-la-cavidad-oral.pdf

21 páginas

He publicado nuevos apuntes de 1º Anatomía I: Tema-11-Vascularizacion-de-cabeza-y-cuello.pdf

22 páginas

He publicado nuevos apuntes de 1º Anatomía I: TEMA-7-Musculos-de-la-mimica.pdf

5 páginas

He publicado nuevos apuntes de 1º Anatomía I: Tema-3.-El-craneo.-Articulaciones-del-craneo.pdf

25 páginas

He publicado nuevos apuntes de 1º Anatomía I: TEMA-10-Musculos-de-la-nuca.-Musculos-del-cuello.pdf

11 páginas

He publicado nuevos apuntes de 1º Anatomía I: BLOQUE-1-ANATOMIA-GENERALIDADES-OSTEOLOGIA-Y-ARTROLOGIA-tema-1-y-2.pdf

13 páginas

He publicado nuevos apuntes de 1º Anatomía I: TEMA-9-faringe.pdf

10 páginas

He publicado nuevos apuntes de 1º Anatomía I: Tema-5-Fosas-nasales.pdf

13 páginas

apuntes

-

ANATO PRIMER PARICAL

He publicado nuevos apuntes de 1º Anatomía I: ANATO PRIMER PARICAL

Dictado-esteo.pdf
Apuntes-clase-esteo.pdf
Apuntes-gray-esteo.pdf
Fibras-parasimpaticas.pdf
Tema-19-y-20-General-Ms-Arias.pdf
Nervios-craneales.pdf

apuntes

-

Embriología

He publicado nuevos apuntes de 1º Anatomía I: Embriología

Tema-1-Embriologia.pdf
2-Celulas-madre.pdf

Resumen pares craneales gray

4 páginas

He publicado nuevos apuntes de 1º Anatomía I: 23-Pared-de-la-pelvis.pdf

3 páginas

He publicado nuevos apuntes de 1º Anatomía I: 26-Musculos-del-perine.pdf

3 páginas

He publicado nuevos apuntes de 1º Anatomía I: 05-Fosas-nasales.pdf

4 páginas

He publicado nuevos apuntes de 1º Anatomía I: 13-Pares-craneales.pdf

21 páginas

Apuntes a modo de resumen esquematizados del tema 4 del tercer bloque (Cabeza). Basados al 100% en el Gray :D Mucho ánimo :P

6 páginas

Apuntes a modo de resumen esquematizados del tema 3 del tercer bloque (Cabeza). Basados al 100% en el Gray :D Espero que os sean útiles, mucho ánimo :P

33 páginas

Apuntes a modo de resumen esquematizados del tema 26 del tercer bloque (Tronco). Basados al 100% en el Gray :D

15 páginas

Apuntes a modo de resumen esquematizados del tema 25 del tercer bloque (Tronco). Basados al 100% en el Gray :D

16 páginas

Plexo cervical dibujo esquemático y fácil de entender

1 página

Resumen pares craneales (ESTEO)

3 páginas

Apuntes a modo de resumen esquematizados de una parte del tema 21 del tercer bloque (Tronco). Basados al 100% en el Gray :D

3 páginas

Apuntes a modo de resumen esquematizados del tema 24 del tercer bloque (Tronco). Basados al 100% en el Gray :D

18 páginas

Apuntes a modo de resumen esquematizados de una parte del tema 24 del tercer bloque. Basados al 100% en el Gray :D

8 páginas

Apuntes a modo de resumen esquematizados del tema 23 del tercer bloque. Basados al 100% en el Gray :D

19 páginas

Apuntes a modo de resumen esquematizados del tema 22 del tercer bloque. Basados al 100% en el Gray :D

9 páginas

Apuntes a modo de resumen esquematizados del tema 21 del tercer bloque. Basados al 100% en el Gray :D

10 páginas

Apuntes a modo de resumen esquematizados de los temas 19 y 20 del tercer bloque. Basados al 100% en el Gray :D

21 páginas

Apuntes a modo de resumen esquematizados del tema 18 del tercer bloque. Basados al 100% en el Gray :D

16 páginas

Apuntes a modo de resumen esquematizados de los temas 16 y 17 del tercer bloque. Basados al 100% en el Gray :D

18 páginas

Apuntes a modo de resumen esquematizados de los temas 1 y 2 del primer bloque. Basados en un 90% en el Gray :D

12 páginas

He publicado nuevos apuntes de 1º Anatomía I: Columna-lamina.pdf

1 página

He publicado nuevos apuntes de 1º Anatomía I: Lamina-anato.pdf

1 página

He publicado nuevos apuntes de 1º Anatomía I: Lamina-anato.pdf

1 página

He publicado nuevos apuntes de 1º Anatomía I: Vert-L.pdf

1 página

He publicado nuevos apuntes de 1º Anatomía I: Lamina-anato.pdf

1 página

He publicado nuevos apuntes de 1º Anatomía I: Vert-T.pdf

1 página

He publicado nuevos apuntes de 1º Anatomía I: Lamina-anato.pdf

1 página

He publicado nuevos apuntes de 1º Anatomía I: Lamina.pdf

1 página

examenes

-

Exámenes corregidos Anatomía Humana I

5 EXÁMENES CORREGIDOS + ÍNDICE DE CONTENIDOS

UCEUMEDexamenA3.pdf
UCEUMEDexamenA4.pdf
UCEUMEDexamenA5.pdf
UCEUMEDindiceA.pdf
UCEUMEDexamenA1.pdf
UCEUMEDexamenA2.pdf

apuntes del nervio trigémino

5 páginas

He publicado nuevos apuntes de 1º Anatomía I: 04-Anatomia-general-Musculos-del-cuello.pdf

3 páginas

He publicado nuevos apuntes de 1º Anatomía I: 03-Anatomia-general-Musculos-del-dorso-profundos.pdf

3 páginas
Anónimo

@Anónimo

He publicado nuevos apuntes de 1º Anatomía I: 02-Anatomia-general-Musculos-del-dorso-superficiales.pdf

2 páginas

Atrología, Miología y Drenaje linf completos

23 páginas

He publicado nuevos apuntes de 1º Anatomía I: 01-Anatomia-general-Torax.pdf

3 páginas

apuntes

-

practicas

He publicado nuevos apuntes de 1º Anatomía I: practicas

2-practica-anato-1.pdf
3-practica.pdf
4-practica.pdf
Practical-Exam-training-copie.pdf
Anatomia-l.pdf

He publicado nuevos apuntes de 1º Anatomía I: craneo-p2.pdf

5 páginas

He publicado nuevos apuntes de 1º Anatomía I: craneo-p1.pdf

4 páginas

He publicado nuevos apuntes de 1º Anatomía I: Tema-4-Embriologia.pdf

4 páginas

He publicado nuevos apuntes de 1º Anatomía I: Tema-3-Embriologia.pdf

11 páginas

He publicado nuevos apuntes de 1º Anatomía I: Tema-2-Embriologia.pdf

12 páginas

He publicado nuevos apuntes de 1º Anatomía I: Tema-1-Embriologia.pdf

12 páginas

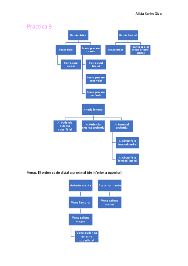
He publicado nuevos practicas de 1º Anatomía I: Practica-9.pdf

1 página

He publicado nuevos practicas de 1º Anatomía I: Practica-8.pdf

2 páginas

He publicado nuevos practicas de 1º Anatomía I: Practica-4.pdf

1 página

He publicado nuevos practicas de 1º Anatomía I: Practica-1.pdf

1 página