Anatomía II

chevron_left
chevron_right
Todo
Apuntes
Ejercicios
Exámenes
Prácticas
publication
Test
chevron_left
chevron_right

apuntes

-

apuntes primer parcial

preguntas del examen de esteo son tal cual esto

tema-1.pdf
tema-2.pdf
tema-3.pdf
tema-4.pdf
tema-5.pdf
tema-6.pdf

apuntes

-

Primer parcial apuntes gray

He publicado nuevos apuntes de 1º Anatomía II: Primer parcial apuntes gray

temas-1-y-2-revisado-con-consideraciones.pdf-3.pdf
Arbol-bronquial.pdf
CAVIDADES-PLEUROPULMONARES-2.pdf.pdf
Fotos-presentaciones-esteo.pdf

Nervio trigémino

7 páginas

He publicado nuevos apuntes de 1º Anatomía II: PRACTICA-4-ANATO-2-1.pdf

2 páginas

He publicado nuevos apuntes de 1º Anatomía II: PRACTICA-3-ANATO-2-1.pdf

2 páginas

He publicado nuevos apuntes de 1º Anatomía II: PRACTICA-2-ANATO-2-1.pdf

1 página

He publicado nuevos apuntes de 1º Anatomía II: PRACTICA-1-ANATO-2-1.pdf

2 páginas

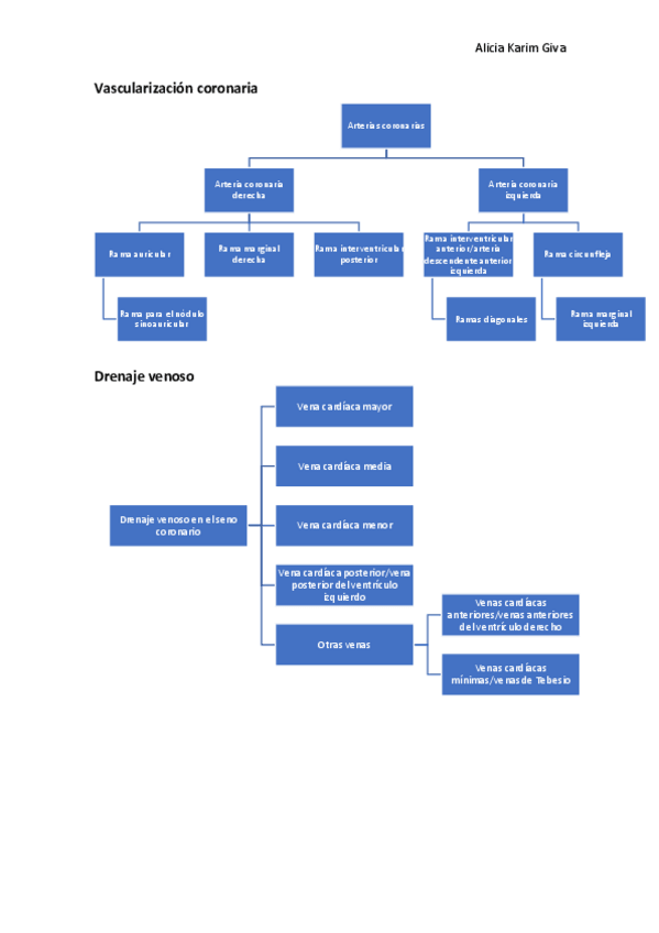
He publicado nuevos apuntes de 1º Anatomía II: Corazon.pdf

20 páginas

He publicado nuevos apuntes de 1º Anatomía II: laminas-oido.pdf

7 páginas

apuntes

-

2 parcial

He publicado nuevos apuntes de 1º Anatomía II: 2 parcial

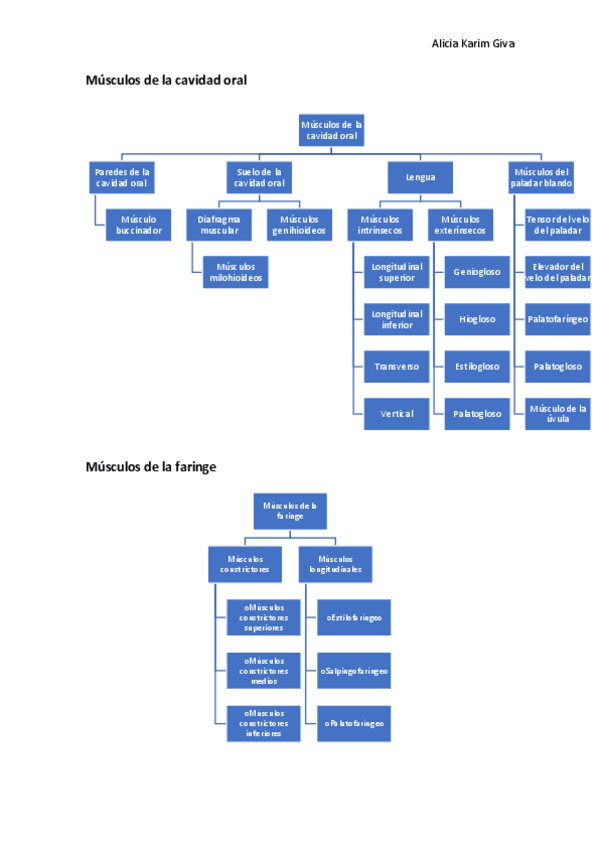
Bloque-3.1.-Cabeza.pdf
Bloque-1.-Urinario-y-reproductor.pdf
Bloque-3.2.-Cuello.pdf
Bloque-2.-IrrigacionJ-inervacion-y-drenaje-visceras.pdf

He publicado nuevos apuntes de 1º Anatomía II: Laminas-ojo.pdf

15 páginas

esquemas de temas del grey de cabeza y cuello

8 páginas

He publicado nuevos apuntes de 1º Anatomía II: Temas-23-y-25.pdf

2 páginas

He publicado nuevos apuntes de 1º Anatomía II: Tema-43.pdf

9 páginas

He publicado nuevos apuntes de 1º Anatomía II: Tema-42.pdf

16 páginas

He publicado nuevos apuntes de 1º Anatomía II: Tema-38-Parte-II.pdf

5 páginas

He publicado nuevos apuntes de 1º Anatomía II: Tema-38-Parte-I.pdf

8 páginas

He publicado nuevos apuntes de 1º Anatomía II: Tema-36.pdf

2 páginas

He publicado nuevos apuntes de 1º Anatomía II: Tema-35.pdf

14 páginas

He publicado nuevos apuntes de 1º Anatomía II: Tema-34.pdf

10 páginas

He publicado nuevos apuntes de 1º Anatomía II: Tema-33.pdf

3 páginas

He publicado nuevos apuntes de 1º Anatomía II: Tema-32-Parte-II.pdf

3 páginas

He publicado nuevos apuntes de 1º Anatomía II: Tema-32-Parte-I.pdf

5 páginas

He publicado nuevos apuntes de 1º Anatomía II: Tema-29.pdf

4 páginas

He publicado nuevos apuntes de 1º Anatomía II: Tema-28.pdf

5 páginas

He publicado nuevos apuntes de 1º Anatomía II: Tema-27.pdf

4 páginas

He publicado nuevos apuntes de 1º Anatomía II: Tema-26.pdf

4 páginas

He publicado nuevos apuntes de 1º Anatomía II: Tema-22.pdf

20 páginas

He publicado nuevos apuntes de 1º Anatomía II: Tema-24.pdf

3 páginas

He publicado nuevos apuntes de 1º Anatomía II: Tema-21.pdf

2 páginas

He publicado nuevos apuntes de 1º Anatomía II: Tema-18.pdf

2 páginas

He publicado nuevos apuntes de 1º Anatomía II: Tema-19.pdf

12 páginas

He publicado nuevos apuntes de 1º Anatomía II: Tema-17.pdf

11 páginas

He publicado nuevos apuntes de 1º Anatomía II: Tema-16.pdf

4 páginas

He publicado nuevos apuntes de 1º Anatomía II: Tema-15.pdf

16 páginas

He publicado nuevos apuntes de 1º Anatomía II: Tema-13.pdf

19 páginas

He publicado nuevos apuntes de 1º Anatomía II: Tema-14.pdf

8 páginas

He publicado nuevos apuntes de 1º Anatomía II: Tema-12.pdf

8 páginas

He publicado nuevos apuntes de 1º Anatomía II: Tema-6.pdf

9 páginas

He publicado nuevos apuntes de 1º Anatomía II: Tema-5.pdf

8 páginas

He publicado nuevos apuntes de 1º Anatomía II: Tema-4.pdf

5 páginas

He publicado nuevos apuntes de 1º Anatomía II: Tema-3.pdf

4 páginas

He publicado nuevos apuntes de 1º Anatomía II: Tema-2.pdf

10 páginas

He publicado nuevos apuntes de 1º Anatomía II: Tema-1.pdf

17 páginas

He publicado nuevos apuntes de 1º Anatomía II: Esquemas-segundo-parcial.pdf

1 página

He publicado nuevos apuntes de 1º Anatomía II: Tabela-venas-temas-24-25-y-26.pdf

4 páginas

He publicado nuevos apuntes de 1º Anatomía II: Esquemas-Profesor-Esteo.pdf

1 página

He publicado nuevos apuntes de 1º Anatomía II: Esquemas-primer-parcial.pdf

2 páginas

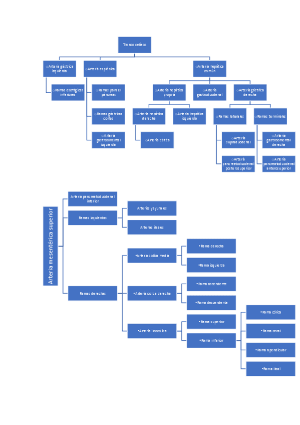
He publicado nuevos apuntes de 1º Anatomía II: Esquemas-irrigacion-arterial.pdf

4 páginas

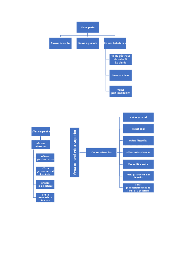
He publicado nuevos apuntes de 1º Anatomía II: Esquemas-drenaje-venoso.pdf

2 páginas

He publicado nuevos apuntes de 1º Anatomía II: Fosas-temporal-infratemporal-y-pterigopalatina-Anatomia-II.pdf

13 páginas

He publicado nuevos apuntes de 1º Anatomía II: Piel-cabelluda-Anatomia-II.pdf

4 páginas

He publicado nuevos apuntes de 1º Anatomía II: Irrigacion-de-la-pelvis-Anatomia-II.pdf

8 páginas

He publicado nuevos apuntes de 1º Anatomía II: OJO-Anatomia-II.pdf

8 páginas

He publicado nuevos apuntes de 1º Anatomía II: OIDO-Anatomia-II.pdf

9 páginas

He publicado nuevos apuntes de 1º Anatomía II: Aparatos-urinario-y-reproductor-Anatomia-II.pdf

12 páginas

He publicado nuevos apuntes de 1º Anatomía II: Region-posterior-del-abdomen-Anatomia-II.pdf

6 páginas

He publicado nuevos apuntes de 1º Anatomía II: Pelvis-y-perine-Anatomia-II.pdf

7 páginas

He publicado nuevos apuntes de 1º Anatomía II: Irrigacion-del-abdomen-Anatomia-II.pdf

10 páginas

He publicado nuevos apuntes de 1º Anatomía II: Visceras-abdominales-Anatomia-II.pdf

16 páginas