Anatomía y Fisiología de los Órganos de la Audición y del Lenguaje

chevron_left
chevron_right
Todo
Apuntes
chevron_left
chevron_right

apuntes

-

Neuropsicología

He publicado nuevos apuntes de 4º Anatomía y Fisiología de los Órganos de la Audición y del Lenguaje: Neuropsicología

1.-Introduccion-teoria.pdf
2.-SNC-neurona-y-estructuras-corticales-teoria.pdf
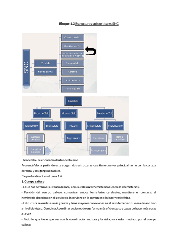
3.-Estructuras-subcorticales-SNC-teoria.pdf
¡Estás al día!

¡Estás al día!

Has visto todos los archivos