Anatomía y Fisiología Humana III

chevron_left
chevron_right
Todo
Apuntes
chevron_left
chevron_right

apuntes

-

NERBIO SISTEMA

He publicado nuevos apuntes de 2º Anatomía y Fisiología Humana III: NERBIO SISTEMA

NERBIO-SISTEMAREN-ANTOLAKUNTZA-ETA-SISTEMA-SOMATOSENTSORIALA.pdf
PLEXO-BRAKIALA-eta-AZALEKO-INERBAZIOAK.pdf

apuntes

-

BIDEOEN EDUKIAK

He publicado nuevos apuntes de 2º Anatomía y Fisiología Humana III: BIDEOEN EDUKIAK

ATZEKO GANGLIO ERRAKIDEOA.pdf
BIZKARMUINA.pdf
ARIKETA FISIKOAREN EFEKTUA SISTEMA INMUNITARIOAN.pdf
SISTEMA KARDIOBASKULARRA eta HONEN ERANTZUNA JARDUERA FISIKOAREN AURREAN.pdf

He publicado nuevos apuntes de 2º Anatomía y Fisiología Humana III: MINAREN-NEUROFISIOLOGIA.pdf

11 páginas

He publicado nuevos apuntes de 2º Anatomía y Fisiología Humana III: NSP-AREN-ANATOMIA.pdf

15 páginas

He publicado nuevos apuntes de 2º Anatomía y Fisiología Humana III: NSZ-ANATOMIA-ETA-KORTEXAREN-FUNTZIOAK-2.pdf

11 páginas

He publicado nuevos apuntes de 2º Anatomía y Fisiología Humana III: NEUROPLASTIZITATEA-ETA-KONEKTOMA.pdf

3 páginas

He publicado nuevos apuntes de 2º Anatomía y Fisiología Humana III: NUKLEO-GRISAK-BENTRIKULUAK-ETA-BASKULARIZAZIOA.pdf

4 páginas

apuntes

-

Anatomia eta fisiologia III

He publicado nuevos apuntes de 2º Anatomía y Fisiología Humana III: Anatomia eta fisiologia III

01.-NUTRIZIOA.pdf
02.-MUSKULU-UZKURDURA.pdf
03.-FISIOLOGIA-NEUROMUSKULARRA-PROPIOZEPZIOA.pdf
04.-METABOLISMO-ENERGETIKOA.pdf
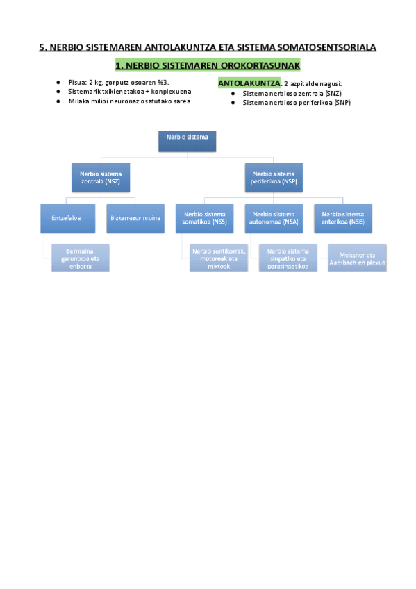
05.-NERBIO-SISTEMAREN-ANTOLAKUNTZA-ETA-SISTEMA-SOMATOSENTSORIALA.pdf
06.-FISIOLOGIA-NEURALA.pdf

apuntes

-

ANATO III

He publicado nuevos apuntes de 2º Anatomía y Fisiología Humana III: ANATO III

1.-Nutrizioa.pdf
2.-Muskulu-uzkurdura.pdf
BIDEOEN-1.-AZTERKETARAKO-APUNTEAK.pdf
3.-Propiozepzioa.pdf
4.-Metabolismo-energetikoa.pdf
5.-Nerbio-sistemaren-antolakuntza-eta-fisiologia.pdf

apuntes

-

Anatomia III

He publicado nuevos apuntes de 2º Anatomía y Fisiología Humana III: Anatomia III

1.GAIA-Propiozepzioa-Documentos-de-Google.pdf
2.GAIA-Muskulu-uzkurdura-Documentos-de-Google.pdf
3.GAIA-Nutrizioa-Documentos-de-Google.pdf
4.GAIA-Metabolismo-energetikoa-Documentos-de-Google.pdf
5.GAIA-Nerbio-sistemaren-antolakuntza-Documentos-de-Google.pdf
6.GAIA-Fisiologia-neuronala-Documentos-de-Google.pdf
¡Estás al día!

¡Estás al día!

Has visto todos los archivos