Aparatos de ortodoncia y férulas oclusales

chevron_left
chevron_right
Todo
Apuntes
chevron_left
chevron_right

He publicado nuevos apuntes de Aparatos de ortodoncia y férulas oclusales: RESUMEN-EXAMEN-2-12-19.pdf

8 páginas

He publicado nuevos apuntes de Aparatos de ortodoncia y férulas oclusales: RESUMEN-EXAMEN-2-1-11.pdf

11 páginas

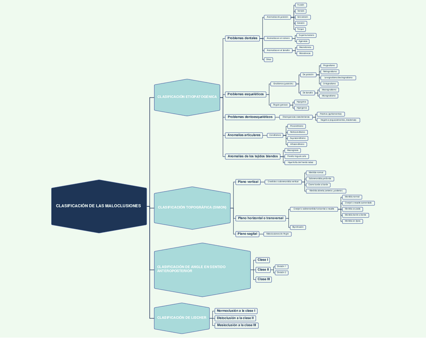
He publicado nuevos apuntes de Aparatos de ortodoncia y férulas oclusales: CLASIFICACION-DE-LAS-MALOCLUSIONES-.pdf

1 página
¡Estás al día!

¡Estás al día!

Has visto todos los archivos