Aplicaciones informáticas para el comercio

chevron_left
chevron_right
Todo
Apuntes
Ejercicios
Exámenes
Trabajos
chevron_left
chevron_right

He publicado nuevos apuntes de Aplicaciones informáticas para el comercio: EXAMEN-AIC.pdf

1 página

He publicado nuevos apuntes de Aplicaciones informáticas para el comercio: RA2-4ta-Revolucion-Industrial.pdf

2 páginas

He publicado nuevos apuntes de Aplicaciones informáticas para el comercio: Mapa-conceptual-cloud-computing.pdf

1 página

He publicado nuevos apuntes de Aplicaciones informáticas para el comercio: Resumen-para-el-primer-examen-de-informatica.pdf

4 páginas

técnico en actividades comerciales. primer año primer semestre informática

word

técnico en actividades comerciales. primer año primer semestre informática

word

técnico en actividades comerciales. primer año primer semestre informática

word

técnico en actividades comerciales. primer año primer semestre informática

word

técnico en actividades comerciales. primer año primer semestre informática

word

técnico en actividades comerciales. primer año primer semestre informática

word

técnico en actividades comerciales. primer año primer semestre informática

word

técnico en actividades comerciales. primer año primer semestre informática

word

técnico en actividades comerciales. primer año primer semestre informática

word

técnico en actividades comerciales. primer año primer semestre informática

word

técnico en actividades comerciales. primer año primer semestre informática

word

técnico en actividades comerciales. primer año primer semestre informática

word

técnico en actividades comerciales. informática primer trimestre primer año

word

materia informática, trabajo de clase técnico en actividades comerciales primer año, primer trimestre

word

He publicado nuevos apuntes de Aplicaciones informáticas para el comercio: Aplicaciones-informaticas-U4-diseno-de-material-grafico.pdf

5 páginas

He publicado nuevos apuntes de Aplicaciones informáticas para el comercio: Aplicaciones-informaticas-U3-redes-locales-e-internet.pdf

6 páginas

He publicado nuevos apuntes de Aplicaciones informáticas para el comercio: Aplicaciones-informaticas-U2-mantenimiento-de-equipos-en-entorno-windows-10.pdf

5 páginas

He publicado nuevos apuntes de Aplicaciones informáticas para el comercio: Aplicaciones-informaticas-U1-el-ordenador-componentes-y-perifericos.pdf

7 páginas

He publicado nuevos apuntes de Aplicaciones informáticas para el comercio: Aplicaciones-informaticas-para-el-comercio--Tema-1.pdf

4 páginas
Anónimo

@Anónimo

Resum d'equips informàtics i electrònics per al comerç.

1 página
Anónimo

@Anónimo

Apuntes de diseño gráfico.

5 páginas

He publicado nuevos examenes de Aplicaciones informáticas para el comercio: Examen-final-aplicaciones.pdf

6 páginas

He publicado nuevos apuntes de Aplicaciones informáticas para el comercio: AA-II-T2-2-Operador-internet.pdf

5 páginas

He publicado nuevos apuntes de Aplicaciones informáticas para el comercio: NAVEGADORES.pdf

14 páginas

He publicado nuevos apuntes de Aplicaciones informáticas para el comercio: Internet.pdf

14 páginas

apuntes

-

Aplicaciones informáticas para el comercio (AAII)

He publicado nuevos apuntes de Aplicaciones informáticas para el comercio: Aplicaciones informáticas para el comercio (AAII)

INTRODUCCION-A-LA-INFORMATICA.pdf

He publicado nuevos apuntes de Aplicaciones informáticas para el comercio: teoria-tema-1-2-y-6.pdf

4 páginas

apuntes

-

Informática

Castellano

Intranetextranet.pdf
Determinacion-de-las-necesidades-de-compra-del-establecimiento-comercial.pdf
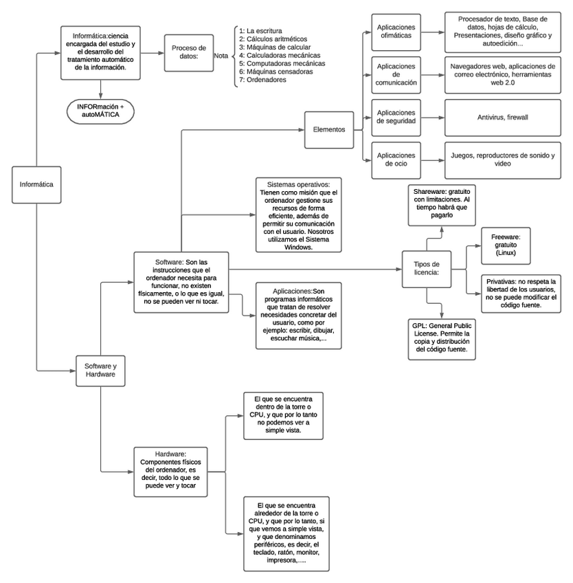
Informatica-esquema.pdf
Informatica-power.pdf

He publicado nuevos apuntes de Aplicaciones informáticas para el comercio: Apuntes-tema-1-inf.pdf

5 páginas

He publicado nuevos apuntes de Aplicaciones informáticas para el comercio: tarea-12-2.pdf

2 páginas

He publicado nuevos apuntes de Aplicaciones informáticas para el comercio: tarea-14.pdf

1 página

He publicado nuevos trabajos de Aplicaciones informáticas para el comercio: SIMULACRO-1.xlsxfatimaamar-3.xlsx

excel

He publicado nuevos apuntes de Aplicaciones informáticas para el comercio: Practica-evaluable-10032022.xlsxfatimaamar.xlsx

excel

trabajos

-

INFORMÁTICA

He publicado nuevos trabajos de Aplicaciones informáticas para el comercio: INFORMÁTICA

Copia-de-Actividad-03-Vocabulario.xlsx

He publicado nuevos apuntes de Aplicaciones informáticas para el comercio: Unidad-2.pdf

3 páginas

He publicado nuevos apuntes de Aplicaciones informáticas para el comercio: Unidad-1-El-Ordenador.pdf

pdf

He publicado nuevos apuntes de Aplicaciones informáticas para el comercio: Unidad-1.docx

word

He publicado nuevos apuntes de Aplicaciones informáticas para el comercio: UF1-SISTEMAS-INFORMATICOS.pdf

pdf

He publicado nuevos apuntes de Aplicaciones informáticas para el comercio: Informatica-Tema-3.pdf

3 páginas

He publicado nuevos apuntes de Aplicaciones informáticas para el comercio: IMG20210120114727.jpg

Imagen
Anónimo

@Anónimo

He publicado nuevos apuntes de Aplicaciones informáticas para el comercio: Funciones-del-teclado.docx

word
Anónimo

@Anónimo

He publicado nuevos apuntes de Aplicaciones informáticas para el comercio: Desplazamientos-y-seleccion-de-texto.pdf

4 páginas
Anónimo

@Anónimo

He publicado nuevos apuntes de Aplicaciones informáticas para el comercio: T8-Hojas-de-calculo.pdf

15 páginas
Anónimo

@Anónimo

He publicado nuevos apuntes de Aplicaciones informáticas para el comercio: T7-Prsentaciones-eficaces.pdf

17 páginas
Anónimo

@Anónimo

apuntes

-

Tema 6

De dos libros diferentes

T6-Procesadores-de-texto-1.pdf
T6-Procesadores-de-texto-2.pdf
Anónimo

@Anónimo

He publicado nuevos apuntes de Aplicaciones informáticas para el comercio: T5-Correo-electronico-grupo-de-noticias-y-ficheros-FTP.pdf

7 páginas
Anónimo

@Anónimo

He publicado nuevos apuntes de Aplicaciones informáticas para el comercio: T4-Internet.pdf

10 páginas
Anónimo

@Anónimo

He publicado nuevos apuntes de Aplicaciones informáticas para el comercio: T3-Redes-informaticas.pdf

7 páginas
Anónimo

@Anónimo

He publicado nuevos apuntes de Aplicaciones informáticas para el comercio: T2-Sistemas-operativos-Windows-7Linux.pdf

14 páginas
Anónimo

@Anónimo

apuntes

-

Tema 1

He publicado nuevos apuntes de Aplicaciones informáticas para el comercio: Tema 1

T1-Sistemas-informaaticos-utilizados-en-el-comercio.pdf
T1-Sistemas-informaticos-utilizados-en-el-comercio.pdf

He publicado nuevos apuntes de Aplicaciones informáticas para el comercio: Giselle-Barberan-FIESTAS-DE-ZARAGOZA.ppsx

Miniatura no disponible
powerpoint

He publicado nuevos apuntes de Aplicaciones informáticas para el comercio: Tablas-de-excel-con-calculos-con-la-formula-SUMA-AICV1Pablo.xlsx

excel

He publicado nuevos apuntes de Aplicaciones informáticas para el comercio: Unidad-1.-El-ordenador-componentes-y-perifericos.pps

Miniatura no disponible
powerpoint
¡Estás al día!

¡Estás al día!

Has visto todos los archivos