chevron_left
chevron_right
Todo
Apuntes
Preguntas
Ejercicios
Exámenes
Prácticas
publication
Test
Trabajos
chevron_left
chevron_right

He publicado nuevos examenes de 1º Apuntes Variados: Examen-test-Practicum-II.pdf

4 páginas

LO NECESARIO PARA SACAR LA ASIGNATURA DE SOBRA

28 páginas
Anónimo

@Anónimo

apuntes

-

Aprendizaje y Desarrollo Motor 2023

Apuntes de todo el temario de la asignatura ADM

APUNTES-APRENDIZAJE-MOTOR-2023-2024profesor-Victor-Sanchez.pdf
Sesion-1-Desarrollo-Motor-con-lo-mas-importante-para-el-examen-subrayado-profesor-Antonio-Vidal.pdf
Sesion-2-Desarrollo-motor-con-lo-mas-importante-para-el-examen-subrayadoprofesor-Antonio-Vidal.pdf
Miniatura no disponible
Apuntes-Aprendizaje-Motor-esquematizados.pdf

He publicado nuevos apuntes de 1º Apuntes Variados: PRACTICUM-II.pdf

2 páginas

De estos apuntes hay preguntas en el examen final de aprendizaje y desarrollo motor

4 páginas

Resumenes del tema 10 y 11 para examen final de aprendizaje y desarrollo motor

6 páginas

He publicado nuevos examenes de 1º Apuntes Variados: PREGUNTAS-ADM.pdf

1 página

EASY BRO

5 páginas

He publicado nuevos examenes de 1º Apuntes Variados: PREGUNTAS-V-F-ADM-SEGUNDO-PARCIAL.pdf

18 páginas

He publicado nuevos apuntes de 1º Apuntes Variados: ADM-apuntes.pdf

35 páginas

He publicado nuevos apuntes de 1º Apuntes Variados: TEMA-8-ADM-APUNTES.pdf

8 páginas

He publicado nuevos apuntes de 1º Apuntes Variados: TEMA-7-ADM-APUNTES.pdf

5 páginas

He publicado nuevos apuntes de 1º Apuntes Variados: APUNTES-T5-APRENDIZAJE-Y-DESARROLLO-MOTOR.pdf

4 páginas

He publicado nuevos apuntes de 1º Apuntes Variados: APUNTES-T4-APRENDIZAJE-Y-DESARROLLO-MOTOR-1.pdf

3 páginas

He publicado nuevos apuntes de 1º Apuntes Variados: APUNTES-T3-APRENDIZAJE-Y-DESARROLLO-MOTOR.pdf

4 páginas

He publicado nuevos apuntes de 1º Apuntes Variados: APUNTES-T2-APRENDIZAJE-Y-DESARROLLO-MOTOR.pdf

3 páginas

He publicado nuevos apuntes de 1º Apuntes Variados: APUNTES-T1-APRENDIZAJE-Y-DESARROLLO-MOTOR.pdf

3 páginas

He publicado nuevos ejercicios de 1º Apuntes Variados: AUTOEVALUACION-TEMA-2.pdf

3 páginas

He publicado nuevos ejercicios de 1º Apuntes Variados: AUTOEVALUACION-TEMA-1.pdf

5 páginas

He publicado nuevos apuntes de 1º Apuntes Variados: TEMA-9.pdf

3 páginas

He publicado nuevos apuntes de 1º Apuntes Variados: TEMA-8.pdf

3 páginas

He publicado nuevos apuntes de 1º Apuntes Variados: TEMA-5.pdf

4 páginas

He publicado nuevos apuntes de 1º Apuntes Variados: TEMA-7.pdf

4 páginas

He publicado nuevos apuntes de 1º Apuntes Variados: TEMA-6.pdf

5 páginas

He publicado nuevos apuntes de 1º Apuntes Variados: TEMA-4.pdf

15 páginas

He publicado nuevos apuntes de 1º Apuntes Variados: TEMA-3.pdf

5 páginas

He publicado nuevos apuntes de 1º Apuntes Variados: TEMA-2.pdf

6 páginas

He publicado nuevos apuntes de 1º Apuntes Variados: TEMA-0.pdf

2 páginas

He publicado nuevos apuntes de 1º Apuntes Variados: TEMA-1.pdf

5 páginas

He publicado nuevos apuntes de 1º Apuntes Variados: Preguntas-examen-ADM.pdf

6 páginas
Anónimo

@Anónimo

Simulacro examen adm

2 páginas

Examen

Alguien tiene los exámenes de ADM de Yolanda o la batería de preguntas? Gracias

He publicado nuevos apuntes de 1º Apuntes Variados: AUTOEVALUACION-TEMA-4-ADM.pdf

3 páginas

He publicado nuevos ejercicios de 1º Apuntes Variados: AUTOEVALUACION-TEMA-2-ADM.pdf

3 páginas

He publicado nuevos test de 1º Apuntes Variados: AUTOEVALUACION-TEMA-1.pdf

5 páginas

apuntes

-

Aprendizaje del desarrollo motor (ADM)

He publicado nuevos apuntes de 1º Apuntes Variados: Aprendizaje del desarrollo motor (ADM)

Tema-1.pdf
Tema-2.pdf
Tema-3.pdf
Tema-6.pdf
Tema-5.pdf
El-desarrollo-psicomotor-de-0-a-3-anos.pdf

examenes

-

Fisiología Humana

He publicado nuevos examenes de 1º Apuntes Variados: Fisiología Humana

Preguntas-Fisio-2T.pdf

examenes

-

Estadística

He publicado nuevos examenes de 1º Apuntes Variados: Estadística

examen-estadistica.pdf

examenes

-

Aprendizaje y desarrollo motor

He publicado nuevos examenes de 1º Apuntes Variados: Aprendizaje y desarrollo motor

examenadm.pdf
examenAprendiza...pdf
EXAMENAPRENDIZAJEYDESARROLLOMOTOR.pdf
PREGUNTAS-EXAMEN-AYDM.pdf
Anónimo

@Anónimo

He publicado nuevos apuntes de 1º Apuntes Variados: TEMA-5-PSICOLOGIA.pdf

4 páginas

He publicado nuevos apuntes de 1º Apuntes Variados: Preguntas-examen.pdf

1 página

He publicado nuevos test de 1º Apuntes Variados: CASOS-PRACTICOS.pdf

4 páginas

He publicado nuevos test de 1º Apuntes Variados: CASOS-PRACTICOS-2.pdf

5 páginas

APUNTES LESIONES CAFD Y DOBLES GRADOS CON CAFD

8 páginas

He publicado nuevos trabajos de 1º Apuntes Variados: Laminas Netter.pdf

117 páginas

He publicado nuevos apuntes de 1º Apuntes Variados: APUNTES-APRENDIZAJE-Y-DESARROLLO-MOTOR.pdf

33 páginas
Anónimo

@Anónimo

apuntes

-

Apuntes boque 1-2-3-4

He publicado nuevos apuntes de 1º Apuntes Variados: Apuntes boque 1-2-3-4

Tema-1-Concepto-y-caracteristicas-del-desarrollo-motor.pdf
Tema-2-Modelos-explicativos-del-desarrollo-moto1.pdf
Control-de-la-motricidad.pdf
TEMA-3-DESARROLLO-INTRAUTERINO.pdf
Desarrollo-motor-en-la-etapa-preescolar.pdf
Desarrollo-de-la-motricidad-en-la-ESCOLAR.pdf

apuntes

-

APUNTES LESIONES

He publicado nuevos apuntes de 1º Apuntes Variados: APUNTES LESIONES

T.3.-LESION-LCA-Y-T.6-TENDINOPATIA-ROTULIANA.pdf
T.2-READAPTACION.pdf
T.1-CONCEPTOS-TIPOS-DE-LESIONES-ACTUACION-Y-PREVENCION.pdf

He publicado nuevos apuntes de 1º Apuntes Variados: TECNOlOGIA-RESUMEN-TEORIA-COMPLETA.pdf

7 páginas
Anónimo

@Anónimo

apuntes

-

Tema 7

Tema distribuido por apartados

Sensación y percepción
Atención y automatización
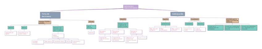
ANTICIPACION-Y-TOMA-DE-DECISIONES.pdf
Memoria.pdf
Transferencia.pdf
Anónimo

@Anónimo

apuntes

-

TEMA 8

Apuntes distribuidos por apartados.

1.pdf
2.pdf
3.pdf
4.pdf

He publicado nuevos apuntes de 1º Apuntes Variados: preguntas-tema-5-adm.pdf

5 páginas

He publicado nuevos apuntes de 1º Apuntes Variados: T8-Preguntas-ADM.pdf

10 páginas
Anónimo

@Anónimo

He publicado nuevos apuntes de 1º Apuntes Variados: AUTOEVALUACION-TEMA-7.pdf

4 páginas
Anónimo

@Anónimo

He publicado nuevos apuntes de 1º Apuntes Variados: AUTOEVALUACION-TEMA-5.pdf

4 páginas
Anónimo

@Anónimo

He publicado nuevos apuntes de 1º Apuntes Variados: TEMA-5.pdf

4 páginas
Anónimo

@Anónimo

He publicado nuevos apuntes de 1º Apuntes Variados: APRENDIZAJE-Y-DESARROLLO-MOTOR-2.pdf

16 páginas

apuntes

-

APUNTES TEMA 9-12 COMPLETOS

He publicado nuevos apuntes de 1º Apuntes Variados: APUNTES TEMA 9-12 COMPLETOS

TEMA-1-.pdf
TEMA-10-.pdf
TEMA-11-.pdf
TEMA-9-.pdf
TEMA-2.pdf
TEMA-6.pdf

examenes

-

EXAMENES Y APUNTES - PSICOLOGÍA BÁSICA

He publicado nuevos examenes de 1º Apuntes Variados: EXAMENES Y APUNTES - PSICOLOGÍA BÁSICA

Tema-5-Atencion.pdf
Tema-8-9-10-apuntes.pdf
ABUSO-DE-DROGAS-EN-LA-ADULTEZ-TEMPRANA.pdf
Tema-4-apuntes.pdf
Tema-7-apuntes.pdf
Tema-6-Memoria.pdf

examenes

-

EXAMENES Y APUNTES - ANTROPOLOGÍA

He publicado nuevos examenes de 1º Apuntes Variados: EXAMENES Y APUNTES - ANTROPOLOGÍA

2.pdf
1-El-largo-camino-hacia-el-hombre.pdf
101-Antropologia-en-el-deporte.pdf
ANEXO-Feminismo-de-la-diferencia.pdf
102-Persona-y-Dignidad.pdf
3-EL-DISENO-INTELIGENTE.pdf