Apuntes Variados

chevron_left
chevron_right
Todo
Apuntes
chevron_left
chevron_right

Apuntes sobre: Aparatos Reproductivos Humanos, El Proceso de Reproducción Humano, Las Etapas de la Vida y Enfermedades Sexuales.

6 páginas

Apuntes sobre: El sistema nervioso (Función Relación, Neuronas, Impulso Nervioso, Sus Partes...), Órganos de los Sentidos y el Sistema Endocrino.

5 páginas

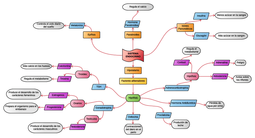
Mapa Mental del Sistema Endocrino y sus hormonas.

1 página

Apuntes sobre: Nutrición (Nutrientes, Dieta, Pirámide Alimenticia), Sistema DIgestivo, Sistema Respiratorio, Sistema Circulatorio, Sistema Urinario.

6 páginas

Apuntes en catalán, pero se pueden pasar por el traductor y ya.

1 página
¡Estás al día!

¡Estás al día!

Has visto todos los archivos