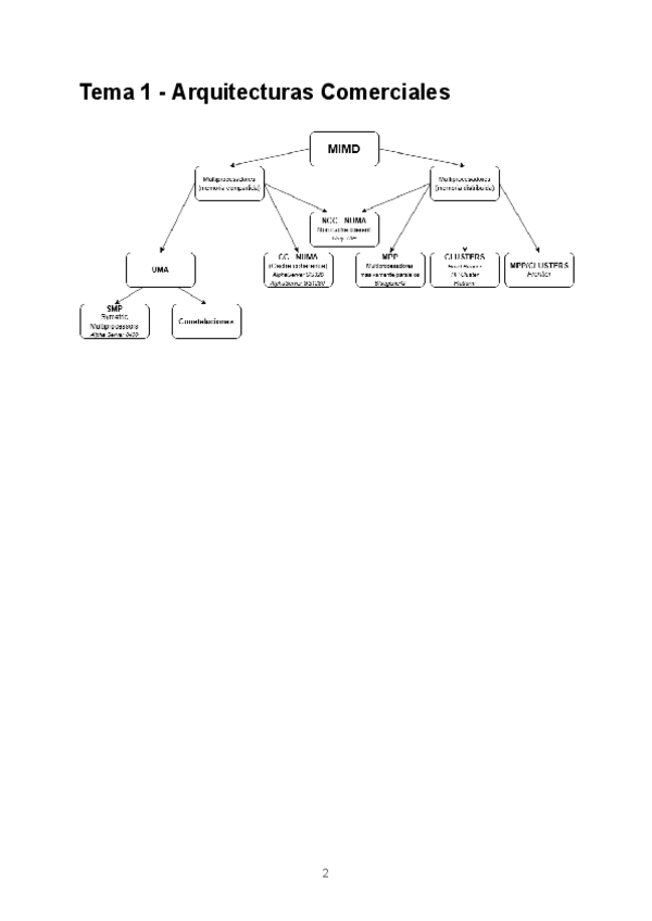
Arquitecturas Paralelas

chevron_left
chevron_right
Todo
Apuntes
Ejercicios
Exámenes
Prácticas
chevron_left
chevron_right

He publicado nuevos apuntes de 3º Arquitecturas Paralelas: Topologia.pdf

3 páginas

preguntas para estudiarse para el examen y contestar exactamente esa respuesta

18 páginas

preguntas para estudiarse para el examen y contestar exactamente esa respuesta

15 páginas

preguntas para estudiarse para el examen y contestar exactamente esa respuesta

12 páginas

Resumen de cada tema junto con sus ejercicios al final de cada tema (Temas 1-6)

57 páginas

He publicado nuevos examenes de 3º Arquitecturas Paralelas: 1o-parcial-1o-convo-ANO-24-25.jpeg

Imagen

He publicado nuevos examenes de 3º Arquitecturas Paralelas: 3o-parcial-ev-continua-ANO-23-24.jpeg

Imagen

He publicado nuevos examenes de 3º Arquitecturas Paralelas: 2o-parcial-ev-continua-ANO-23-24.jpeg

Imagen

He publicado nuevos examenes de 3º Arquitecturas Paralelas: 1o-paricla-1o-convocatoria-ANO-23-24.jpeg

Imagen

He publicado nuevos examenes de 3º Arquitecturas Paralelas: 1o-parcial-ev-continua-ANO-23-24.jpeg

Imagen

He publicado nuevos examenes de 3º Arquitecturas Paralelas: 1o-parcial-ev-continua-ANO-22-23.jpg

Imagen

He publicado nuevos examenes de 3º Arquitecturas Paralelas: 1o-parcial-2o-convocatoria-ANO-22-23.jpg

Imagen

He publicado nuevos examenes de 3º Arquitecturas Paralelas: 1o-parcial-1o-convocatoria-ANO-22-23.jpg

Imagen

URL del repositorio donde se encuentran todas las prácticas de ARPA 2024-2025

Miniatura no disponible
https://github.com/orgs/ARPA-2024-2025/repositories

practicas

-

PRACTICAS ARPA

He publicado nuevos practicas de 3º Arquitecturas Paralelas: PRACTICAS ARPA

practica6.pdf
practica7.pdf
Practica9.pdf
Practica8.pdf
Practica10.pdf

He publicado nuevos apuntes de 3º Arquitecturas Paralelas: APUNTES-COMPLETOS-ARQUITECTURAS-PARALELAS.pdf

58 páginas

He publicado nuevos apuntes de 3º Arquitecturas Paralelas: Resumen-Tema-5.pdf

18 páginas

He publicado nuevos apuntes de 3º Arquitecturas Paralelas: Resumen-Temas-3-y-4.pdf

26 páginas

He publicado nuevos apuntes de 3º Arquitecturas Paralelas: Resumen-Temas-1-y-2.pdf

16 páginas

apuntes

-

Resúmenes Teoría

He publicado nuevos apuntes de 3º Arquitecturas Paralelas: Resúmenes Teoría

CamScanner-28-03-2024-12.388.pdf
CamScanner-28-03-2024-12.389.pdf
CamScanner-28-03-2024-12.3810.pdf
CamScanner-28-03-2024-12.3811.pdf
CamScanner-28-03-2024-12.3812.pdf
CamScanner-28-03-2024-12.3813.pdf

He publicado nuevos examenes de 3º Arquitecturas Paralelas: 2a-Convocatoria-Tema-5.pdf

1 página

He publicado nuevos examenes de 3º Arquitecturas Paralelas: 2o-Parcial.pdf

1 página

examenes

-

1ª Convocatoria 23/24

He publicado nuevos examenes de 3º Arquitecturas Paralelas: 1ª Convocatoria 23/24

Enunciado-del-examen.pdf
Solucion.pdf

examenes

-

3er parcial

He publicado nuevos examenes de 3º Arquitecturas Paralelas: 3er parcial

Enunciado-del-examen.pdf
Solucion-Parte-1.pdf
Solucion-Parte-2.pdf

ejercicios

-

Hojas de ejercicios

He publicado nuevos ejercicios de 3º Arquitecturas Paralelas: Hojas de ejercicios

Hoja-de-trabajo-Tema-2.pdf
Hoja-de-trabajo-Tema-3.pdf
Hoja-de-trabajo-Tema-4.pdf
Hoja-de-trabajo-Tema-5.pdf
Hoja-de-trabajo-Tema-1.pdf

apuntes

-

Ejercicios y resumen del tema 4

He publicado nuevos apuntes de 3º Arquitecturas Paralelas: Ejercicios y resumen del tema 4

Resumen-T4.pdf
Hoja-de-trabajo-Tema-4.pdf

He publicado nuevos apuntes de 3º Arquitecturas Paralelas: Hoja-de-trabajo-Tema-1SOLBea.pdf

1 página

He publicado nuevos apuntes de 3º Arquitecturas Paralelas: Hoja-de-trabajo-Tema-2SOLUCION.pdf

2 páginas

apuntes

-

Resumenes tema 3

He publicado nuevos apuntes de 3º Arquitecturas Paralelas: Resumenes tema 3

Resumen-T3-Arpa.pdf
Resumen-Arpa-T3.pdf

ejercicios

-

Ejercicios y resumen de los tema 1 y 2

He publicado nuevos ejercicios de 3º Arquitecturas Paralelas: Ejercicios y resumen de los tema 1 y 2

Hoja-de-trabajo-Tema-2.pdf
Hoja-de-trabajo-Tema-1.pdf
INTRODUCCION.pdf
¡Estás al día!

¡Estás al día!

Has visto todos los archivos