Asesoramiento y Apoyo Educativo
Todo
Trabajos
chevron_left
chevron_right
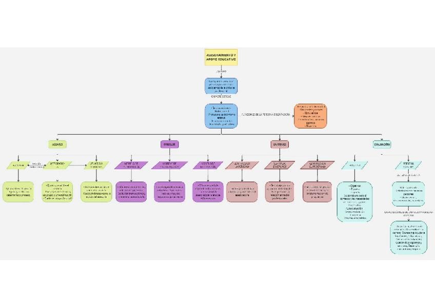
He publicado nuevos trabajos de 3º Asesoramiento y Apoyo Educativo: Mapa-conceptual-y-explicacion.pdf
¡Estás al día!
Has visto todos los archivos
He publicado nuevos trabajos de 3º Asesoramiento y Apoyo Educativo: Mapa-conceptual-y-explicacion.pdf
¡Estás al día!
Has visto todos los archivos