Automatismos industriales

chevron_left
chevron_right
Todo
Apuntes
Ejercicios
Prácticas
chevron_left
chevron_right

He publicado nuevos apuntes de Automatismos industriales: Automatismos-Industriales-Tema-6-y-7.pdf

7 páginas

apuntes

-

Automatismos

He publicado nuevos apuntes de Automatismos industriales: Automatismos

Resumen-Automatismos-temas-5y6.pdf

He publicado nuevos practicas de Automatismos industriales: Libro-Practicas-Automatismos.pdf

38 páginas

He publicado nuevos ejercicios de Automatismos industriales: Arranque-motor-mediante-Arrancador-Estatico.pdf

1 página

He publicado nuevos practicas de Automatismos industriales: Ejercicios-de-logica-cableada.pdf

2 páginas

He publicado nuevos practicas de Automatismos industriales: Ejercicio-logica-cableada.pdf

1 página

He publicado nuevos practicas de Automatismos industriales: TEMPORIZADORES-Tema-6.pdf

1 página

He publicado nuevos practicas de Automatismos industriales: Conexion-Variador-de-frecuencia-en-CadeSimu-a-2-hilos.pdf

1 página

He publicado nuevos apuntes de Automatismos industriales: Tema-3-automatismos-industriales-Conceptos-basicos-sobre-magnitudes-y-protecciones-electricas.pdf

Miniatura no disponible
pdf

He publicado nuevos apuntes de Automatismos industriales: Automatismos-Industriales-Tema-2-Mecanizado-de-cuadros-electricos.pdf

5 páginas
Anónimo

@Anónimo

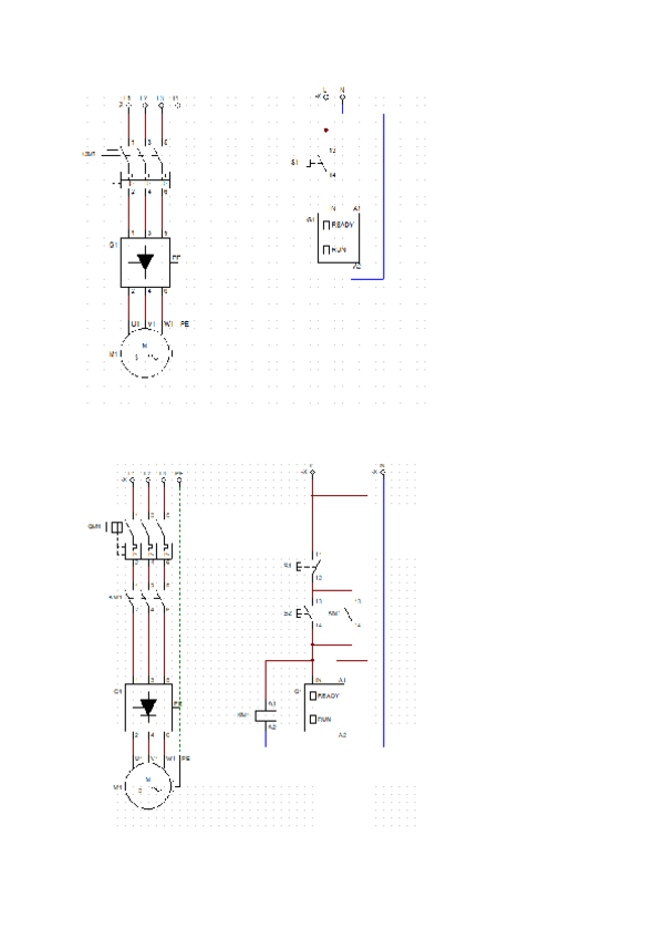
esquema de mando de dos contactore. Entra KM1 y tras 3 sg, cae KM1 y entra KM2. (Primero se desactiva KM1 y luego entra KM2). Transcurridos 6 sg cae KM2.

Imagen

He publicado nuevos practicas de Automatismos industriales: 20231004184349.jpg

Imagen

He publicado nuevos practicas de Automatismos industriales: 20231004184414.jpg

Imagen

He publicado nuevos practicas de Automatismos industriales: 20231004184451.jpg

Imagen

He publicado nuevos apuntes de Automatismos industriales: 20231004183555.jpg

Imagen

He publicado nuevos apuntes de Automatismos industriales: 20231004183457.jpg

Imagen

He publicado nuevos apuntes de Automatismos industriales: 20231004183521.jpg

Imagen

He publicado nuevos apuntes de Automatismos industriales: 20231004183536.jpg

Imagen

He publicado nuevos apuntes de Automatismos industriales: 20231004183601.jpg

Imagen

He publicado nuevos apuntes de Automatismos industriales: 20231004183610.jpg

Imagen

He publicado nuevos apuntes de Automatismos industriales: 20231004183616.jpg

Imagen

He publicado nuevos apuntes de Automatismos industriales: ARRANQUEESTRLLATRI-1.pdf

7 páginas

He publicado nuevos practicas de Automatismos industriales: M2UF3P11.pdf

6 páginas

He publicado nuevos trabajos de Automatismos industriales: M2UF3P10.pdf

14 páginas

He publicado nuevos practicas de Automatismos industriales: M2UF3P09-1.pdf

18 páginas

He publicado nuevos practicas de Automatismos industriales: M2UF3P08-1.pdf

18 páginas

He publicado nuevos trabajos de Automatismos industriales: 7-1-informe-7-MO2-UF3.pdf

13 páginas

He publicado nuevos apuntes de Automatismos industriales: P1-Activacion-y-desativacion-de-un-contactor.odt

word

He publicado nuevos apuntes de Automatismos industriales: PRACTICA-18-AUTOMATA

Miniatura no disponible

He publicado nuevos apuntes de Automatismos industriales: PRACTICA-16-AUTOMATA

Miniatura no disponible

He publicado nuevos apuntes de Automatismos industriales: PRACTICA-14-AUTOMATA

Miniatura no disponible

He publicado nuevos apuntes de Automatismos industriales: PRACTICA-13-AUTOMATA

He publicado nuevos apuntes de Automatismos industriales: PRACTICA-11-AUTOMATA

He publicado nuevos apuntes de Automatismos industriales: PRACTICA-10-AUTOMATA

Miniatura no disponible

He publicado nuevos apuntes de Automatismos industriales: PRACTICA-5-AUTOMATA

Miniatura no disponible

He publicado nuevos apuntes de Automatismos industriales: PRACTICA-4-AUTOMATA

Miniatura no disponible

He publicado nuevos apuntes de Automatismos industriales: PRACTICA-4-AUTOMATA

Miniatura no disponible

He publicado nuevos apuntes de Automatismos industriales: PRACTICA-3-AUTOMATA

Miniatura no disponible

He publicado nuevos apuntes de Automatismos industriales: PRACTICA-2-AUTOMATA

Miniatura no disponible

He publicado nuevos apuntes de Automatismos industriales: PRACTICA-1-AUTOMATA

Miniatura no disponible

Apuntes de temporizadores

Imagen

Funcionamiento temporizadores

Imagen

Tipos de temporizadores

Imagen
¡Estás al día!

¡Estás al día!

Has visto todos los archivos