Base de Datos

chevron_left
chevron_right
Todo
Apuntes
Ejercicios
Exámenes
Prácticas
Test
Trabajos
chevron_left
chevron_right

He publicado nuevos apuntes de 3º Base de Datos: Chuleta-nosql-para-examen.pdf

2 páginas

ejercicios

-

Preguntas de repaso BBDD con soluciones

He publicado nuevos ejercicios de 3º Base de Datos: Preguntas de repaso BBDD con soluciones

PREGUNTAS-REPASO-BBDD-NoSQL.pdf
SOLUCIONES-PREGUNTAS-NoSQL.pdf
SOLUCIONES-PREGUNTAS-NoSQL-CORREGIDO.pdf
Anónimo

@Anónimo

He publicado nuevos examenes de 1º Base de Datos: Exam_24-25_BBDD.pdf.pdf

6 páginas

He publicado nuevos apuntes de 3º Base de Datos: prcatica-NoSQL-P3-QUERIES.pdf

3 páginas
Anónimo

@Anónimo

He publicado nuevos apuntes de 1º Base de Datos: SQL-Cheatsheet-Completo.pdf

10 páginas

He publicado nuevos practicas de 2º Base de Datos: PracticaSQLResuleta.prac2BD

Miniatura no disponible

Resumen de todo lo que tener en cuenta para el examen de SQL Oracle

word

He publicado nuevos ejercicios de 2º Base de Datos: TODOEJERCICIOBDRESUELTO.pdf

16 páginas

apuntes

-

Sistemas de información y modelos de datos

He publicado nuevos apuntes de 2º Base de Datos: Sistemas de información y modelos de datos

Tema-1.pdf
Tema-2.pdf
Tema-3.pdf
Tema-5-y-6.pdf

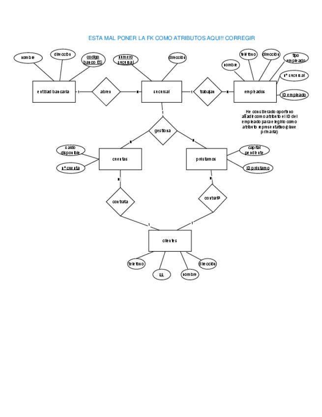
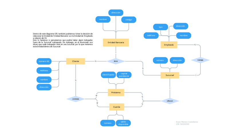
Propuesta de resolución a los ejercicios de consultas de "Red Social", que permiten visualizar conceptualmente mejor las consultas, pero se recomienda probar también implementaciones variadas para un mejor aprendizaje.

10 páginas

Guía completa de Oracle

12 páginas

Estas son mis notas de clase del tema 6 : Programacion contra bases de datos en java

4 páginas

Estos son mis equemas del tema 5 de bases de datos

3 páginas

He publicado nuevos examenes de 3º Base de Datos: Preguntas-Tipo-Test-Parte-II.pdf

4 páginas

He publicado nuevos examenes de 3º Base de Datos: Preguntas-Tipo-Test-Parte-I.pdf

10 páginas

He publicado nuevos examenes de 3º Base de Datos: Examenes-Primera-Parte-BBDD.pdf

21 páginas

He publicado nuevos examenes de 3º Base de Datos: Preguntas-Examen-BBDD.pdf

17 páginas

Estas son mis notas de clase del tema 3 de bases de datos

14 páginas

He publicado nuevos apuntes de 1º Base de Datos: 1o-extraordinaria.pdf

10 páginas

He publicado nuevos apuntes de 1º Base de Datos: T5-SQL-DML.pdf

5 páginas

He publicado nuevos examenes de 1º Base de Datos: T4-Modelo-logico-normalizacion-SQL-DDL.pdf

9 páginas

He publicado nuevos examenes de 1º Base de Datos: T3-ModeladoConceptual-solucion.pdf

9 páginas

He publicado nuevos ejercicios de 1º Base de Datos: T3-2-Normalizacion-ejerciciosResueltos.pdf

13 páginas

Estas son mis notas de clase del tema 2 de Bases de datos

11 páginas

apuntes

-

practicas SQL corregidas

He publicado nuevos apuntes de 3º Base de Datos: practicas SQL corregidas

P1-SQL-2.pdf
P2-SQL.pdf
P3-SQL.pdf
P4-SQL-BBDD.pdf

He publicado nuevos apuntes de 3º Base de Datos: BBDD-examen-teoria-examenes.pdf

13 páginas

Esta es la introduccion (tema 1) de bases de datos

3 páginas

He publicado nuevos apuntes de 1º Base de Datos: base-de-datosapuntes.pdf

21 páginas

He publicado nuevos trabajos de 2º Base de Datos: Trabajo-entregable.pdf

3 páginas

He publicado nuevos ejercicios de 2º Base de Datos: T2.-Modelo-Entidad-Relacion.pdf

24 páginas

Esquema de ejercicios de examen de cada tema

4 páginas

He publicado nuevos apuntes de 2º Base de Datos: T7.-Apuntes-Ficheros..pdf

8 páginas

He publicado nuevos apuntes de 2º Base de Datos: T6.-Apuntes-Prog-contra-BD.pdf

7 páginas

He publicado nuevos apuntes de 2º Base de Datos: T5.-Apuntes-Seguridad-en-BD.pdf

3 páginas

He publicado nuevos apuntes de 2º Base de Datos: T4.-Apuntes-SQL.pdf

18 páginas

apuntes

-

Teoría

He publicado nuevos apuntes de 2º Base de Datos: Teoría

El-lenguaje-SQL.pdf
Introduccion-a-las-bases-de-datos.pdf
Modelado-conceptual-de-datos.pdf
Seguridad-en-bases-de-datos.pdf
Programacion-contra-bases-de-datos-en-Java.pdf
Almacenamiento-de-informacion-basada-en-ficheros.pdf

Resumen BBDD Relacional en 1 hoja y media estilo cuadernito. Estilo cuadernito (hoja doblada a la mitad)

6 páginas

practicas

-

Prácticas 2ª parte

Prácticas escritas de la 2nda parte

P1-Diagrama-ER.pdf
P2-Modelo-Relacional.pdf
P3-Normalizacion.pdf

He publicado nuevos apuntes de 3º Base de Datos: Necesario-ejercicios-relacional.pdf

8 páginas

Resumen SQL menos el tema 5, lo subire en cuanto lo tenga listo

32 páginas

He publicado nuevos apuntes de 3º Base de Datos: apuntes-SQL-T1-T2-T3-BBDD.pdf

17 páginas

He publicado nuevos apuntes de 3º Base de Datos: Comandos+explicación-mysql.T4-ORM.T5-BBDD.pdf

8 páginas

He publicado nuevos apuntes de 3º Base de Datos: BBDD-relacionalesSQL.pdf

22 páginas
Anónimo

@Anónimo

Consultas P4

1 página

practicas

-

Practicas SQL

He publicado nuevos practicas de 3º Base de Datos: Practicas SQL

Practica-2-SQL.pdf
Practica-1-SQL.pdf
Practica-3.pdf

practicas

-

PRACTICA 3 - 2A PARTE

He publicado nuevos practicas de 3º Base de Datos: PRACTICA 3 - 2A PARTE

Apartado-a-b-c-d.pdf
apartado-e.png

He publicado nuevos practicas de 3º Base de Datos: PRACTICA 1 - PARTE 2.pdf

2 páginas

grupo de tarde

7 páginas

grupo de mañana

7 páginas

He publicado nuevos examenes de 3º Base de Datos: Preguntas-Examenes-Teoria.pdf

6 páginas

He publicado nuevos apuntes de 3º Base de Datos: NoSQL-apuntes.pdf

18 páginas

He publicado nuevos apuntes de 3º Base de Datos: formulario-parcial-1-bbdd.pdf

2 páginas

He publicado nuevos apuntes de 3º Base de Datos: BBDD-no-relacionalesNoSQL.pdf

18 páginas

apuntes

-

Apuntes BBDD 23-24 COMPLETO

He publicado nuevos apuntes de 2º Base de Datos: Apuntes BBDD 23-24 COMPLETO

Base-De-Datos-Tema-1.pdf
Base-De-Datos-Tema-2.pdf
Base-De-Datos-Tema-3.pdf
Base-De-Datos-Tema-4.pdf
Base-De-Datos-Tema-5.pdf
Base-De-Datos-Tema-6-MRD.pdf

He publicado nuevos examenes de 3º Base de Datos: CUESTIONARIO-TEMA-3.pdf

2 páginas

He publicado nuevos examenes de 3º Base de Datos: CUESTIONARIO-TEMA-1.pdf

2 páginas

He publicado nuevos apuntes de 2º Base de Datos: TEMA-7aNereaDiaz.pdf

8 páginas

He publicado nuevos apuntes de 2º Base de Datos: TEMA-6bDINAMICANereaDiaz.pdf

4 páginas

He publicado nuevos apuntes de 2º Base de Datos: TEMA-5NereaDiaz.pdf

18 páginas

He publicado nuevos apuntes de 2º Base de Datos: TEMA-6aESTATICANereaDiaz.pdf

11 páginas