Bases Aplicadas de la Veterinaria

Todo
Apuntes
Ejercicios
Exámenes
Prácticas
Test
chevron_left
chevron_right

Taller descripción de lesiones

2 páginas

Todos los ejercicios que hemos hecho en magistrales de genética

11 páginas

Tema 11: Edema COMPLETO

7 páginas

He publicado nuevos apuntes de 2º Bases Aplicadas de la Veterinaria: AP-necropsia-oveja.pdf

9 páginas

He publicado nuevos apuntes de 2º Bases Aplicadas de la Veterinaria: BAV-Genetica.-Seminarios.pdf

23 páginas

El tema 1O de las disciclias COMPLETO

5 páginas

El tema de los pigmentos COMPLETO

7 páginas

Pasos de necropsia de carnívoros/oveja y pollo, y descripción de órganos He sacado un 10 y vosotros también podéis, no os olvidéis de descargar!!!

4 páginas

El taller 1 de patología general (Hemostasia) COMPLETO

4 páginas

Tema 7: Acumulaciones extracelulares y calcificación COMPLETO

6 páginas

Todos los ejercicios del taller 3 de genética corregidos :)

2 páginas

Gato persa Fino seminario genética

6 páginas

He publicado nuevos apuntes de 2º Bases Aplicadas de la Veterinaria: SEMINARIO-2-GENETICA-CASO-CLINICO-2.pdf

1 página

Tema 6: Acumulaciones intracelulares COMPLETO

4 páginas

Tema 5: Lesión celular crónica y adaptación celular COMPLETO

8 páginas

Tema 4 de APG: Necrosis apoptótica COMPLETO

3 páginas

Tema 3 de APG: Lesión celular irreversible y muerte celular COMPLETO

6 páginas

Tema 2 de APG: Causas de lesión celular y lesión reversible completo

6 páginas

Tema 1 : Introducción a la anatomía patológica general completo

4 páginas

La practica de frotis sanguíneo (ayuda bastante bien a entender los magistrales). Lleva casos clínicos al final

23 páginas

Hematología

12 páginas

BAV - genetics - seminar 2 -Dosage compensation, cloning and epigenetics - English notes

8 páginas

BAV - genetics - seminar 1 - sex determination - English - notes

12 páginas

Genetics - simple mendelian genetics - master class - English notes

15 páginas

English notes - BAV - management - seminar 1

6 páginas

Recopilación posibles preguntas examen !!!!! Kahoot hecho por profesora de la asignatura

11 páginas

He publicado nuevos apuntes de 2º Bases Aplicadas de la Veterinaria: Genética segunda clase magistral.pdf

8 páginas

Apuntes tomados en vivo durante la clase magistral !!!

5 páginas

He publicado nuevos apuntes de 2º Bases Aplicadas de la Veterinaria: FISIOPATOLOGIA DEL SISTEMA ERITROCITARIO I.pdf

19 páginas

Cell and DNA division - genetics - unit 1 (part 2) - notes - english

10 páginas

basic concepts of genetics (unit 1 part 1)

5 páginas

general pathology unit 1 nosology

9 páginas

Management general concepts

4 páginas

He publicado nuevos apuntes de 2º Bases Aplicadas de la Veterinaria: Anatomia-Patologica-Temas-2-y-3.pdf

6 páginas

apuntes

-

Patho.générale Français

He publicado nuevos apuntes de 2º Bases Aplicadas de la Veterinaria: Patho.générale Français

Nosologie.pdf
Nosologie.pdf
Digestif-II--Oesophage-Et-Estomac.pdf
Digestif-II--Oesophage-Et-Estomac.pdf
Digestif-III--Intestin.pdf
Digestif-III--Intestin.pdf

examenes

-

Anatomía patológica

He publicado nuevos examenes de 2º Bases Aplicadas de la Veterinaria: Anatomía patológica

Preguntas-anatomia-patologica.pdf
Preguntas-anatomia-patologica.pdf

apuntes

-

Anatomía patológica

He publicado nuevos apuntes de 2º Bases Aplicadas de la Veterinaria: Anatomía patológica

Anatomia-patologica-primer-parcial.pdf
Anatomia-patologica-primer-parcial.pdf
Anatomia-patologica-segundo-parcial.pdf
Anatomia-patologica-segundo-parcial.pdf

apuntes

-

Gestión

He publicado nuevos apuntes de 2º Bases Aplicadas de la Veterinaria: Gestión

Gestion-marketing-y-estrategia.pdf
Gestion-marketing-y-estrategia.pdf
Seminarios-gestion-marketing-y-estrategia.pdf
Seminarios-gestion-marketing-y-estrategia.pdf
Gestion-finanzas.pdf
Gestion-finanzas.pdf

apuntes

-

Genética

He publicado nuevos apuntes de 2º Bases Aplicadas de la Veterinaria: Genética

Genetica-mendeliana.pdf
Genetica-mendeliana.pdf
Seminarios-genetica-mendeliana.pdf
Seminarios-genetica-mendeliana.pdf
Taller-1.-genetica-con-respuestas.pdf
Taller-1.-genetica-con-respuestas.pdf

apuntes

-

Patología general

He publicado nuevos apuntes de 2º Bases Aplicadas de la Veterinaria: Patología general

Patologia-general-primer-parcial.pdf
Patologia-general-primer-parcial.pdf
Seminarios-patologia-general-primer-parcial.pdf
Seminarios-patologia-general-primer-parcial.pdf
Patologia-general-2.pdf
Patologia-general-2.pdf

He publicado nuevos ejercicios de 2º Bases Aplicadas de la Veterinaria: taller-genetica-todo-tipo-de-ej.pdf

8 páginas

He publicado nuevos apuntes de 2º Bases Aplicadas de la Veterinaria: Fisiopatologia-del-sistema-eritrocitario-I.pdf

14 páginas

He publicado nuevos apuntes de 2º Bases Aplicadas de la Veterinaria: CM-3-Sistema-eritocitario-II.pdf

2 páginas

examenes

-

Patología general

He publicado nuevos examenes de 2º Bases Aplicadas de la Veterinaria: Patología general

Segundo-parcial-PG-2025.pdf
Segundo-parcial-PG-2025.pdf

apuntes

-

GENETICA DE POBLACIONES

magistrales + ejercicios resueltos

Genetica-de-poblaciones-ejercicios-magistrales.pdf
Genetica-de-poblaciones-ejercicios-magistrales.pdf

apuntes

-

APG

no hay fotos de tipos de neoplasias

FOTOS-APG-2-PARCIAL.pdf
FOTOS-APG-2-PARCIAL.pdf

apuntes

-

Fiches révisions BAV

He publicado nuevos apuntes de 2º Bases Aplicadas de la Veterinaria: Fiches révisions BAV

revision-pathologie-generale-S1.pdf
revision-pathologie-generale-S1.pdf
Revision-gestion-S1-et-S2.pdf
Revision-gestion-S1-et-S2.pdf
Revision-genetique-S1.pdf
Revision-genetique-S1.pdf

apuntes

-

APG Final Mapas Mentales

He publicado nuevos apuntes de 2º Bases Aplicadas de la Veterinaria: APG Final Mapas Mentales

Tema-14-Trombosis.pdf
Tema-14-Trombosis.pdf
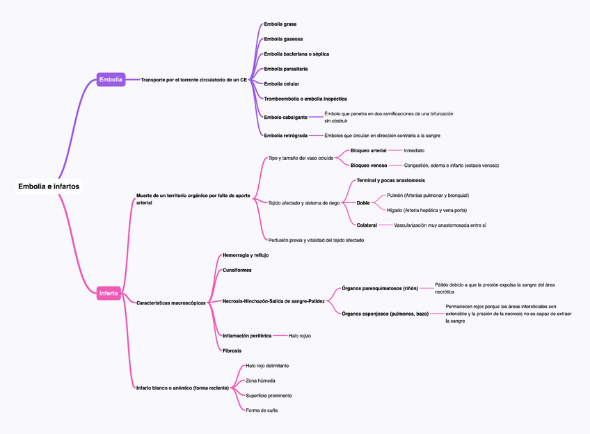
Tema-15-Embolia-e-infartos.pdf
Tema-15-Embolia-e-infartos.pdf
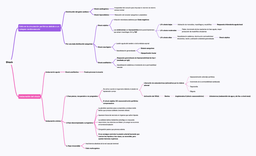
Tema-16-Shock.pdf
Tema-16-Shock.pdf

He publicado nuevos examenes de 2º Bases Aplicadas de la Veterinaria: Examen-APGll.pdf

6 páginas

He publicado nuevos apuntes de 2º Bases Aplicadas de la Veterinaria: EXAMEN-PG1-MAYO.pdf

5 páginas

apuntes

-

PG Final Mapas Mentales

He publicado nuevos apuntes de 2º Bases Aplicadas de la Veterinaria: PG Final Mapas Mentales

Boca-faringe-y-glandulas-salivales.pdf
Boca-faringe-y-glandulas-salivales.pdf
Glandula-Adrenal.pdf
Glandula-Adrenal.pdf
Glandula-Tiroides.pdf
Glandula-Tiroides.pdf

He publicado nuevos examenes de 2º Bases Aplicadas de la Veterinaria: EXAMEN-1er-PARCIAL-PG-2025.pdf

7 páginas

He publicado nuevos examenes de 2º Bases Aplicadas de la Veterinaria: Examenes-gestion.pdf

14 páginas

He publicado nuevos apuntes de 2º Bases Aplicadas de la Veterinaria: Gestion-todo-completo.pdf

32 páginas

He publicado nuevos apuntes de 2º Bases Aplicadas de la Veterinaria: gestion-fianza.pdf

5 páginas

Exámenes genética

79 páginas

apuntes

-

RRHH

He publicado nuevos apuntes de 2º Bases Aplicadas de la Veterinaria: RRHH

S.-Gestion-P-T.2-Responsabilidad-social-empresarial-en-la-clinica-veterinaria-2.pdf
S.-Gestion-P-T.2-Responsabilidad-social-empresarial-en-la-clinica-veterinaria-2.pdf
S.-Gestion-P-T.1-Responsabilidad-social-empresarial-en-la-clinica-veterinaria-1.pdf
S.-Gestion-P-T.1-Responsabilidad-social-empresarial-en-la-clinica-veterinaria-1.pdf

He publicado nuevos apuntes de 2º Bases Aplicadas de la Veterinaria: AP-EXAM.pdf

17 páginas

He publicado nuevos apuntes de 2º Bases Aplicadas de la Veterinaria: CP-final-summary.pdf

17 páginas

He publicado nuevos apuntes de 2º Bases Aplicadas de la Veterinaria: CP-final-past-exam.pdf

6 páginas