Bases de Biogenética

chevron_left
chevron_right
Todo
Apuntes
publication
Trabajos
chevron_left
chevron_right

Meiosis

Meiosis II Profase II

He publicado nuevos apuntes de 1º Bases de Biogenética: Rotenona.pdf

14 páginas

He publicado nuevos trabajos de 1º Bases de Biogenética: RECEPTORES-ADRENERGICOS.pdf

12 páginas

He publicado nuevos apuntes de 1º Bases de Biogenética: Documento.docx

Miniatura no disponible
word

Encontrarás la epidemiología, causa biológica, Dx, TTO, entre otros factores.

12 páginas

He publicado nuevos apuntes de 1º Bases de Biogenética: Grupos-Funcionales-Y-Desplazamientos.pdf

pdf

apuntes

-

Nomenclatura Quimica

He publicado nuevos apuntes de 1º Bases de Biogenética: Nomenclatura Quimica

Nomenclatura-Quimica.pdf

apuntes

-

GENETICA

He publicado nuevos apuntes de 1º Bases de Biogenética: GENETICA

trisomias-sexuales.pdf
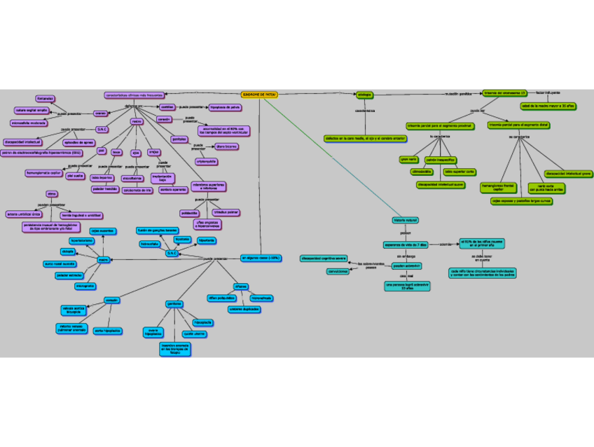
sindrome-de-patou.pdf
aneuploidias-sexuales.pdf
¡Estás al día!

¡Estás al día!

Has visto todos los archivos