chevron_left
chevron_right
Todo
Apuntes
Ejercicios
Exámenes
Otros
Prácticas
Test
chevron_left
chevron_right

practicas

-

Práctica 4 BD api_biblioteca

Son varios archivos que van en diferentes carpetas. Se pueden ver en las diapositivas que te indican.

generalRoutes.pdf
librosRoutes.pdf
prestamosRoutes.pdf
config.pdf
db.pdf
index.pdf

apuntes

-

Práctica 4 BD web_biblioteca_api

He publicado nuevos apuntes de 2º Bases de Datos: Práctica 4 BD web_biblioteca_api

librosanadir.pdf
libroseditar.pdf
libroseliminar.pdf
librosguardar.pdf
librosmostrar.pdf
config.pdf

practicas

-

Práctica 4 BD web_biblioteca

He publicado nuevos practicas de 2º Bases de Datos: Práctica 4 BD web_biblioteca

librosanadir.pdf
libroseditar.pdf
libroseliminar.pdf
librosmostrar.pdf
bd.pdf
librosactualizar.pdf

practicas

-

Practica 3 BD Actividad 3 y 4

He publicado nuevos practicas de 2º Bases de Datos: Practica 3 BD Actividad 3 y 4

Actividad3bibliotecaconsultas.pdf
Actividad4bibliotecaprocedurestriggers.pdf

He publicado nuevos apuntes de 2º Bases de Datos: Preguntas-BBDD-ChatGpt.pdf

31 páginas

practicas

-

Prácticas Completas

He publicado nuevos practicas de 2º Bases de Datos: Prácticas Completas

Practica-Bbdd.pdf
bibliotecaconsultas.pdf
bibliotecaprocedurestriggers.pdf
bibliotecarestapi.pdf
bibliotecaworkbench.pdf

apuntes

-

BBDD

He publicado nuevos apuntes de 2º Bases de Datos: BBDD

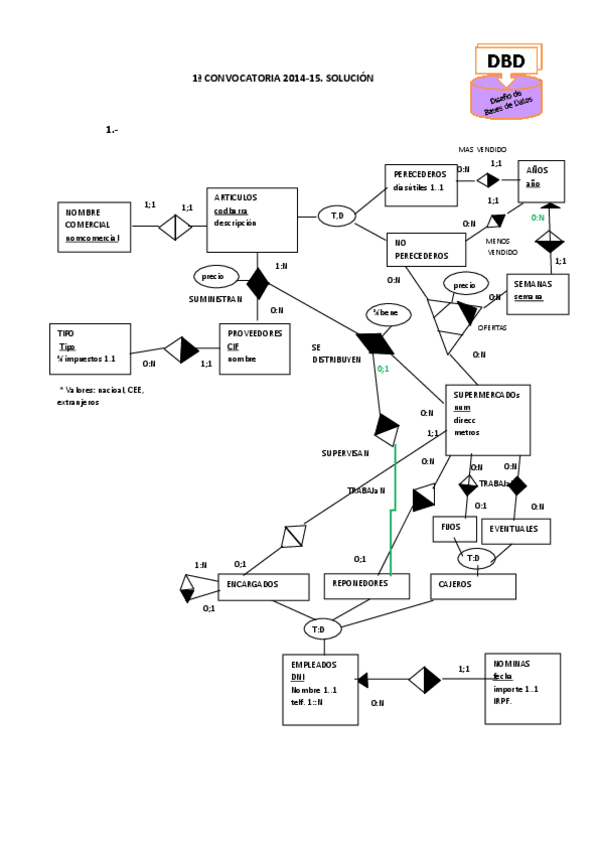
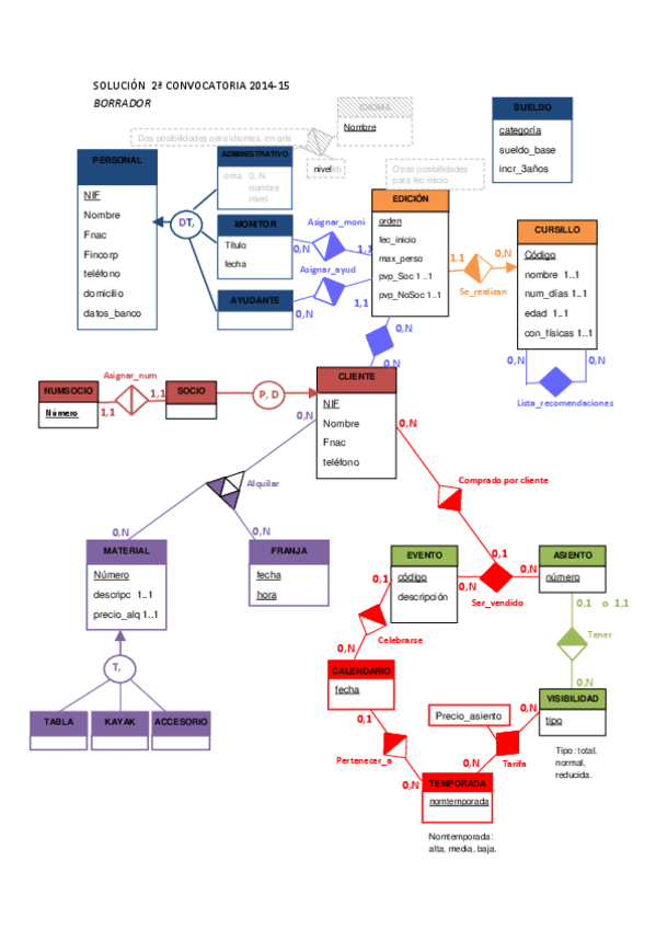
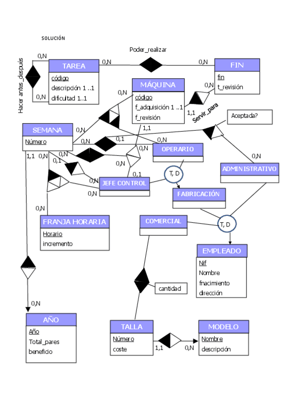
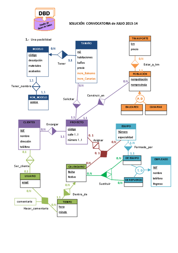
Resolucion-de-Examenes.pdf

He publicado nuevos practicas de 2º Bases de Datos: Practica-4-API-REST.pdf

6 páginas

practicas

-

Práctica 3 - Consultas, triggers, procedimientos

He publicado nuevos practicas de 2º Bases de Datos: Práctica 3 - Consultas, triggers, procedimientos

EnunciadoTriggersProcedimientos.pdf
EnunciadoConsultas.pdf
consultas.sql.sql
procedurestriggers.sql.sql

practicas

-

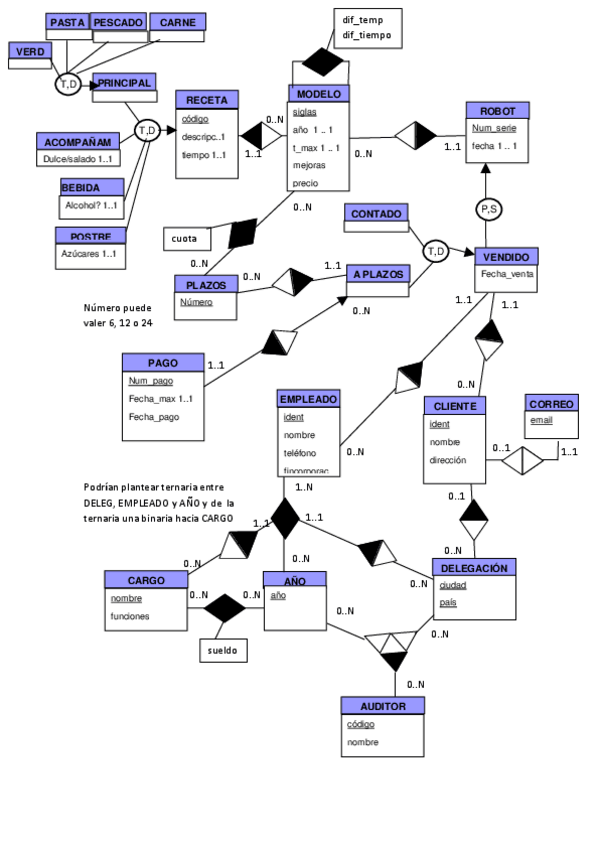
Práctica 2 - MySQLWorkbench

He publicado nuevos practicas de 2º Bases de Datos: Práctica 2 - MySQLWorkbench

Enunciado.pdf
TutorialMySQLWorkbench.pdf
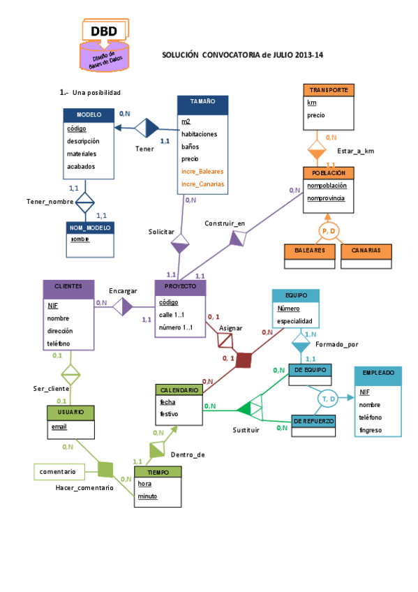
Capturamodeloampliado.pdf
Miniatura no disponible
Esquema.mwb
Informesincronizacion.pdf
Migrationreport.pdf

practicas

-

Práctica 1 - Access

He publicado nuevos practicas de 2º Bases de Datos: Práctica 1 - Access

EnunciadoActividad.pdf
TutorialAccess.pdf
Miniatura no disponible
BibliotecaBBDDAccess.accdb.accdb
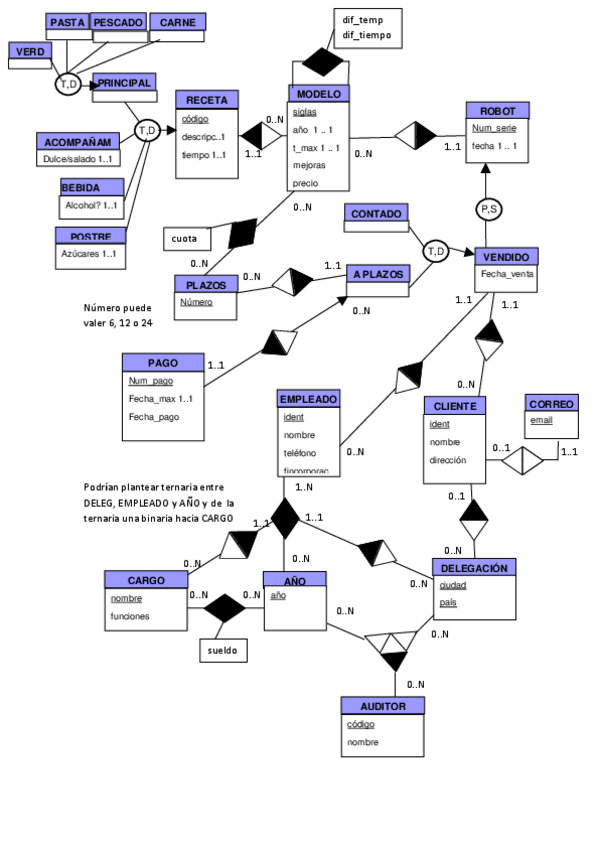
DiagramaER.pdf
DiagramaCrowsFoot.pdf

He publicado nuevos apuntes de 2º Bases de Datos: TEMARIO-COMPLETO-RESUMIDO.pdf

28 páginas

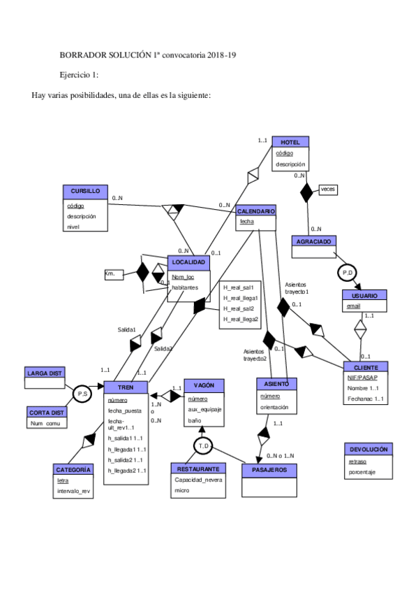
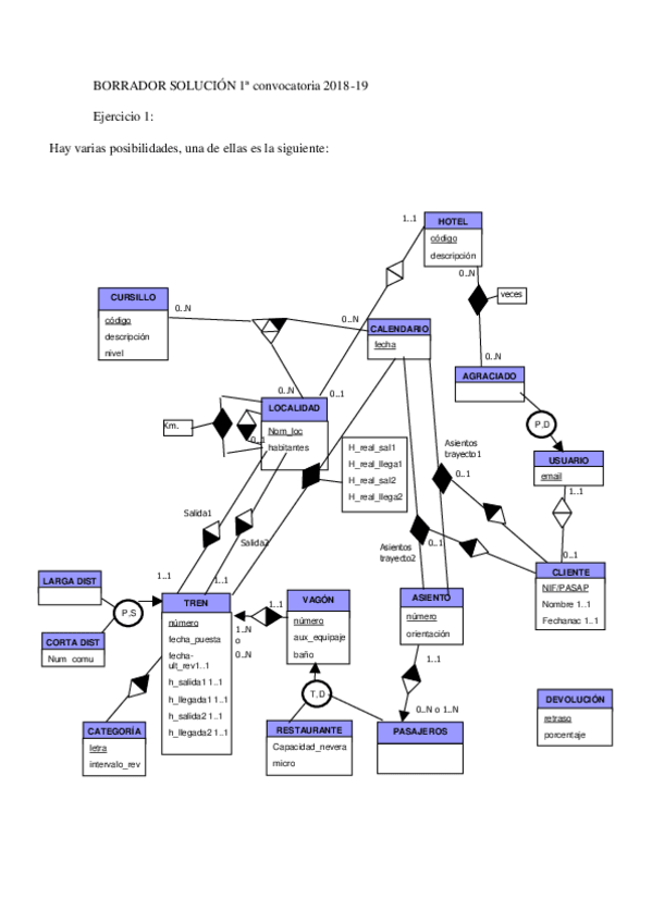
He publicado nuevos examenes de 2º Bases de Datos: ExamenPracticasBBDD2025.pdf

4 páginas

He publicado nuevos apuntes de 2º Bases de Datos: Esquema-triggers-procedures.pdf

1 página

apuntes

-

Apuntes Bases de Datos 2025

He publicado nuevos apuntes de 2º Bases de Datos: Apuntes Bases de Datos 2025

Tema 1 BD - Introduccion.pdf
Tema 2 BD - Modelos abstractos de datos.pdf
Tema-3-BD-Modelo-relacional.pdf

He publicado nuevos apuntes de 2º Bases de Datos: TEMA-6.-Transacciones-y-Seguridad.pdf

8 páginas

He publicado nuevos apuntes de 2º Bases de Datos: TEMA-5.-Normalizacion.pdf

13 páginas

He publicado nuevos apuntes de 2º Bases de Datos: TEMA-3.-Modelo-Relacional.pdf

11 páginas

He publicado nuevos apuntes de 2º Bases de Datos: TEMA-4.-SQL.pdf

9 páginas

He publicado nuevos apuntes de 2º Bases de Datos: TEMA-2.-Modelos-Abstractos.pdf

12 páginas

He publicado nuevos apuntes de 2º Bases de Datos: Modelado.pdf

1 página

He publicado nuevos examenes de 2º Bases de Datos: EXAMEN-NORMALIZACION-MAYO-2019.pdf

9 páginas

He publicado nuevos examenes de 2º Bases de Datos: EXAMEN-NORMALIZACION-JUNIO-2018.pdf

5 páginas

He publicado nuevos ejercicios de 2º Bases de Datos: EJERCICIOS-ENTIDAD-RELACION.pdf

5 páginas

He publicado nuevos ejercicios de 2º Bases de Datos: EJERCICIOS-CLAUSURA.pdf

4 páginas

He publicado nuevos apuntes de 2º Bases de Datos: TeoriaResumidaExamenBBDD.pdf

3 páginas

He publicado nuevos apuntes de 2º Bases de Datos: ConsultasSG.pdf

7 páginas

He publicado nuevos apuntes de 2º Bases de Datos: practica-3-2023.pdf

4 páginas

He publicado nuevos practicas de 2º Bases de Datos: PRACTICA-2-2023.pdf

1 página

Hice poca cosa que me metió una paliza la cama, pero repaso un par de conceptos que nos recordó el profesor.

2 páginas

practicas

-

Prácticas Erasmus Bragança

Prácticas Bases de Dados I Erasmus Bragança 2023-2024

Miniatura no disponible
MS-Access.zip
Miniatura no disponible
MySQL.zip
ENTITY-RELATIONSHIP.pdf
NORMALIZATION.pdf
RELATIONAL-ALGEBRA.pdf
SQL-Practical-Classes.pdf

apuntes

-

Teoría Erasmus Bragança

Teoría Bases de Dados I Erasmus Bragança 2023-2024

Miniatura no disponible
Exercises.zip
Textbook.pdf
1.-Information-Systems.pdf
2.-DBMS.pdf
3.-Relational-Model.pdf
4.-Relational-Algebra.pdf

He publicado nuevos examenes de 2º Bases de Datos: Examenes tipo test Base de Datos.pdf

1 página

apuntes

-

APUNTES BONICOS BBDD

He publicado nuevos apuntes de 2º Bases de Datos: APUNTES BONICOS BBDD

APUNTES-BONICOS-BBDD.pdf

He publicado nuevos apuntes de 2º Bases de Datos: ResumenT5.pdf

8 páginas

He publicado nuevos apuntes de 2º Bases de Datos: Tema4RESUMEN.pdf

11 páginas

He publicado nuevos apuntes de 2º Bases de Datos: Tema3Resumen.pdf

6 páginas

He publicado nuevos apuntes de 2º Bases de Datos: Tema2Resumen.pdf

7 páginas

He publicado nuevos apuntes de 2º Bases de Datos: Tema1Resumen.pdf

4 páginas

He publicado nuevos practicas de 2º Bases de Datos: Fase4.pdf

2 páginas

practicas

-

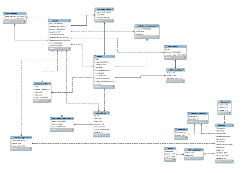
Fase5

Bases de datos

AlquilerDePeliculas.pdf
Conexion.pdf
DatosConexion.pdf
Ganancias.pdf
HistorialDeVideos.pdf
ListaDeComentarios.pdf

He publicado nuevos practicas de 2º Bases de Datos: S05y06-BBDD.pdf

10 páginas

He publicado nuevos practicas de 2º Bases de Datos: S07-BBDD.pdf

4 páginas

He publicado nuevos practicas de 2º Bases de Datos: S01y02-BBDD.pdf

8 páginas

He publicado nuevos practicas de 2º Bases de Datos: S03-BBDD.pdf

10 páginas

He publicado nuevos practicas de 2º Bases de Datos: S04-BBDD.pdf

3 páginas

He publicado nuevos practicas de 2º Bases de Datos: lacalpelegrinjPHP.zip

Miniatura no disponible
zip

He publicado nuevos practicas de 2º Bases de Datos: ConsultasJavierLacalPelegrin.sql

Miniatura no disponible

He publicado nuevos practicas de 2º Bases de Datos: TriggersJavierLacalPelegrin.sql

Miniatura no disponible

He publicado nuevos practicas de 2º Bases de Datos: Consultas.sql

Miniatura no disponible

practicas

-

FASE 2 - BD con MySql Workbench

He publicado nuevos practicas de 2º Bases de Datos: FASE 2 - BD con MySql Workbench

Miniatura no disponible
DATOS.sql
Fase2JavierLacalPelegrin.pdf
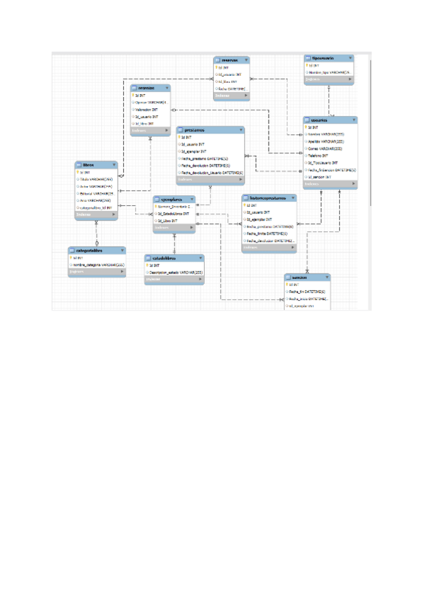
ModeloBD.pdf

practicas

-

FASE 1 - Access

He publicado nuevos practicas de 2º Bases de Datos: FASE 1 - Access

Miniatura no disponible
Datos-personales.csv
Miniatura no disponible
Categorias.csv
Miniatura no disponible
Ingresos.csv
Fase1JavierLacalPelegrin.pdf
Miniatura no disponible
Marcas.csv
Miniatura no disponible
Productos.csv

He publicado nuevos apuntes de 2º Bases de Datos: APUNTES-PRACTICOS-FBD-1.pdf

37 páginas

He publicado nuevos practicas de 2º Bases de Datos: triggers.sql

Miniatura no disponible

He publicado nuevos practicas de 2º Bases de Datos: Consultas.sql

Miniatura no disponible
Anónimo

@Anónimo

He publicado nuevos apuntes de 2º Bases de Datos: Resumen-Teoria.pdf

15 páginas
Anónimo

@Anónimo

He publicado nuevos apuntes de 2º Bases de Datos: Resumen-Diseno-Logico.pdf

14 páginas
Anónimo

@Anónimo

He publicado nuevos examenes de 2º Bases de Datos: Ejercicios-Examen-II-Solucionado.pdf

2 páginas
Anónimo

@Anónimo

He publicado nuevos examenes de 2º Bases de Datos: Ejercicios-Examen-I-Solucionado.pdf

2 páginas
Anónimo

@Anónimo

He publicado nuevos ejercicios de 2º Bases de Datos: Ejercicios-3-Diseno-Conceptual-Resueltos.pdf

4 páginas