chevron_left
chevron_right
Todo
Apuntes
Exámenes
Trabajos
chevron_left
chevron_right

He publicado nuevos trabajos de 3º Bases de Datos: TareaAsincronica.pdf

7 páginas

He publicado nuevos examenes de 3º Bases de Datos: ExamenB1.txt

Miniatura no disponible
word

He publicado nuevos apuntes de 3º Bases de Datos: Base-de-datos-para-una-empresa-numismatica.pdf

24 páginas

He publicado nuevos apuntes de 3º Bases de Datos: U2-PRACTICA-VIDEO-2.4.pdf

4 páginas

He publicado nuevos apuntes de 3º Bases de Datos: U2-PRACTICA-FUNCIONES.pdf

8 páginas

He publicado nuevos apuntes de 3º Bases de Datos: REPORTE-DE-LAS-PRACTICAS-U5.pdf

28 páginas

He publicado nuevos apuntes de 3º Bases de Datos: PRACTICAS-U5.pdf

29 páginas

He publicado nuevos apuntes de 3º Bases de Datos: PRACTICA-VIDEO-2.6-y-2.7.pdf

13 páginas

He publicado nuevos apuntes de 3º Bases de Datos: PRACTICA-VIDEO-2.5.pdf

9 páginas

He publicado nuevos apuntes de 3º Bases de Datos: PRACTICA-VIDEO-2.1-Y-2.2.pdf

15 páginas

He publicado nuevos apuntes de 3º Bases de Datos: PRACTICA-U4.pdf

8 páginas

He publicado nuevos apuntes de 3º Bases de Datos: PRACTICA-U3-VID-3.1-3.2-y-3.3.pdf

12 páginas

He publicado nuevos apuntes de 3º Bases de Datos: PRACTICA-DE-LABORATORIO-U1.pdf

13 páginas

He publicado nuevos apuntes de 3º Bases de Datos: INSTALACION-DE-ORACLE-DATABASE.pdf

23 páginas
Anónimo

@Anónimo

He publicado nuevos trabajos de 3º Bases de Datos: FuncionesCadenaSQL.pdf

2 páginas
Anónimo

@Anónimo

He publicado nuevos apuntes de 3º Bases de Datos: Sistemas-Transaccionales.pdf

8 páginas

Ejercicios resueltos con scripts sobre temas básicos de las bases de datos.

38 páginas

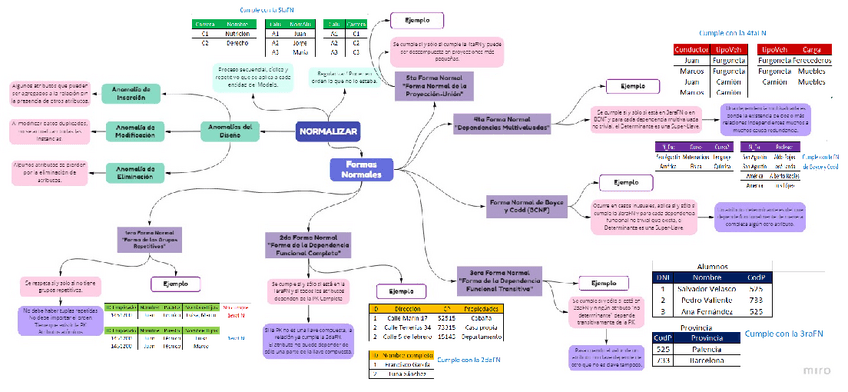
Formas Normales para las bases de datos.

1 página

He publicado nuevos apuntes de 3º Bases de Datos: Apunte-1-BDAMDP.pdf

3 páginas
¡Estás al día!

¡Estás al día!

Has visto todos los archivos