Bases Metodológicas de la Enfermería

Todo
Apuntes
Ejercicios
Exámenes
chevron_left
chevron_right

Tota la teoria de l'assignatura de bases metodològiques de la infermeria

13 páginas

He publicado nuevos apuntes de 2º Bases Metodológicas de la Enfermería: Taula-Diagnostics-infermeria.pdf

1 página

apuntes

-

BASES METODOLÓGICAS

He publicado nuevos apuntes de 2º Bases Metodológicas de la Enfermería: BASES METODOLÓGICAS

TR-BASES.pdf
ESQUEMA-OBJ.pdf
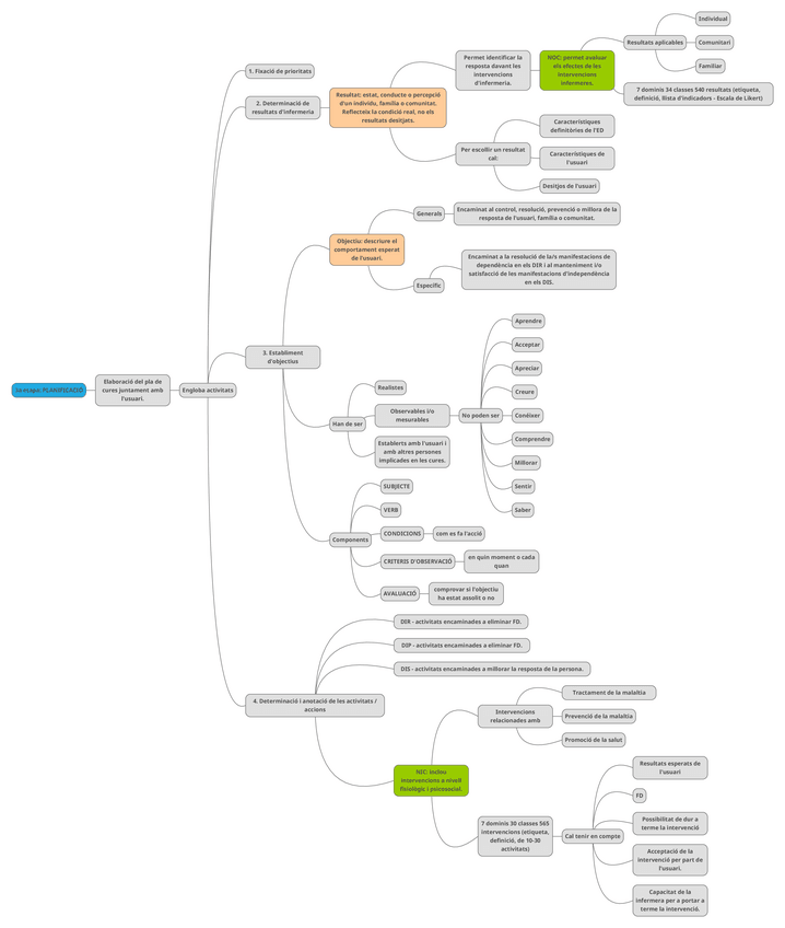
ETAPAS-DEL-PROCESO-PAI.pdf
RESUMEN-ETAPAS-PAI.pdf

He publicado nuevos examenes de 2º Bases Metodológicas de la Enfermería: EXAMEN-BASES.pdf

4 páginas

He publicado nuevos examenes de 2º Bases Metodológicas de la Enfermería: Examen-Bases-Metodologiques.pdf

6 páginas

He publicado nuevos ejercicios de 2º Bases Metodológicas de la Enfermería: Activitat-5-Conceptes.pdf

3 páginas

He publicado nuevos ejercicios de 2º Bases Metodológicas de la Enfermería: Activitat-6-Maneig-practic.pdf

5 páginas

He publicado nuevos ejercicios de 2º Bases Metodológicas de la Enfermería: Activitat-7-Test-PAI.pdf

7 páginas

He publicado nuevos ejercicios de 2º Bases Metodológicas de la Enfermería: Activitat-3-Conceptes.pdf

3 páginas

He publicado nuevos apuntes de 2º Bases Metodológicas de la Enfermería: 4a-i-5a-Etapa-PAI.pdf

3 páginas

He publicado nuevos apuntes de 2º Bases Metodológicas de la Enfermería: 1a-2a-i-3a-Etapa-PAI.pdf

7 páginas

apuntes

-

Temari per estudiar

He publicado nuevos apuntes de 2º Bases Metodológicas de la Enfermería: Temari per estudiar

Model-de-cures.pdf
P.A.I.-ETAPES.pdf
Temari-segon-examen.pdf

He publicado nuevos examenes de 2º Bases Metodológicas de la Enfermería: EXAMEN-BASES-METODOLOGIQUES.pdf

5 páginas

He publicado nuevos examenes de 2º Bases Metodológicas de la Enfermería: examen-dimarts.pdf

5 páginas

examenes

-

Resums esquemàtics del PAI

He publicado nuevos examenes de 2º Bases Metodológicas de la Enfermería: Resums esquemàtics del PAI

Esquema-2na-etepa-analisi-i-interpretacio-de-les-dades.pdf
Esquema-3a-etapa-planificacio.pdf

apuntes

-

BASES METODOLOGICAS ESPAÑOL

He publicado nuevos apuntes de 2º Bases Metodológicas de la Enfermería: BASES METODOLOGICAS ESPAÑOL

BASES-METODOLOGICAS.pdf

He publicado nuevos apuntes de 2º Bases Metodológicas de la Enfermería: Bloc-Proces-datencio-infermera.pdf

19 páginas
Anónimo

@Anónimo

apuntes

-

Apuntes examen

He publicado nuevos apuntes de 2º Bases Metodológicas de la Enfermería: Apuntes examen

Preguntas-practicas-tipo-examen-Necesidades.pdf
Anónimo

@Anónimo

He publicado nuevos apuntes de 2º Bases Metodológicas de la Enfermería: Activitat-2.pdf

2 páginas
Anónimo

@Anónimo

He publicado nuevos apuntes de 2º Bases Metodológicas de la Enfermería: Actividad-1.pdf

2 páginas
Anónimo

@Anónimo

He publicado nuevos apuntes de 2º Bases Metodológicas de la Enfermería: NECESIDADES-6-14.pdf

11 páginas
Anónimo

@Anónimo

He publicado nuevos ejercicios de 2º Bases Metodológicas de la Enfermería: Activitat-5Etapa-3Conceptes.pdf

3 páginas
Anónimo

@Anónimo

He publicado nuevos ejercicios de 2º Bases Metodológicas de la Enfermería: Activitat-2.pdf

3 páginas

apuntes

-

Bases teòriques de la infermeria

He publicado nuevos apuntes de 2º Bases Metodológicas de la Enfermería: Bases teòriques de la infermeria

TEMA-4.pdf
Tema-3.pdf
Tema-2-la-disciplina-enfermera.pdf

Apunts

24 páginas

apuntes

-

Bases metodològiques

He publicado nuevos apuntes de 2º Bases Metodológicas de la Enfermería: Bases metodològiques

Apunts-Bases-metodologiques.pdf
EXAMEN-BASES-METODOLOGIQUES.pdf

He publicado nuevos apuntes de 2º Bases Metodológicas de la Enfermería: Aptes-t.pdf

pdf
¡Estás al día!

¡Estás al día!

Has visto todos los archivos