chevron_left
chevron_right
Todo
Apuntes
Trabajos
chevron_left
chevron_right
Anónimo

@Anónimo

trabajos

-

Unidad 2 BC

He publicado nuevos trabajos de 1º Biología Celular: Unidad 2 BC

Capsula-y-Glucocalix-Cuadro-Sinoptico.pdf
Capsula-y-Glucocalix-Cuadro-Sinoptico.pdf
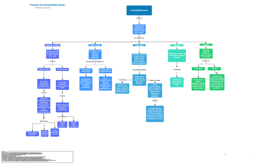
Procesos-de-permeabilidad-celular-Mapa-Conceptual.pdf
Procesos-de-permeabilidad-celular-Mapa-Conceptual.pdf
Proceso-infeccioso-y-el-papel-de-la-envoltura-celular-Ensayo.pdf
Proceso-infeccioso-y-el-papel-de-la-envoltura-celular-Ensayo.pdf

He publicado nuevos apuntes de 1º Biología Celular: Celulas-Eucariota-y-procariota.pdf

8 páginas
¡Estás al día!

¡Estás al día!

Has visto todos los archivos