Biología, Geología y Ciencias Ambientales

chevron_left
chevron_right
Todo
Apuntes
chevron_left
chevron_right

Bachillerato de Ciencias y Tecnología

9 páginas
Anónimo

@Anónimo

apuntes

-

Biología

Bachillerato de Ciencias y Tecnología

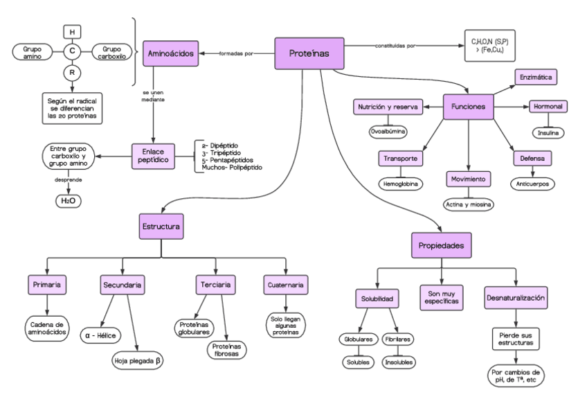
Las-proteinas.pdf
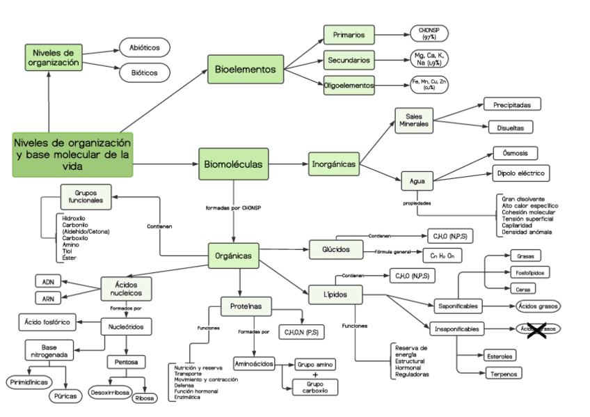
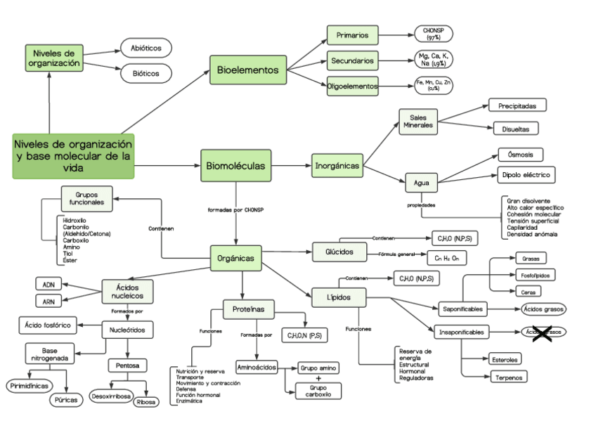
Niveles-de-organizacion-molecular.pdf
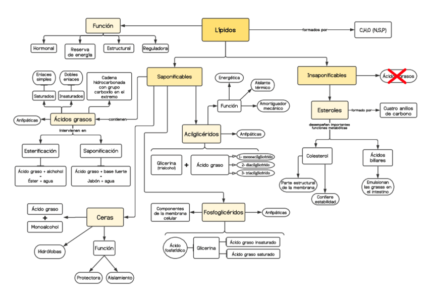
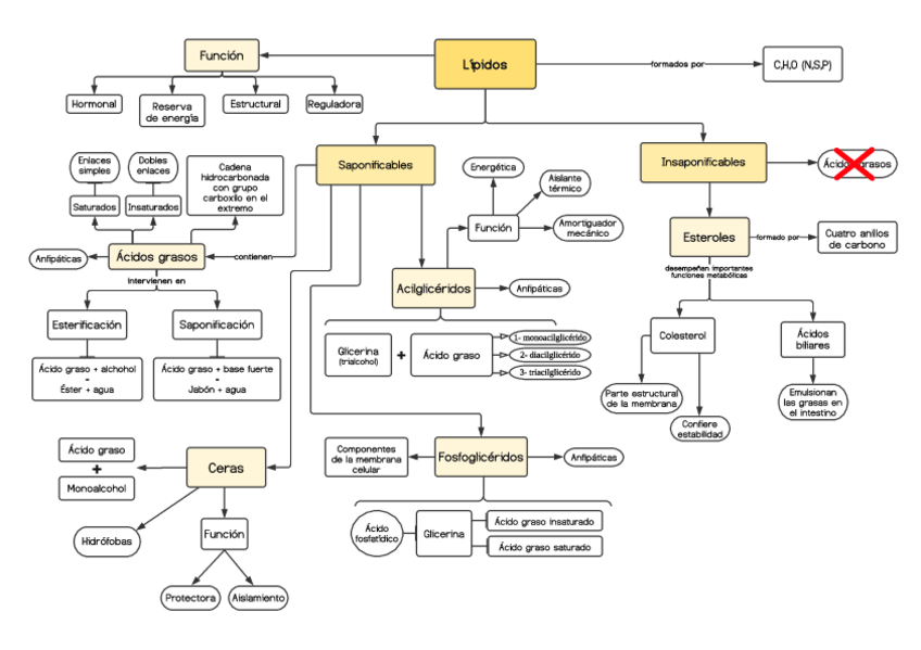
Lipidos.pdf
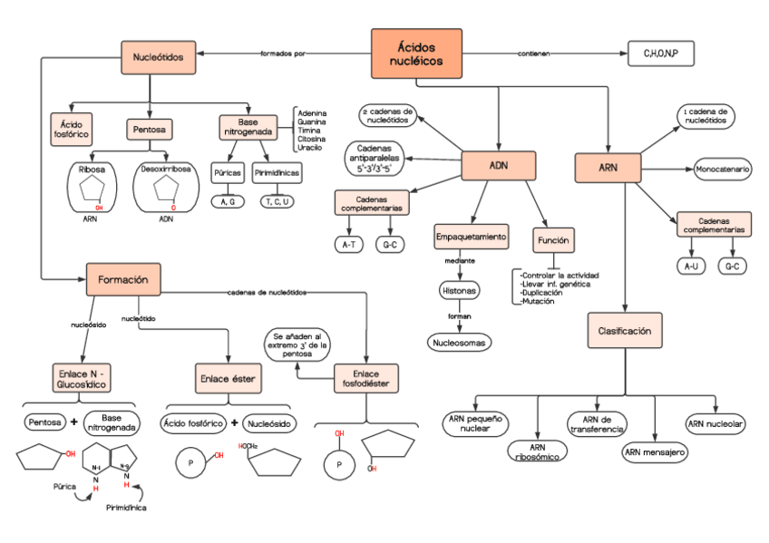
Acidos-nucleicos.pdf
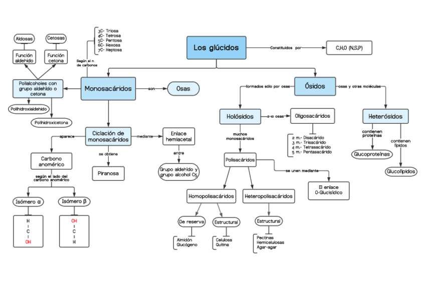
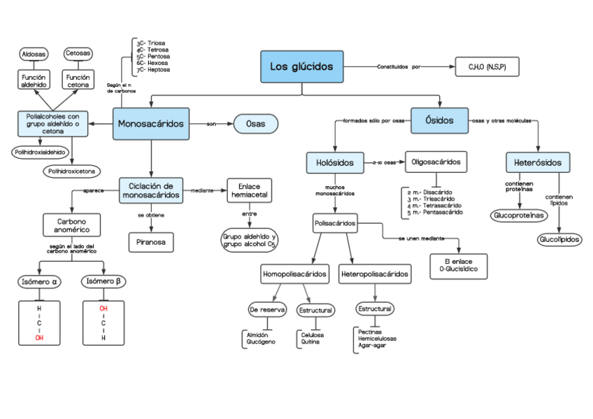
Glucidos.pdf
¡Estás al día!

¡Estás al día!

Has visto todos los archivos