chevron_left
chevron_right
Todo
Apuntes
chevron_left
chevron_right

apuntes

-

EXCRECION EN PLANTAS

NUEVO APUNTE SOBRE LA EXCRECION EN PLANTAS

EXCRECION-EN-PLANTAS.pdf

apuntes

-

ANALISIS MARITIMO

QUE ES. COMO SE HASE . EN QUE CONSISTE .

ANALISIS-MARINO.pdf

apuntes

-

TULIPANES DEFINICION

QUE SON LOS TULIPANES Y TODO LO QUE DEBES SABER DE ELLOS

TULIPANES-DEFINICION.pdf

apuntes

-

LA ELECTRICIDAD DEL CEREBLRO..

DEFINICION ELECTRICIDAD DEL CEREBRO..

LA-ELECTRICIDAD-DEL-CEREBLRO...pdf

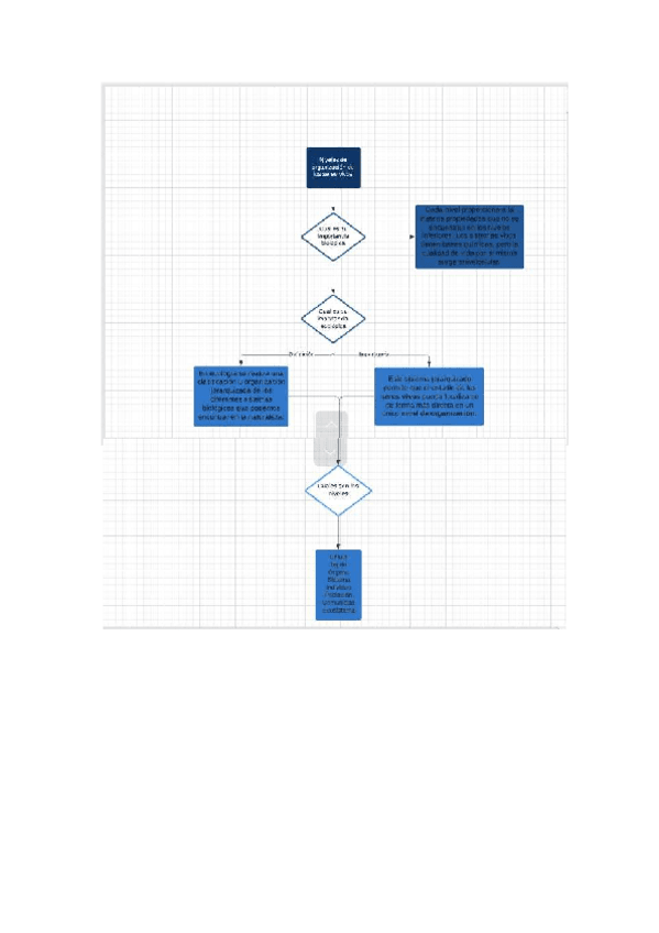
Son apuntes son la clase de Biología sobre "El sistema Inmune" muy útil para las clases de biología.

Imagen

He publicado nuevos apuntes de 7º Biología: CLASE-11-UNIDAD-2-1BGU-ACIDOS-NUCLEICOS-BIOLOGIA-2.pptx

Miniatura no disponible
powerpoint
Anónimo

@Anónimo

He publicado nuevos apuntes de 7º Biología: CLASE-14-UNIDAD-3-1BGU-EVOLUCION-1-3.pptx

Miniatura no disponible
powerpoint
Anónimo

@Anónimo

He publicado nuevos apuntes de 7º Biología

Miniatura no disponible
file:///C:/Users/User/Downloads/wuolah-premium-Ensayo-de-500-palabras-y-trabajo-grupal.pdf

He publicado nuevos apuntes de 7º Biología: wuolah-premium-Ensayo-de-500-palabras-y-trabajo-grupal.pdf

4 páginas

He publicado nuevos apuntes de 7º Biología: Biologia-mitosis-meiosis-aparatos-reproductores-etapa-de-meiosis.pdf

10 páginas

Este documento contiene apuntes sobre: la hibernación, la nutrición y que es anabólico y catabólico

4 páginas

Este documento contiene apuntes sobre: los niveles de organización de los seres vivos

12 páginas

Este documento contiene apuntes sobre:

5 páginas

He publicado nuevos apuntes de 7º Biología: efecto-del-factor-de-crecimiento-epidermico-sobre-los-tipos-de-celula-ejrk.pdf

2 páginas

He publicado nuevos apuntes de 7º Biología: cancer-actividad.pdf

3 páginas

He publicado nuevos apuntes de 7º Biología: division-celular-en-reproduccion-sexual.pdf

3 páginas

He publicado nuevos apuntes de 7º Biología: division-celular-ejrc.pdf

2 páginas

He publicado nuevos apuntes de 7º Biología: Division-celular.pdf

6 páginas
¡Estás al día!

¡Estás al día!

Has visto todos los archivos