Todo
Apuntes
Ejercicios
Exámenes
Otros
Prácticas
Trabajos
chevron_left
chevron_right

He publicado nuevos practicas de 1º Biomedicina: Practica-mitosis-biomedicina.pdf

9 páginas

Sistema circulatorio, Anatomía, la sangre, herencia...

5 páginas

He publicado nuevos apuntes de 1º Biomedicina: Tema-2-Biomedicina-La-sangre.pdf

9 páginas

Explica todos los tejidos del cuerpo humano.

14 páginas

Apunts del càncer

6 páginas

TOTS ELS APUNTS DE BIOMEDICINA

17 páginas

Apunts la sang

4 páginas

Apunts complets sistema immunitari

6 páginas

Apunts complets la sang

8 páginas

Apunts complets del càncer

10 páginas

Apunts complets la sexualitat

5 páginas

Apunts sistema nerviós biomedicina 1r de batxillerat

14 páginas

He publicado nuevos apuntes de 1º Biomedicina: BIOMEDICINA.pdf

4 páginas

apuntes

-

PRACTIQUES

He publicado nuevos apuntes de 1º Biomedicina: PRACTIQUES

SUCRE-EN-SANG.pdf
Coneixer-el-nostre-grup-sanguini.pdf

apuntes

-

SISTEMA IMMUNITARI

He publicado nuevos apuntes de 1º Biomedicina: SISTEMA IMMUNITARI

Biomed-preguntes-sida.pdf
Exercicis.pdf
PREGUNTES-EDWARD-GENNER.pdf
Resum-biomedicina.pdf

apuntes

-

CANCER

He publicado nuevos apuntes de 1º Biomedicina: CANCER

Projecte-ARI-1.pdf

apuntes

-

HUNTINGTON

He publicado nuevos apuntes de 1º Biomedicina: HUNTINGTON

ACTIVITATS.pdf
APUNTS.pdf
BIOMEDICINA-TEMA-2-APUNTS.pdf

apuntes

-

ANEM D'URGENCIES

He publicado nuevos apuntes de 1º Biomedicina: ANEM D'URGENCIES

U1-continuacio-Disseny-Experimental-1.pdf
ANEM-DURGENCIES.pdf
U1-Anem-durgencies.pdf

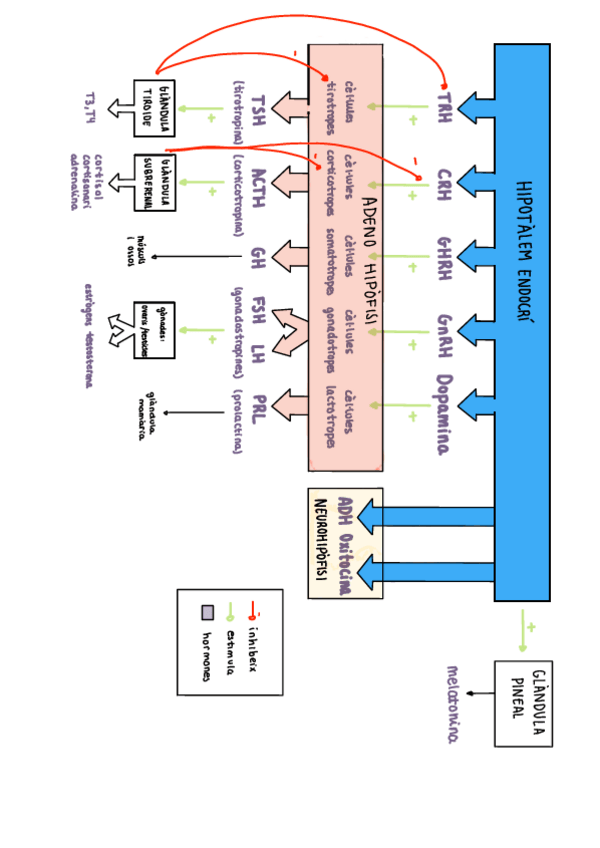
He publicado nuevos apuntes de 1º Biomedicina: resum-SISTEMA-ENDOCRI-bio-humana-2n-batx.pdf

1 página

He publicado nuevos apuntes de 1º Biomedicina: tema-7-reproduccio-humana 2n batx.pdf

5 páginas

He publicado nuevos apuntes de 1º Biomedicina: tema-7-malaties 2n batx.pdf

6 páginas

He publicado nuevos apuntes de 1º Biomedicina: tema-6-sistema-endocri 2n batx.pdf

6 páginas

He publicado nuevos apuntes de 1º Biomedicina: tema-5-psicologia 2n batx.pdf

1 página

He publicado nuevos apuntes de 1º Biomedicina: tema-4-funcions-SN 2n batx.pdf

5 páginas

He publicado nuevos apuntes de 1º Biomedicina: tema-3-bio-humana 2n batx.pdf

6 páginas

He publicado nuevos apuntes de 1º Biomedicina: tema-2-bio-humana 2nbatx.pdf

2 páginas

He publicado nuevos apuntes de 1º Biomedicina: Tema-1-histologia biohumana 2n batx.pdf

9 páginas

He publicado nuevos apuntes de 1º Biomedicina: historia-del-mundo-contemporaneo-tema-1.pdf

5 páginas

Póster

1 página

Dossier de aprendizaje sobre genetica mendeliana

3 páginas
Anónimo

@Anónimo

Ejercicios en catalan genetica mendeliana.

2 páginas

He publicado nuevos apuntes de 1º Biomedicina: Bioquimica.pdf

2 páginas

He publicado nuevos apuntes de 1º Biomedicina: Sistema-Nervios-BIOMEDICINA-BLOC-3.pdf

4 páginas

He publicado nuevos apuntes de 1º Biomedicina: Sistema-nervioso.pdf

11 páginas

apuntes

-

BIOMEDICINA 1r BATX

He publicado nuevos apuntes de 1º Biomedicina: BIOMEDICINA 1r BATX

Tema-1-La-sang.pdf
Tema-3-S.IMMUNITARI.pdf
TEMA-4-LA-IMMUNITAT-II.pdf
Tema-5-EL-CANCER.pdf
Tema-6-Desenvolupament-sexual.pdf

Sistema nervioso con los apuntes de clase y anotaciones de la profesora. En catalan

7 páginas

Sistema inmunitario en catalán, apuntes de clase con imágenes. En catalán

13 páginas

Tema de la sangre de los glóbulos con muchas imágenes. En catalán

9 páginas

Tema introductorio a las enfermedades para empezar el curso. En catalán

5 páginas

Resumen sobre el cáncer desde el punto de vista médico. En catalán

9 páginas

He publicado nuevos apuntes de 1º Biomedicina: Resum-sistema-nervios.pdf

2 páginas

Apuntes del sistema nervioso catalán.

5 páginas

Apuntes sobre la sangre en catalán.

3 páginas

Apuntes sobre técnicas biomedicas en catalán.

2 páginas
Anónimo

@Anónimo

He publicado nuevos apuntes de 1º Biomedicina: EL-CANCER.pdf

12 páginas
Anónimo

@Anónimo

apuntes

-

BIOMEDICINA 1ºBACH

He publicado nuevos apuntes de 1º Biomedicina: BIOMEDICINA 1ºBACH

EL-SISTEMA-NERVIOS.pdf

He publicado nuevos apuntes de 1º Biomedicina: Biomedicina-El-sistema-nervios.pdf

8 páginas

He publicado nuevos apuntes de 1º Biomedicina: Reproduccio.pdf

10 páginas

He publicado nuevos apuntes de 1º Biomedicina: Tema-8-Digestion-en-animales.pdf

24 páginas

He publicado nuevos apuntes de 1º Biomedicina: APUNTS-BIOMED-U3.pdf

5 páginas

He publicado nuevos apuntes de 1º Biomedicina: Apunts-filo-U5.pdf

4 páginas

He publicado nuevos apuntes de 1º Biomedicina: Malalties-del-sistema-reproductor.pdf

5 páginas

He publicado nuevos apuntes de 1º Biomedicina: La-unidad-estructural-de-los-seres-vivos.pdf

12 páginas

Catalán

8 páginas

Dossier con las respuestas

6 páginas

Dossier de respuestas

9 páginas

Funció de nutrició i anatomia de l'aparell digestiu

8 páginas

He publicado nuevos trabajos de 1º Biomedicina: La-resposta-de-lorganisme-a-laltitud.pdf

2 páginas

He publicado nuevos apuntes de 1º Biomedicina: Biomedicina-Article-cientific.pdf

3 páginas

apuntes

-

Biomedicina

He publicado nuevos apuntes de 1º Biomedicina: Biomedicina

Com-funciona-el-meu-cervell-biomedicina.pdf
La-sang-biomedicina.pdf
La-meva-identitat-biomedicina.pdf
mapa-mental-sistema-immunitari-biomedicina.pdf
glossari-per-que-emmalaltim-biomedicina.pdf
Per-que-emmalaltim-biomedicina.pdf