chevron_left
chevron_right
Todo
Apuntes
Prácticas
chevron_left
chevron_right

He publicado nuevos apuntes de 1º Bioquímica General: TINCION-DE-RESORCINA.pdf

1 página

He publicado nuevos apuntes de 1º Bioquímica General: TEORIA-DE-ENLACE-DE-VALENCIA-.pdf

18 páginas

He publicado nuevos practicas de 1º Bioquímica General: Practica-no.pdf

5 páginas

He publicado nuevos apuntes de 1º Bioquímica General: PRACTICA-No-7-EPITELIO.pdf

6 páginas

He publicado nuevos practicas de 1º Bioquímica General: PRACTICA-No.pdf

3 páginas

He publicado nuevos apuntes de 1º Bioquímica General: PH-Y-SOLUBILIDAD.pdf

8 páginas

He publicado nuevos apuntes de 1º Bioquímica General: HISTOLOGIA-DE-TEJIDOS.pdf

8 páginas

apuntes

-

PRACTICAS

He publicado nuevos apuntes de 1º Bioquímica General: PRACTICAS

Medicion-de-volumenes.pdf
Reaccion-de-desplazamiento-simple.pdf
Sintesis-de-la-cinta-de-magnesio.pdf
Determinacion-de-la-densidad.pdf
Reacciones-de-desplazamiento-doble.pdf
Sublimaion-y-cristalizacion-del-yodo.pdf

He publicado nuevos apuntes de 1º Bioquímica General: Bancode-sangre-Diagram-flujo.pdf

1 página
Anónimo

@Anónimo

He publicado nuevos apuntes de 1º Bioquímica General: Acidos.pdf

4 páginas

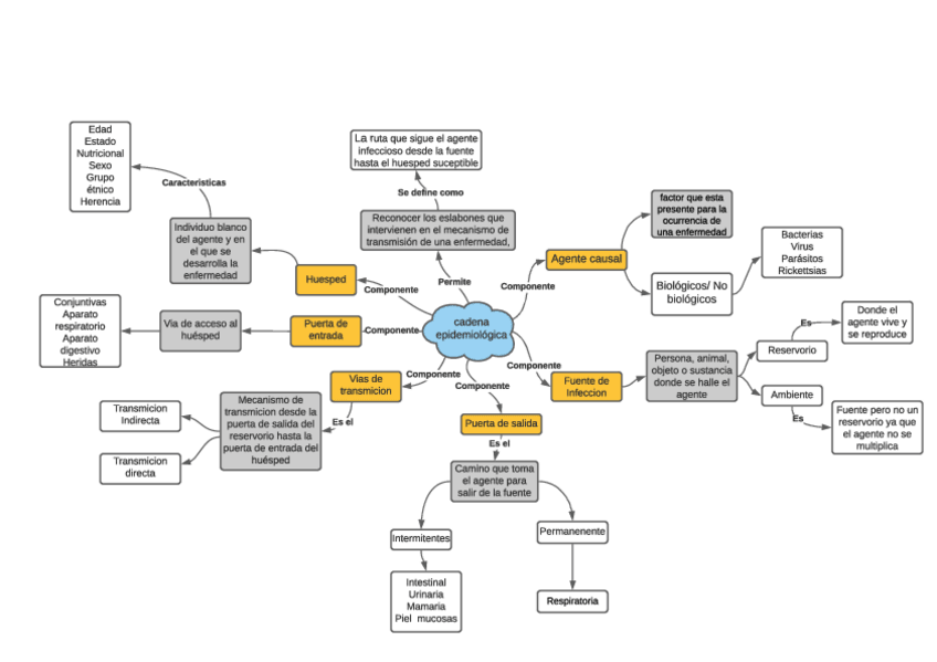
He publicado nuevos apuntes de 1º Bioquímica General: Cadena-epi.pdf

1 página
¡Estás al día!

¡Estás al día!

Has visto todos los archivos