Bioquímica y Biología / Biochemistry and Biology

Todo
Apuntes
chevron_left
chevron_right

He publicado nuevos apuntes de 1º Bioquímica y Biología / Biochemistry and Biology: Tema-5-Acidos-nucleicos.pdf

15 páginas

He publicado nuevos apuntes de 1º Bioquímica y Biología / Biochemistry and Biology: Tema-4-Lipidos-Bioquimica.pdf

23 páginas

He publicado nuevos apuntes de 1º Bioquímica y Biología / Biochemistry and Biology: Tema-3-Carbohidratos-Bioquimica.pdf

26 páginas

He publicado nuevos apuntes de 1º Bioquímica y Biología / Biochemistry and Biology: Tema-2-Proteinas-Bioquimica.pdf

24 páginas

He publicado nuevos apuntes de 1º Bioquímica y Biología / Biochemistry and Biology: Tema-1-Bases-y-evolucion-Bioquimica.pdf

28 páginas

He publicado nuevos apuntes de 1º Bioquímica y Biología / Biochemistry and Biology: 03intro-UNIT-2ProteinsBiochem.pdf

24 páginas

He publicado nuevos apuntes de 1º Bioquímica y Biología / Biochemistry and Biology: 01IntroUNIT1Biochem.pdf

28 páginas

He publicado nuevos apuntes de 1º Bioquímica y Biología / Biochemistry and Biology: 06intro-Unit-6-cellular-evolution.pdf

8 páginas
Anónimo

@Anónimo

Toda la teoría con imágenes de bioquímica primer parcial

52 páginas

Esquemas en inglés

1 página

Esquemas en inglés

1 página

Esquemas en inglés

1 página

Esquemas en inglés

1 página

Esquemas en inglés

1 página

Esquemas en inglés

1 página

Esquemas en inglés

1 página

Esquemas en inglés

1 página

Esquemas en inglés

1 página

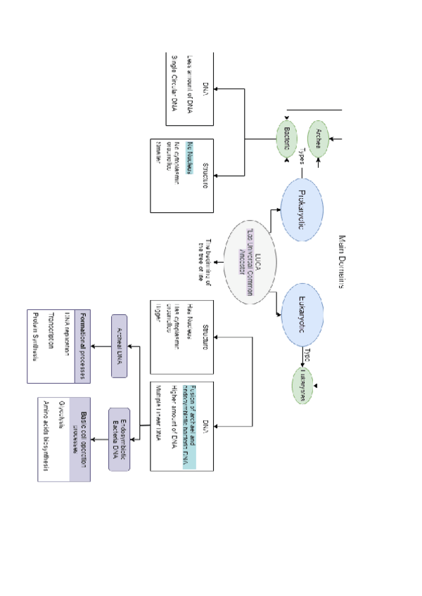
Esquema de la organización de tipo de células en inglés

1 página

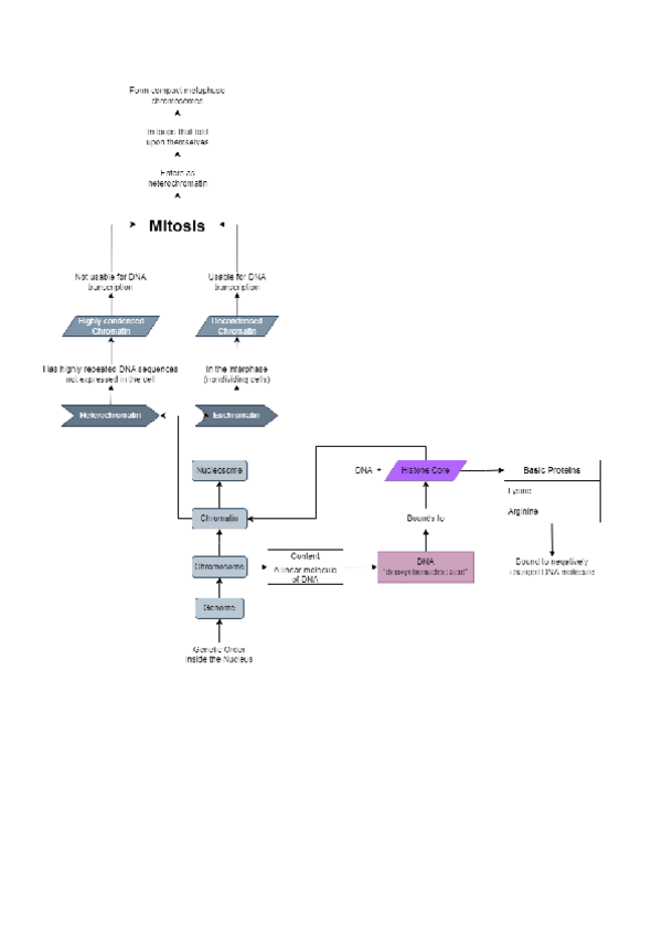
Esquema en inglés de la organización del núcleo

1 página

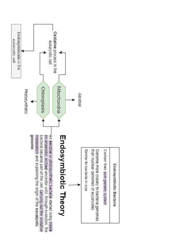
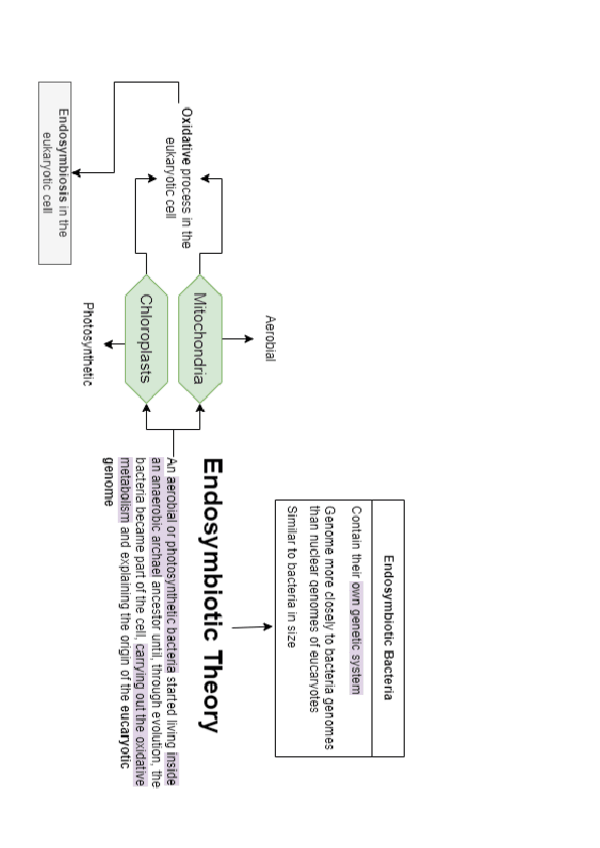
Esquemas de teoría endosimbiótica en inglés

1 página

He publicado nuevos apuntes de 1º Bioquímica y Biología / Biochemistry and Biology: Non-coding-RNA-types.pdf

1 página

Esquema en inglés sobre los pasos de la transcripción del ARN

1 página

Esquemas en inglés de los pasos luego de la transcripción del ARN mensajero

1 página

Transporte de núcleo a citoplasma de proteínas en esquema (inglés)

1 página

Resumen del transporte de proteins del citoplasma al nucleo en esquema (inglés)

1 página

Esquemas como resumen de unidad 7

3 páginas
Anónimo

@Anónimo

Resumen en inglés para segundo parcial de biochemistry, hecho con preguntas y respuestas, incluyendo imágenes

59 páginas
Anónimo

@Anónimo

Resumen en inglés para primer parcial, hecho en preguntas con respuestas e imágenes.

75 páginas

Resumen en inglés de los laboratorios de biochemistry and biology

14 páginas

He publicado nuevos apuntes de 1º Bioquímica y Biología / Biochemistry and Biology: biology-primer-cuatrimestre.pdf

50 páginas

He publicado nuevos apuntes de 1º Bioquímica y Biología / Biochemistry and Biology: UNIT-7.pdf

9 páginas

He publicado nuevos apuntes de 1º Bioquímica y Biología / Biochemistry and Biology: UNIT-5.pdf

9 páginas

He publicado nuevos apuntes de 1º Bioquímica y Biología / Biochemistry and Biology: UNIT-4.pdf

8 páginas

He publicado nuevos apuntes de 1º Bioquímica y Biología / Biochemistry and Biology: UNIT-3.pdf

4 páginas

He publicado nuevos apuntes de 1º Bioquímica y Biología / Biochemistry and Biology: UNIT-6.pdf

3 páginas

He publicado nuevos apuntes de 1º Bioquímica y Biología / Biochemistry and Biology: UNIT-2-proteins-and-thermodynamics.pdf

13 páginas

apuntes

-

Biochemistry and biology 1ºGIBI

He publicado nuevos apuntes de 1º Bioquímica y Biología / Biochemistry and Biology: Biochemistry and biology 1ºGIBI

unit-1.pdf
UNIT-2.pdf

He publicado nuevos apuntes de 1º Bioquímica y Biología / Biochemistry and Biology: practicas-en-espanol.pdf

16 páginas

apuntes

-

apuntes en español

He publicado nuevos apuntes de 1º Bioquímica y Biología / Biochemistry and Biology: apuntes en español

tema-2-proteinas-pdf.pdf
tema-3-carbohidratos-pdf.pdf
tema-4-lipidos-pdf.pdf
tema-5-acidos-nucleicos-pdf.pdf
tema-6-la-evolucion-celular-pdf.pdf
tema-7-el-nucleo-pdf.pdf

He publicado nuevos apuntes de 1º Bioquímica y Biología / Biochemistry and Biology: Experimental-models-for-cell-biology-tema-12.pdf

4 páginas

He publicado nuevos apuntes de 1º Bioquímica y Biología / Biochemistry and Biology: extracellular-matrix-tema-11.pdf

4 páginas

He publicado nuevos apuntes de 1º Bioquímica y Biología / Biochemistry and Biology: T10-Celular-juntions.pdf

6 páginas

He publicado nuevos apuntes de 1º Bioquímica y Biología / Biochemistry and Biology: The-cytoskeleton-tema-9.pdf

9 páginas

He publicado nuevos apuntes de 1º Bioquímica y Biología / Biochemistry and Biology: T8-intracellular-compartments.pdf

8 páginas

He publicado nuevos apuntes de 1º Bioquímica y Biología / Biochemistry and Biology: the-nucleus-tema-7.pdf

10 páginas

He publicado nuevos apuntes de 1º Bioquímica y Biología / Biochemistry and Biology: T6-Evolution-of-cells.pdf

3 páginas

He publicado nuevos apuntes de 1º Bioquímica y Biología / Biochemistry and Biology: Nucleic-acids-tema-5.pdf

7 páginas

He publicado nuevos apuntes de 1º Bioquímica y Biología / Biochemistry and Biology: Amino-acidos-tema-2.pdf

1 página

He publicado nuevos apuntes de 1º Bioquímica y Biología / Biochemistry and Biology: Proteinas-tema-2.pdf

1 página

He publicado nuevos apuntes de 1º Bioquímica y Biología / Biochemistry and Biology: Proteinas-tema-2.pdf

7 páginas

apuntes traducidos tema 1, primero de carrera (ingeniería biomédica)

Imagen

apuntes traducidos tema 1, primero de carrera (ingeniería biomédica)

Imagen

apuntes traducidos tema 1, primero de carrera (ingeniería biomédica)

Imagen

He publicado nuevos apuntes de 1º Bioquímica y Biología / Biochemistry and Biology: BIOLOGY-AND-BIOCHEMISTRY.pdf

64 páginas
¡Estás al día!

¡Estás al día!

Has visto todos los archivos