chevron_left
chevron_right
Todo
Apuntes
Exámenes
chevron_left
chevron_right

He publicado nuevos apuntes de 1º Bioquímica: GLUCOLISIS.pdf

2 páginas

apuntes

-

TEMA 7 Bioquímica

He publicado nuevos apuntes de 1º Bioquímica: TEMA 7 Bioquímica

TEMA-7-Bioquimica.pdf
TEMA-8-Bioquimica.pdf

apuntes

-

Fórmulas

Fórmulas químicas que hay que saber de cada temaa

Ac.-N-FyE.pdf
HdC-FyE.pdf
Lip-Prot-y-Enz-FyE.pdf
Tabla-reacciones-condensacion.pdf
Tablas.pdf

He publicado nuevos apuntes de 1º Bioquímica: Apuntes-Bioquimica-Tema-13.pdf

4 páginas

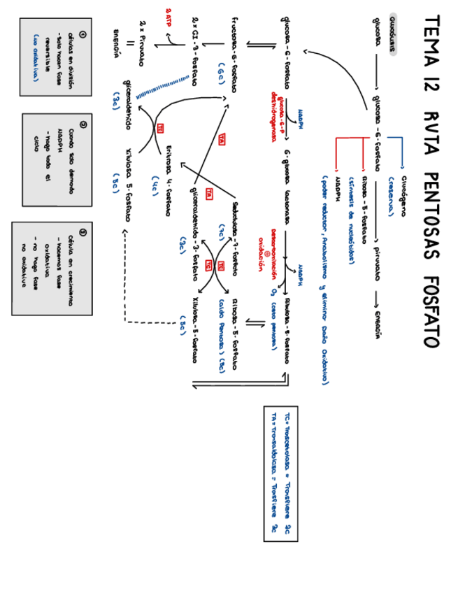
He publicado nuevos apuntes de 1º Bioquímica: Apuntes-Bioquimica-Tema-12.pdf

3 páginas

He publicado nuevos apuntes de 1º Bioquímica: Apuntes-Bioquimica-Tema-11.pdf

7 páginas

He publicado nuevos apuntes de 1º Bioquímica: Apuntes-Bioquimica-Tema-10.pdf

6 páginas

He publicado nuevos apuntes de 1º Bioquímica: Apuntes-Bioquimica-Tema-9.pdf

7 páginas

He publicado nuevos apuntes de 1º Bioquímica: Apuntes-Bioquimica-temas-1-6.pdf

22 páginas

He publicado nuevos apuntes de 1º Bioquímica: LIPIDOS.pdf

3 páginas

He publicado nuevos apuntes de 1º Bioquímica: GLUCIDOS.pdf

4 páginas

He publicado nuevos apuntes de 1º Bioquímica: ACIDOS-NUCLEICOS.pdf

2 páginas

apuntes

-

Apuntes tercer parcial

He publicado nuevos apuntes de 1º Bioquímica: Apuntes tercer parcial

Apuntes-9c.pdf
Apuntes-Tema-9a.pdf
Apuntes-Tema-9b.pdf
Apuntes-Tema-10.pdf
Apuntes-Tema-11.pdf

apuntes

-

Segundo Parcial

He publicado nuevos apuntes de 1º Bioquímica: Segundo Parcial

Apuntes-Tema-5.pdf
Apuntes-Tema-6.pdf
Apuntes-Tema-7.pdf

He publicado nuevos apuntes de 1º Bioquímica: cetogenesis.pdf

1 página

He publicado nuevos apuntes de 1º Bioquímica: ruta-de-las-pentosas-fosfatos.pdf

2 páginas

He publicado nuevos apuntes de 1º Bioquímica: sintesis-y-degradacion-de-proteinas.pdf

1 página

He publicado nuevos apuntes de 1º Bioquímica: lipolisis.pdf

1 página

He publicado nuevos apuntes de 1º Bioquímica: catabolismo-y-sintesis-de-lipidos.pdf

2 páginas

He publicado nuevos apuntes de 1º Bioquímica: Bioquimica-Ruta-de-las-Pentosas-Fosfato.pdf

2 páginas

He publicado nuevos apuntes de 1º Bioquímica: Bioquimica-Catabolismo-de-Lipidos.pdf

1 página

examenes

-

Examenes Bioquímica

Metabolismo y Biomoléculas

ExamenUEMBiotecnologiaBioM.pdf
ExamenUEMBiotecnologiaMET.pdf

He publicado nuevos apuntes de 1º Bioquímica: Gluconeogenesis-resumen-de-rutas.pdf

1 página

He publicado nuevos apuntes de 1º Bioquímica: Cadena-glucogenolisis-y-glucogenogenesis.pdf

1 página

He publicado nuevos apuntes de 1º Bioquímica: catabolismo-lipidos.pdf

1 página

He publicado nuevos apuntes de 1º Bioquímica: Glucolisis.pdf

1 página

He publicado nuevos apuntes de 1º Bioquímica: Ciclo-de-krebs.pdf

1 página

He publicado nuevos apuntes de 1º Bioquímica: Aminoacidos.pdf

2 páginas

He publicado nuevos apuntes de 1º Bioquímica: Bioquimica.pdf

8 páginas

He publicado nuevos apuntes de 1º Bioquímica: BIOQUIMICA-otras-rutas.pdf

1 página

He publicado nuevos apuntes de 1º Bioquímica: BIOQUIMICA-respiracion-celular.pdf

1 página

He publicado nuevos apuntes de 1º Bioquímica: Glucolisis-copia-2.pdf

3 páginas

He publicado nuevos apuntes de 1º Bioquímica: CICLO-DE-KREBS.pdf

1 página

apuntes

-

Bioquímica

He publicado nuevos apuntes de 1º Bioquímica: Bioquímica

Hidratos-de-carbono.pdf
El-agua-y-sistemas-reguladores-de-pH.pdf
Introduccion-a-la-bioquimica-y-a-las-bases-quimicas-de-la-vida.pdf
Acidos-nucleicos.pdf
Los-lipidos.pdf
Aminoacidos-y-proteinas.pdf

apuntes

-

apuntes 1º bioquímica

He publicado nuevos apuntes de 1º Bioquímica: apuntes 1º bioquímica

METABOLISMO-DE-LOS-LIPIDOS.pdf
TEMA-12.pdf
TEMA-11.pdf
ENZIMAS.pdf
TEMA-10.pdf
TEMA-7.pdf

apuntes

-

BIOQUÍMICA

He publicado nuevos apuntes de 1º Bioquímica: BIOQUÍMICA

bioquimicT13.pdf
bioquimicT1.pdf
bioquimicT14.pdf
bioquimicT12.pdf
bioquimicT22.pdf
bioquimicT24.pdf

He publicado nuevos apuntes de 1º Bioquímica: Repaso 3.pdf

2 páginas

He publicado nuevos apuntes de 1º Bioquímica: Hidratos de carbono.pdf

10 páginas

He publicado nuevos apuntes de 1º Bioquímica: Agua.pdf

10 páginas

He publicado nuevos apuntes de 1º Bioquímica: Bases químicas de la vida.pdf

6 páginas

He publicado nuevos apuntes de 1º Bioquímica: Polisacaridos Bioq.pdf

4 páginas

He publicado nuevos apuntes de 1º Bioquímica: Heterosidos Bioq.pdf

1 página

He publicado nuevos apuntes de 1º Bioquímica: Glucolisis.pdf

25 páginas

He publicado nuevos apuntes de 1º Bioquímica: Met. Nucleotidos.pdf

6 páginas

He publicado nuevos apuntes de 1º Bioquímica: Monosacaridos Bioq.pdf

7 páginas

He publicado nuevos apuntes de 1º Bioquímica: Tipos de catabolismo.pdf

3 páginas

He publicado nuevos apuntes de 1º Bioquímica: Fosforilacion oxidativa.pdf

10 páginas

He publicado nuevos apuntes de 1º Bioquímica: Introduccion a la bioq.pdf

6 páginas

He publicado nuevos apuntes de 1º Bioquímica: Met. lípidos complejos.pdf

3 páginas

He publicado nuevos apuntes de 1º Bioquímica: Met. aa II.pdf

9 páginas

He publicado nuevos apuntes de 1º Bioquímica: Disacaridos Bioq.pdf

2 páginas

He publicado nuevos apuntes de 1º Bioquímica: Enzimas Bioq.pdf

7 páginas

He publicado nuevos apuntes de 1º Bioquímica: Glucidos Bioq.pdf

2 páginas

He publicado nuevos apuntes de 1º Bioquímica: Ciclo del ATP.pdf

4 páginas

He publicado nuevos apuntes de 1º Bioquímica: T13.Metabolismo de nucleotidos-20180912163231.pdf

1 página

He publicado nuevos apuntes de 1º Bioquímica: T11.1.Biosintesis de aagg-20180912163311.pdf

2 páginas

He publicado nuevos apuntes de 1º Bioquímica: T8.Bioenergética.enzimas-20180912163328.pdf

10 páginas

He publicado nuevos apuntes de 1º Bioquímica: T12.Metabolismo de aa-20180912163255.pdf

2 páginas

He publicado nuevos apuntes de 1º Bioquímica: CROMATOGRAFIA PRESENTACION 1.pptx

Miniatura no disponible
powerpoint
¡Estás al día!

¡Estás al día!

Has visto todos los archivos