Botánica Ii: Plantas Vasculares

chevron_left
chevron_right
Todo
Apuntes
Exámenes
Prácticas
chevron_left
chevron_right

Recopilatorio de preguntas de Botánica II Nota en la asignatura: 7,4 solo con esto

14 páginas
Anónimo

@Anónimo

Es lo importante que suele preguntar en el examen. Los ambientes en los que hay cada especie hay una tabla en blanco y otra coloreada, es una pregunta segura en el examen. Las diferencias entre árboles a veces caen.

3 páginas

He publicado nuevos examenes de 2º Botánica Ii: Plantas Vasculares: Exame-ordinaria-RESOLTO-2025-botanica-ii.pdf

3 páginas

Resumen de la teoría de las prácticas

7 páginas

apuntes

-

Apuntes Botánica II

He publicado nuevos apuntes de 2º Botánica Ii: Plantas Vasculares: Apuntes Botánica II

Apuntes-Tema-0-Botanica-II.pdf
Apuntes-Tema-1-Botanica-II.pdf
Apuntes-Tema-2-Botanica-II.pdf

He publicado nuevos examenes de 2º Botánica Ii: Plantas Vasculares: Examen-Botanica-IIPlantas-Vasculares.pdf

4 páginas

He publicado nuevos examenes de 2º Botánica Ii: Plantas Vasculares: exame botánica ii ordinaria 2025.pdf

1 página

He publicado nuevos apuntes de 2º Botánica Ii: Plantas Vasculares: Especies-a-conecer-botanica.pdf

1 página

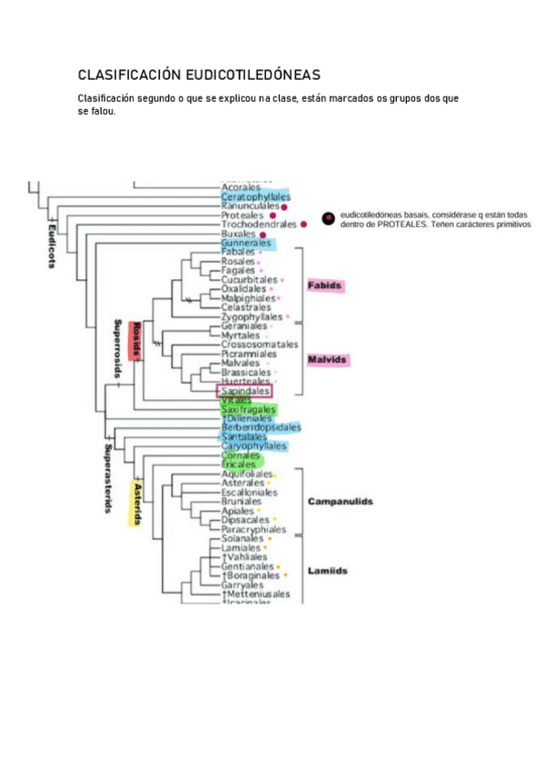
He publicado nuevos apuntes de 2º Botánica Ii: Plantas Vasculares: CLASIFICACION-EUDICOTILEDONEAS.pdf

4 páginas

He publicado nuevos apuntes de 2º Botánica Ii: Plantas Vasculares: filogenia-angiospermas.pdf

2 páginas

recopilatorio de todas as preguntas de todos os exames por bloques, nota final (soamente con isto): APROBADO

16 páginas

He publicado nuevos examenes de 2º Botánica Ii: Plantas Vasculares: PREGUNTAS-EXAME-BOTANICA-II.pdf

10 páginas

He publicado nuevos examenes de 2º Botánica Ii: Plantas Vasculares: EXAMEN-2023-BOTANICA-II.pdf

3 páginas

He publicado nuevos examenes de 2º Botánica Ii: Plantas Vasculares: EXAMEN-2021-BOTANICA-II.pdf

14 páginas

He publicado nuevos apuntes de 2º Botánica Ii: Plantas Vasculares: Botanica-II.pdf

67 páginas

He publicado nuevos practicas de 2º Botánica Ii: Plantas Vasculares: preparacion-examen-practicas-BOTANICA-II.pdf

8 páginas

apuntes

-

Botánica II / Apuntes y posibles preguntas de examen

He publicado nuevos apuntes de 2º Botánica Ii: Plantas Vasculares: Botánica II / Apuntes y posibles preguntas de examen

Botanica-II-Resumen.pdf
Potenciales-preguntas-de-examen-Botanica-II.pdf

He publicado nuevos examenes de 2º Botánica Ii: Plantas Vasculares: Exame-BOTANICA-II2a-Oportunidade-2223.pdf

2 páginas

Resumen del índice-glosario del libro de Bonnier que se usa en prácticas de Botánica II para la determinación de plantas

13 páginas

apuntes

-

Apuntes Botánica II

He publicado nuevos apuntes de 2º Botánica Ii: Plantas Vasculares: Apuntes Botánica II

0.pdf

He publicado nuevos apuntes de 2º Botánica Ii: Plantas Vasculares: visu-botanica.pdf

13 páginas

He publicado nuevos apuntes de 2º Botánica Ii: Plantas Vasculares: BOTANICA-II-limpo.pdf

110 páginas
Anónimo

@Anónimo

He publicado nuevos apuntes de 2º Botánica Ii: Plantas Vasculares: apuntes-botanica-II-20-21.pdf

17 páginas
¡Estás al día!

¡Estás al día!

Has visto todos los archivos