chevron_left
chevron_right
Todo
Apuntes
Exámenes
Prácticas
Trabajos
chevron_left
chevron_right

apuntes

-

Bromatología

Español

12.-Bebidas.pdf
1.-Bromatologia.pdf
11.-Grasas.pdf
7.-Pescado.pdf
6.-Carne.pdf
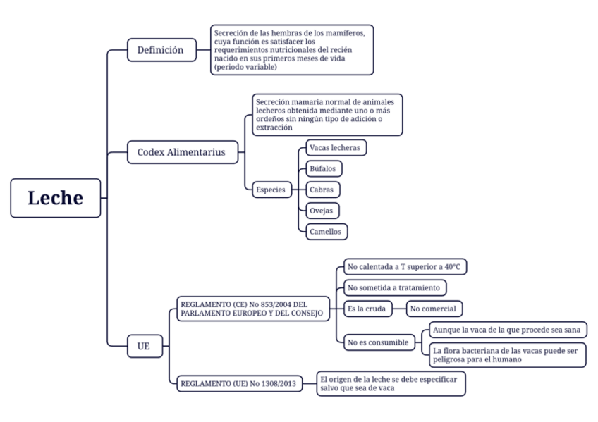
4.-Leche.pdf

practicas

-

Bromatología

He publicado nuevos practicas de 2º Bromatología: Bromatología

Practicas-bromatologia.pdf

He publicado nuevos apuntes de 2º Bromatología: tema-12.-alimentos-funcionalesJ-alimentos-transgenicosJ-alimentos-ecologicos-y-nuevos-alimentos.pdf

2 páginas

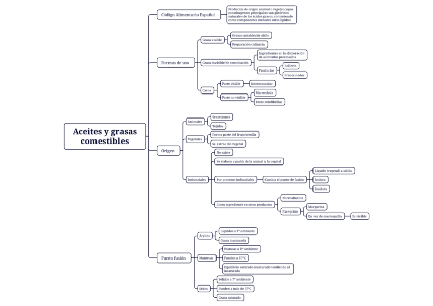
He publicado nuevos apuntes de 2º Bromatología: tema-11.-aceites-y-grasa-comestibles.pdf

3 páginas

He publicado nuevos apuntes de 2º Bromatología: tema-10.-hortalizas-verduras-y-frutas.pdf

4 páginas

He publicado nuevos apuntes de 2º Bromatología: tema-9.-leguminosas.pdf

3 páginas

He publicado nuevos apuntes de 2º Bromatología: tema-9.-frutos-secos.pdf

2 páginas

He publicado nuevos apuntes de 2º Bromatología: tema-8.-los-cereales.pdf

3 páginas

He publicado nuevos apuntes de 2º Bromatología: tema-6.-carne.pdf

4 páginas

He publicado nuevos apuntes de 2º Bromatología: tema-7.-pescado-moluscos-y-crustaceos.pdf

5 páginas

He publicado nuevos apuntes de 2º Bromatología: tema-5.-huevo.pdf

3 páginas

He publicado nuevos apuntes de 2º Bromatología: tema-4.-leche.pdf

4 páginas

He publicado nuevos apuntes de 2º Bromatología: tema-3.-clasificacion-de-los-alimentos.pdf

2 páginas

He publicado nuevos apuntes de 2º Bromatología: tema-2-tablas-de-composcion-de-alimentos-y-bases-de-datos.pdf

4 páginas

He publicado nuevos apuntes de 2º Bromatología: tema-1-Conceptos-generales.pdf

3 páginas

apuntes

-

Bromatology

He publicado nuevos apuntes de 2º Bromatología: Bromatology

Bromatology-lessons-1-11.pdf

He publicado nuevos apuntes de 2º Bromatología: preguntas-bromatologia.pdf

4 páginas

apuntes

-

Bromatología

He publicado nuevos apuntes de 2º Bromatología: Bromatología

Apuntes-BromatologiaTemas8910.pdf
Apuntes-BromatologiaTema-123.pdf
Apuntes-de-bromatologiaTemas-4567.pdf
Apuntes-de-bromatologiaTemas1012.pdf

He publicado nuevos trabajos de 2º Bromatología: BROMATOLOGY-WORKSHOP.pdf

2 páginas

He publicado nuevos apuntes de 2º Bromatología: Bromatology-Lab.pdf

8 páginas

apuntes

-

Food science - Apuntes

He publicado nuevos apuntes de 2º Bromatología: Food science - Apuntes

Milk-Food-science.pdf
Egg-Food-science.pdf
Fish-and-mollusks.pdf
Meat.pdf

apuntes

-

BROMATOLOGY

He publicado nuevos apuntes de 2º Bromatología: BROMATOLOGY

BROMATOLOGY-T6.pdf
BROMATOLOGY-T1-5.pdf
CHEMICAL-COMPOSITIONS.pdf
BROMATOLOGY-L1-2-3-4-5-6-9.pdf

apuntes

-

Apuntes teoría bromatología

He publicado nuevos apuntes de 2º Bromatología: Apuntes teoría bromatología

Tema-8.pdf
Tema-5.pdf
Tema-9-legumbres.pdf
Tema-3.pdf
tema-4.pdf
Tema-6.pdf

apuntes

-

Apuntes bromato del tema 4 al 12

He publicado nuevos apuntes de 2º Bromatología: Apuntes bromato del tema 4 al 12

Tema-10b-bromatologia.pdf
Tema-12-broma-.pdf
Tema-5-bromatologia.pdf
Tema-4-bromatologia.pdf
Tema-9-bromatologia.pdf
Tema-10-a-Bromatologia-.pdf

He publicado nuevos practicas de 2º Bromatología: CamScanner-11-06-2020-14.pdf

11 páginas

apuntes

-

Apuntes teoría, prácticas, talleres

He publicado nuevos apuntes de 2º Bromatología: Apuntes teoría, prácticas, talleres

Taller-resueltoremoved.pdf
Apuntes.pdf
Cuaderno-practicas-resuelto.pdf

apuntes

-

Apuntes bromatologia ingles

He publicado nuevos apuntes de 2º Bromatología: Apuntes bromatologia ingles

Apuntes-Bromatologia-ingles

He publicado nuevos apuntes de 2º Bromatología: Food-science-notes.docx

word

He publicado nuevos examenes de 2º Bromatología: Test-tema-7.pdf

1 página

He publicado nuevos examenes de 2º Bromatología: PARCIAL-.pdf

4 páginas
Anónimo

@Anónimo

apuntes

-

Apuntes t.7-8

He publicado nuevos apuntes de 2º Bromatología: Apuntes t.7-8

Tema-7-Pescados.pdf
Tema-8-Cereales.pdf

apuntes

-

BROMATOLOGY

He publicado nuevos apuntes de 2º Bromatología: BROMATOLOGY

LESSON-3.pdf
LESSON-2.pdf
LESSON-1.pdf
LESSON-4.pdf
LESSON-6.pdf
LESSON-5.pdf
Anónimo

@Anónimo

apuntes

-

Apuntes t.1-6

He publicado nuevos apuntes de 2º Bromatología: Apuntes t.1-6

Tema-5-Huevos.pdf
Tema-3-Clasificacioin-de-los-alimentos.pdf
Tema-2-Tabla-de-composicion-de-alimentos-y-bases-de-datos.pdf
Tema-1-Conceptos-generales-.pdf
Tema-4-Leche.pdf
Tema-6-Carne.pdf

apuntes

-

LABORATORY

He publicado nuevos apuntes de 2º Bromatología: LABORATORY

LABORATORY REPORT AND THEORY
¡Estás al día!

¡Estás al día!

Has visto todos los archivos