Cálculo II y ecuaciones diferenciales

chevron_left
chevron_right
Todo
Apuntes
Ejercicios
Exámenes
Prácticas
publication
chevron_left
chevron_right
Anónimo

@Anónimo

He publicado nuevos apuntes de 1º Cálculo II y ecuaciones diferenciales: Apuntes-calculo-2.pdf

10 páginas
Anónimo

@Anónimo

Recuperable del primer parcial y primer entregable

1 página

Apuntes Cálculo II

23 páginas

Alguien podría pasarme videos de Cálculo 2 de alguna academia si tiene? Yo tengo de Mec Fluidos Termodinamica Algebra Fisica 2 T.Electronica etc

Anónimo

@Anónimo

Equivalente al segundo parcial y al segundo entregable de evaluación continua

1 página

He publicado nuevos apuntes de 1º Cálculo II y ecuaciones diferenciales: resumen-Edo-primer-orden.pdf

Miniatura no disponible
1 página

apuntes

-

Cálculo 2

Apuntes y ejercicios

Cambioapolares.pdf

He publicado nuevos apuntes de 1º Cálculo II y ecuaciones diferenciales: Sistemas-de-ecuaciones-no-lineales.pdf

1 página

He publicado nuevos apuntes de 1º Cálculo II y ecuaciones diferenciales: POTENCIAS-Y-RAICES-Basico.pdf

17 páginas

He publicado nuevos apuntes de 1º Cálculo II y ecuaciones diferenciales: Funciones-elementales-4o-eso-ej-resueltos.pdf

30 páginas

He publicado nuevos apuntes de 1º Cálculo II y ecuaciones diferenciales: TABLA-DE-DERIVADAS-4o.pdf

2 páginas

He publicado nuevos apuntes de 1º Cálculo II y ecuaciones diferenciales: Nota-3-mar-2021.pdf

3 páginas

He publicado nuevos apuntes de 1º Cálculo II y ecuaciones diferenciales: 2a-EVAL-mar-2021.pdf

7 páginas

He publicado nuevos examenes de 1º Cálculo II y ecuaciones diferenciales: Final-julio-2023-calculo-II.pdf

1 página

He publicado nuevos examenes de 1º Cálculo II y ecuaciones diferenciales: Examen-calculo-II-mayo-2023.pdf

2 páginas

He publicado nuevos apuntes de 1º Cálculo II y ecuaciones diferenciales: ejercicios-calculo-II.pdf

90 páginas

He publicado nuevos apuntes de 1º Cálculo II y ecuaciones diferenciales: teoria-calculo-II.pdf

12 páginas

He publicado nuevos apuntes de 1º Cálculo II y ecuaciones diferenciales: resumen-calculo-II.pdf

2 páginas

examenes

-

EXÁMENES CÁLCULO

He publicado nuevos examenes de 1º Cálculo II y ecuaciones diferenciales: EXÁMENES CÁLCULO

Julio-2015.pdf
Mayo-2014.pdf
Julio-2011.pdf

Apuntes cálculo vectorial(Tema 2)

21 páginas

He publicado nuevos apuntes de 1º Cálculo II y ecuaciones diferenciales: Campos-escalares-y-vectoriales-resumen.pdf

1 página

He publicado nuevos apuntes de 1º Cálculo II y ecuaciones diferenciales: Tema-2-parte2-Resumen.pdf

1 página
Anónimo

@Anónimo

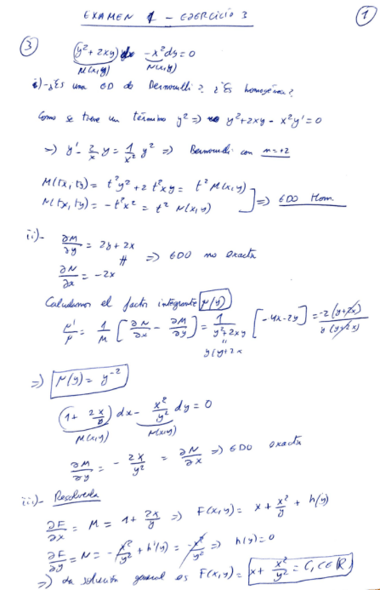
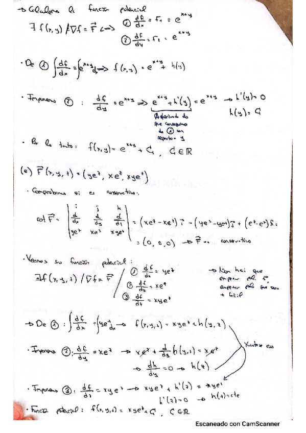
He publicado nuevos apuntes de 1º Cálculo II y ecuaciones diferenciales: ExSegundoParcialCAlculoIIyED11Mayo2020Grupo2Soluciones.pdf

4 páginas
Anónimo

@Anónimo

He publicado nuevos apuntes de 1º Cálculo II y ecuaciones diferenciales: ExSegundoParcialCAlculoIIyED11Mayo2020Grupo3Soluciones.pdf

3 páginas
Anónimo

@Anónimo

He publicado nuevos apuntes de 1º Cálculo II y ecuaciones diferenciales: ExSegundoParcialCAlculoIIyED11Mayo2020Grupo1Soluciones.pdf

4 páginas
Anónimo

@Anónimo

He publicado nuevos apuntes de 1º Cálculo II y ecuaciones diferenciales: Resumenes-Calculo-2o.pdf

13 páginas
Anónimo

@Anónimo

He publicado nuevos apuntes de 1º Cálculo II y ecuaciones diferenciales: ExSegundoParcialCAlculoIIyED11Mayo2020Grupo5Soluciones.pdf

4 páginas
Anónimo

@Anónimo

He publicado nuevos apuntes de 1º Cálculo II y ecuaciones diferenciales: ExSegundoParcialCAlculoIIyED11Mayo2020Grupo6Soluciones.pdf

4 páginas
Anónimo

@Anónimo

He publicado nuevos apuntes de 1º Cálculo II y ecuaciones diferenciales: examen11mayoB-2.pdf

4 páginas
Anónimo

@Anónimo

He publicado nuevos apuntes de 1º Cálculo II y ecuaciones diferenciales: ExSegundoParcialCAlculoIIyED11Mayo2020Grupo4Soluciones.pdf

4 páginas

He publicado nuevos apuntes de 1º Cálculo II y ecuaciones diferenciales: Tema-2-Resumen.pdf

1 página

examenes

-

Exámenes finales

He publicado nuevos examenes de 1º Cálculo II y ecuaciones diferenciales: Exámenes finales

Examen-final-junio-2012.pdf
Examen-final-junio-2016.pdf
Examen-final-junio-2012-sol.pdf
Examen-final-mayo-2016.pdf
Examen-final-junio-2015.pdf
Examen-final-junio-2013-sol.pdf

He publicado nuevos ejercicios de 1º Cálculo II y ecuaciones diferenciales: Ejercicios-boletin.pdf

39 páginas

He publicado nuevos apuntes de 1º Cálculo II y ecuaciones diferenciales: Resumen.pdf

8 páginas

He publicado nuevos examenes de 1º Cálculo II y ecuaciones diferenciales: Ejercicios-examenes-finales.pdf

17 páginas

He publicado nuevos apuntes de 1º Cálculo II y ecuaciones diferenciales: Apuntes-y-ejercicios-integrales.pdf

27 páginas

He publicado nuevos examenes de 1º Cálculo II y ecuaciones diferenciales: Ejercicios-examenes.pdf

4 páginas

He publicado nuevos examenes de 1º Cálculo II y ecuaciones diferenciales: Examenes.pdf

10 páginas

He publicado nuevos ejercicios de 1º Cálculo II y ecuaciones diferenciales: Ejercicios-videos.pdf

14 páginas

He publicado nuevos ejercicios de 1º Cálculo II y ecuaciones diferenciales: Ejercicios-clase.pdf

35 páginas

He publicado nuevos examenes de 1º Cálculo II y ecuaciones diferenciales: DOC-20220809-WA0040.pdf

4 páginas
Anónimo

@Anónimo

examenes

-

Exámenes Finales 2020-2021

He publicado nuevos examenes de 1º Cálculo II y ecuaciones diferenciales: Exámenes Finales 2020-2021

20202021FinalMayoA09.pdf
20192020FinalMayoGrupoC.pdf
20202021FinalJuliosol.pdf
20192020FinalJulioGrupoCsol.pdf
20202021FinalJulioA09A10.pdf
20192020FinalMayoGrupoCsol.pdf
Anónimo

@Anónimo

examenes

-

Exámenes Finales de 2015 a 2019

He publicado nuevos examenes de 1º Cálculo II y ecuaciones diferenciales: Exámenes Finales de 2015 a 2019

20152016FinalMayo.pdf
20162017Final.pdf
20152016FinalJunio.pdf
20152016Final.pdf
20182019FinalJunio.pdf
20172018FinalJunio.pdf
Anónimo

@Anónimo

examenes

-

Examenes Finales de 2010 a 2015

He publicado nuevos examenes de 1º Cálculo II y ecuaciones diferenciales: Examenes Finales de 2010 a 2015

20132014FinalJulio.pdf
20122013FinalMayo.pdf
20142015FinalMayoSOL.pdf
20132014FinalMayo.pdf
20112012FINAL.pdf
20142015FinalMayo.pdf
Anónimo

@Anónimo

examenes

-

Examenes Finales 2022 Mayo y Julio

He publicado nuevos examenes de 1º Cálculo II y ecuaciones diferenciales: Examenes Finales 2022 Mayo y Julio

20212022FinalMayoSoluciones.pdf
20212022FinalJulioSoluciones.pdf
20212022FinalMayo.pdf
20212022FinalJulio.pdf

apuntes

-

EJERCICIOS DE EXAMEN RESUELTOS RESUMEN

He publicado nuevos apuntes de 1º Cálculo II y ecuaciones diferenciales: EJERCICIOS DE EXAMEN RESUELTOS RESUMEN

THFUBINI210712130930.pdf
ThGreencirculacion-campos-conservativo.pdf
Resumen-Parcial-2-calculo-ii220610233427.pdf
EDOEJEXAMEN220610233930.pdf

apuntes

-

EXÁMENES RESUELTOS CALCULO II

He publicado nuevos apuntes de 1º Cálculo II y ecuaciones diferenciales: EXÁMENES RESUELTOS CALCULO II

examen2Parcial2016consoluciones-1.pdf
Examen06-04-18conSoluciones-1.pdf
Examen13-02-2015consoluciones-3.pdf
ExamenFinalMayo2016conSoluciones.pdf

apuntes

-

Apuntes

He publicado nuevos apuntes de 1º Cálculo II y ecuaciones diferenciales: Apuntes

Apuntes-Tema-2-Calculo-II.pdf
Apuntes-clase-Tema-1-e-2.pdf
Apuntes-Tema-1.pdf
Apuntes-Calculo-II.pdf
Apuntes-TEMA-3.pdf

apuntes

-

APUNTES

He publicado nuevos apuntes de 1º Cálculo II y ecuaciones diferenciales: APUNTES

Apuntes-Tema-2-Calculo-II.pdf
Apuntes-Calculo-II.pdf
Apuntes-clase-Tema-1-e-2.pdf
Apuntes-TEMA-3.pdf
Apuntes-Tema-1.pdf

apuntes

-

Apuntes CÁLCULO II

He publicado nuevos apuntes de 1º Cálculo II y ecuaciones diferenciales: Apuntes CÁLCULO II

Apuntes-TEMA-1.pdf
Apuntes-TEMA-2.pdf
Apuntes-TEMA-3.pdf

apuntes

-

Apuntes CÁLCULO II

He publicado nuevos apuntes de 1º Cálculo II y ecuaciones diferenciales: Apuntes CÁLCULO II

Apuntes-TEMA-1.pdf
Apuntes-TEMA-3.pdf
Apuntes-TEMA-2.pdf

apuntes

-

Apuntes CÁLCULO II

He publicado nuevos apuntes de 1º Cálculo II y ecuaciones diferenciales: Apuntes CÁLCULO II

Apuntes-TEMA-3.pdf
Apuntes-TEMA-1.pdf
Apuntes-TEMA-2.pdf

apuntes

-

Apuntes CÁLCULO II

He publicado nuevos apuntes de 1º Cálculo II y ecuaciones diferenciales: Apuntes CÁLCULO II

Apuntes-TEMA-3.pdf
Apuntes-TEMA-2.pdf
Apuntes-TEMA-1.pdf

apuntes

-

Apuntes y ejercicios

He publicado nuevos apuntes de 1º Cálculo II y ecuaciones diferenciales: Apuntes y ejercicios

Boletin-1-Calculo.pdf
Boletin-2-Calculo-II.pdf
Apuntes-clase-Tema-1-e-2.pdf
Apuntes-TEMA-3.pdf
Apuntes-Tema-1.pdf
Apuntes-Calculo-II.pdf
Anónimo

@Anónimo

apuntes

-

examenes finales

He publicado nuevos apuntes de 1º Cálculo II y ecuaciones diferenciales: examenes finales

ExSegundoParcialCAlculoIIyED11Mayo2020Grupo3Soluciones.pdf
ExSegundoParcialCAlculoIIyED11Mayo2020Grupo1Soluciones.pdf
ExSegundoParcialCAlculoIIyED11Mayo2020Grupo4Soluciones.pdf
ExSegundoParcialCAlculoIIyED11Mayo2020Grupo2Soluciones.pdf
ExSegundoParcialCAlculoIIyED11Mayo2020Grupo6Soluciones.pdf
Resumenes-Calculo-I-Lorena-Conde-Otero.pdf

He publicado nuevos ejercicios de 1º Cálculo II y ecuaciones diferenciales: Boletin-3-CALCULO-II.pdf

17 páginas

He publicado nuevos ejercicios de 1º Cálculo II y ecuaciones diferenciales: Boletin-3-CALCULO-II.pdf

17 páginas

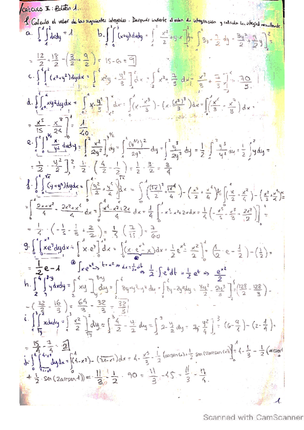
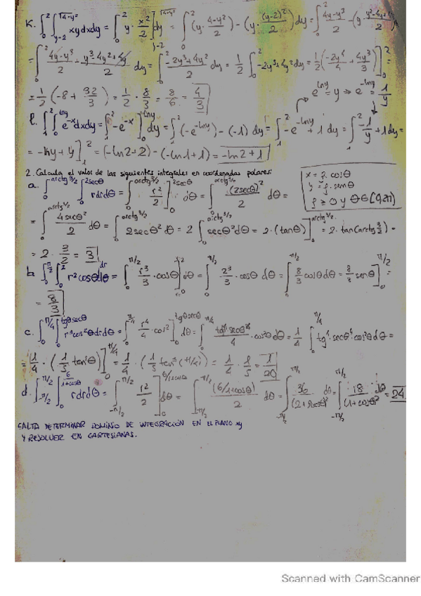
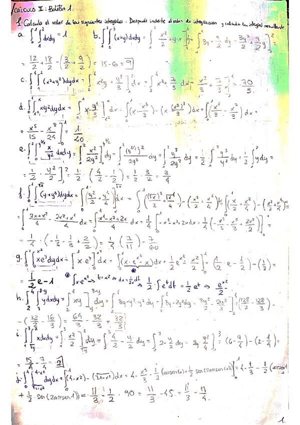
He publicado nuevos ejercicios de 1º Cálculo II y ecuaciones diferenciales: Boletin-1-Calculo-2.pdf

15 páginas

He publicado nuevos apuntes de 1º Cálculo II y ecuaciones diferenciales: CamScanner-04-25-2021-22.pdf

8 páginas

He publicado nuevos ejercicios de 1º Cálculo II y ecuaciones diferenciales: Boletin-1-Calculo-2.pdf

15 páginas