Cálculo II y ecuaciones diferenciales

chevron_left
chevron_right
Todo
Apuntes
Ejercicios
Exámenes
chevron_left
chevron_right

He publicado nuevos apuntes de 1º Cálculo II y ecuaciones diferenciales: resumen-Edo-primer-orden.pdf

Miniatura no disponible
1 página

He publicado nuevos apuntes de 1º Cálculo II y ecuaciones diferenciales: Sistemas-de-ecuaciones-no-lineales.pdf

1 página

He publicado nuevos apuntes de 1º Cálculo II y ecuaciones diferenciales: POTENCIAS-Y-RAICES-Basico.pdf

17 páginas

He publicado nuevos apuntes de 1º Cálculo II y ecuaciones diferenciales: Funciones-elementales-4o-eso-ej-resueltos.pdf

30 páginas

He publicado nuevos apuntes de 1º Cálculo II y ecuaciones diferenciales: Nota-3-mar-2021.pdf

3 páginas

He publicado nuevos apuntes de 1º Cálculo II y ecuaciones diferenciales: TABLA-DE-DERIVADAS-4o.pdf

2 páginas

He publicado nuevos apuntes de 1º Cálculo II y ecuaciones diferenciales: 2a-EVAL-mar-2021.pdf

7 páginas

He publicado nuevos examenes de 1º Cálculo II y ecuaciones diferenciales: Examen-calculo-II-mayo-2023.pdf

2 páginas

Apuntes cálculo vectorial(Tema 2)

21 páginas

examenes

-

Exámenes finales

He publicado nuevos examenes de 1º Cálculo II y ecuaciones diferenciales: Exámenes finales

Examen-final-junio-2012.pdf
Examen-final-junio-2016.pdf
Examen-final-junio-2012-sol.pdf
Examen-final-mayo-2016.pdf
Examen-final-junio-2015.pdf
Examen-final-junio-2013-sol.pdf

apuntes

-

EJERCICIOS DE EXAMEN RESUELTOS RESUMEN

He publicado nuevos apuntes de 1º Cálculo II y ecuaciones diferenciales: EJERCICIOS DE EXAMEN RESUELTOS RESUMEN

THFUBINI210712130930.pdf
ThGreencirculacion-campos-conservativo.pdf
Resumen-Parcial-2-calculo-ii220610233427.pdf
EDOEJEXAMEN220610233930.pdf

apuntes

-

APUNTES

He publicado nuevos apuntes de 1º Cálculo II y ecuaciones diferenciales: APUNTES

Apuntes-Tema-2-Calculo-II.pdf
Apuntes-Calculo-II.pdf
Apuntes-clase-Tema-1-e-2.pdf
Apuntes-TEMA-3.pdf
Apuntes-Tema-1.pdf

apuntes

-

Apuntes CÁLCULO II

He publicado nuevos apuntes de 1º Cálculo II y ecuaciones diferenciales: Apuntes CÁLCULO II

Apuntes-TEMA-3.pdf
Apuntes-TEMA-2.pdf
Apuntes-TEMA-1.pdf

He publicado nuevos ejercicios de 1º Cálculo II y ecuaciones diferenciales: Boletin-3-CALCULO-II.pdf

17 páginas

He publicado nuevos ejercicios de 1º Cálculo II y ecuaciones diferenciales: Boletin-1-Calculo-2.pdf

15 páginas

He publicado nuevos apuntes de 1º Cálculo II y ecuaciones diferenciales: CamScanner-04-25-2021-22.pdf

8 páginas

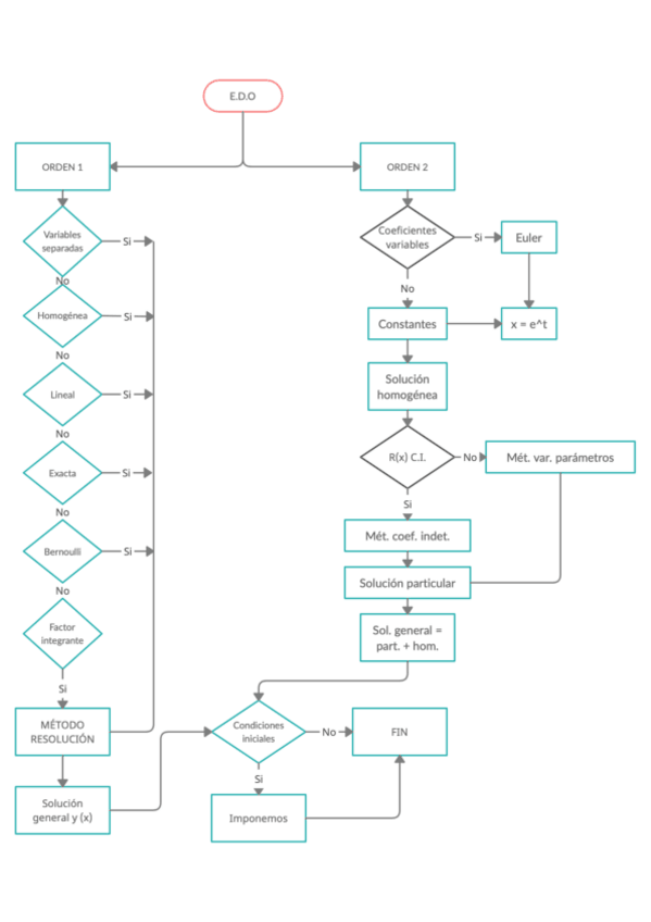
He publicado nuevos apuntes de 1º Cálculo II y ecuaciones diferenciales: Diagrama-de-flujo-calculo.pdf

1 página
Anónimo

@Anónimo

He publicado nuevos examenes de 1º Cálculo II y ecuaciones diferenciales: Examenes-calculo-2.pdf

30 páginas
¡Estás al día!

¡Estás al día!

Has visto todos los archivos