Captación y grabación de sonido

chevron_left
chevron_right
Todo
Apuntes
Ejercicios
Exámenes
Trabajos
chevron_left
chevron_right

apuntes

-

Captación y grabación

He publicado nuevos apuntes de Captación y grabación de sonido: Captación y grabación

T.1-Acustica-basica.pdf
T.2-Cadena-de-audio.pdf
T.3-Lenguaje-sonoro.pdf
T.4-Audio-digital.pdf
T.5-Equipos-de-sonido.pdf
T.6-Eleccion-y-colocacion-de-micros.pdf

He publicado nuevos trabajos de Captación y grabación de sonido: Conectores.pdf

2 páginas

He publicado nuevos apuntes de Captación y grabación de sonido: Apuntes-digitales-Control-y-Edicion-de-mezcla-de-sonido.pdf

18 páginas

He publicado nuevos apuntes de Captación y grabación de sonido: Microfonos.pdf

2 páginas

Esta es una actividad sobre el espectro audible, esta en forma de actividad, pero sirve para estudiar (Me sirvió para el examen)

5 páginas

Estos son mis apuntes de clase sobre el Tema 1, con lo que el profesor pone en la pizarra digital y lo que él va narrando.

8 páginas

Estos son mis apuntes y resumen personal para el primer examen de la asignatura Captación. Esto es todo lo que mi profesor dijo que entraba, esta basado en mis apuntes de clase y en las presentaciones de mi profesor.

3 páginas

He publicado nuevos apuntes de Captación y grabación de sonido: Resumen-pertiga.pdf

2 páginas

trabajos

-

Trabajos

He publicado nuevos trabajos de Captación y grabación de sonido: Trabajos

Spot-El-derby.mp4

He publicado nuevos apuntes de Captación y grabación de sonido: 1.-Microfonos-CGS.pdf

48 páginas

He publicado nuevos apuntes de Captación y grabación de sonido: 01-Microfonia-convencional.pdf

44 páginas

He publicado nuevos apuntes de Captación y grabación de sonido: m2-uf-4.pdf

5 páginas

He publicado nuevos apuntes de Captación y grabación de sonido: M2-UF2.pdf

6 páginas

He publicado nuevos apuntes de Captación y grabación de sonido: el-so.pdf

5 páginas

He publicado nuevos apuntes de Captación y grabación de sonido: uf2-m1.pdf

1 página

He publicado nuevos apuntes de Captación y grabación de sonido: preguntes-m2-uf4.pdf

1 página

Acústica de recintos.

9 páginas

Sistemas de microfonía inalámbrica.

4 páginas

He publicado nuevos apuntes de Captación y grabación de sonido: Cadena de audio y mesa de mezclas.pdf

5 páginas

He publicado nuevos apuntes de Captación y grabación de sonido: 1er-tema-acustica-KS616.pdf

6 páginas
Anónimo

@Anónimo

examenes

-

CORRECIÓN DE EXÁMEN

He publicado nuevos examenes de Captación y grabación de sonido: CORRECIÓN DE EXÁMEN

CORECION-DE-EXAMEN.pdf

He publicado nuevos apuntes de Captación y grabación de sonido: CGS-Microfonos-Tec.Video-Disc-Jockey-y-Sonido.pdf

6 páginas

He publicado nuevos apuntes de Captación y grabación de sonido: CGS-Técnicas de microfoneado- Tec.Video, Disc-Jockey y Sonido.pdf

7 páginas

He publicado nuevos apuntes de Captación y grabación de sonido: m2-uf1.pdf

11 páginas

He publicado nuevos apuntes de Captación y grabación de sonido: Examen-1er-trimestre-CGS.pdf

5 páginas

apuntes

-

classificacion micros

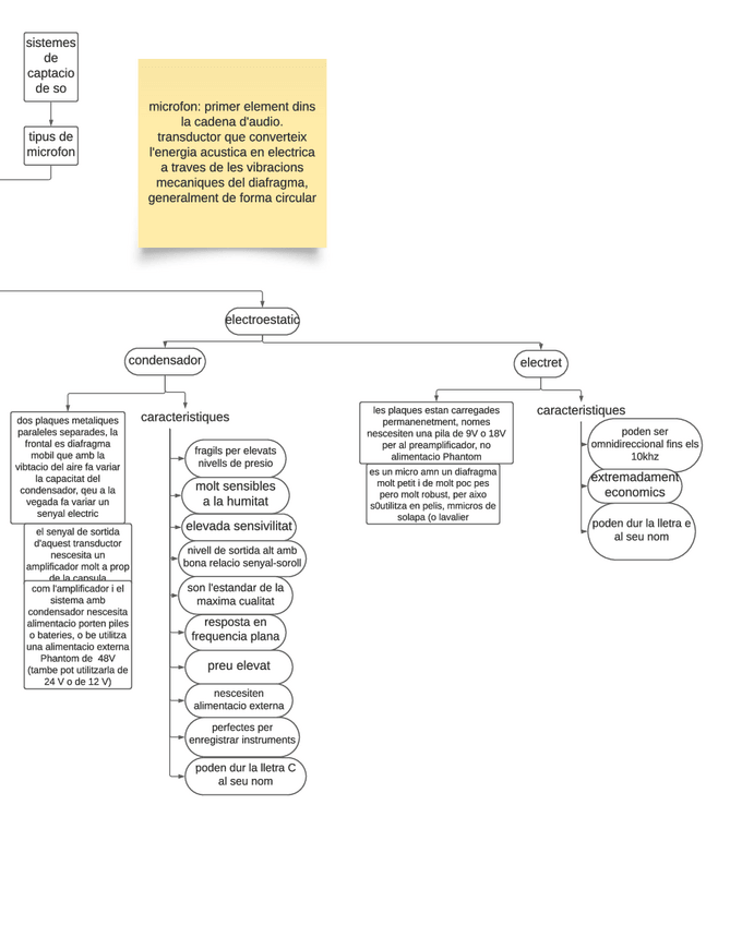
He publicado nuevos apuntes de Captación y grabación de sonido: classificacion micros

micros-classificacio-1.pdf

He publicado nuevos apuntes de Captación y grabación de sonido: Tema-2-La-naturaleza-del-sonido-II-dj-TEMA-ENTERO.pdf

27 páginas

He publicado nuevos apuntes de Captación y grabación de sonido: Tema-1.La-naturaleza-del-sonido-I.pdf

16 páginas

He publicado nuevos apuntes de Captación y grabación de sonido: 2-ev-CGS.pdf

12 páginas

He publicado nuevos apuntes de Captación y grabación de sonido: C.G.S.-resumenes.pdf

8 páginas
Anónimo

@Anónimo

apuntes

-

CGS Tema 1 y 2

He publicado nuevos apuntes de Captación y grabación de sonido: CGS Tema 1 y 2

CGSUD01el-senyal-audio.pdf
UD02Captacio-de-so.pdf

He publicado nuevos apuntes de Captación y grabación de sonido: Tema-2-Microfonos.pdf

2 páginas

He publicado nuevos apuntes de Captación y grabación de sonido: Tema-1-Que-es-el-Sonido.pdf

4 páginas

He publicado nuevos apuntes de Captación y grabación de sonido: CGS.docx

word

He publicado nuevos apuntes de Captación y grabación de sonido: Tema-1-.docx

word
¡Estás al día!

¡Estás al día!

Has visto todos los archivos