Todo
Apuntes
Ejercicios
Exámenes
Otros
Trabajos
chevron_left
chevron_right
Anónimo

@Anónimo

He publicado nuevos apuntes de 8º Ciencia de los Materiales: Tarea-2.pdf

3 páginas
Anónimo

@Anónimo

He publicado nuevos apuntes de 8º Ciencia de los Materiales: Tarea-1.pdf

3 páginas
Anónimo

@Anónimo

He publicado nuevos ejercicios de 8º Ciencia de los Materiales: Ejercicios-1.pdf

3 páginas
Anónimo

@Anónimo

He publicado nuevos examenes de 8º Ciencia de los Materiales: Examen-1.pdf

1 página
Anónimo

@Anónimo

He publicado nuevos apuntes de 8º Ciencia de los Materiales: Diapositivas-ciencias.pdf

11 páginas
Anónimo

@Anónimo

El conformado de plástico, también llamado estampado, es una técnica que crea las formas deseadas presionando el material en un molde o matriz.

1 página
Anónimo

@Anónimo

El reciclado de plástico es el proceso de recuperación de desechos de plásticos.

18 páginas
Anónimo

@Anónimo

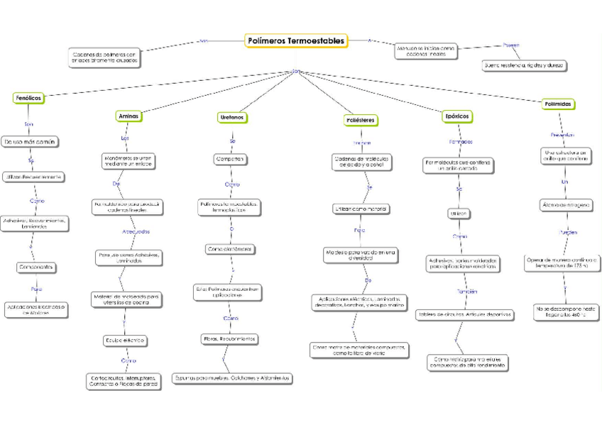
Los polímeros termoestables se obtienen en forma de dos resinas liquidas.

1 página
Anónimo

@Anónimo

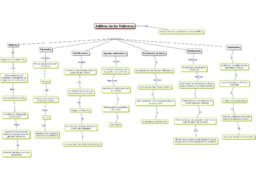
Los aditivos son sustancias que se mezclan con los polímeros para mejorar sus propiedades.

1 página
Anónimo

@Anónimo

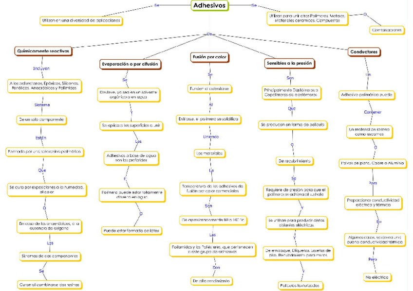
Un adhesivo es una sustancia que se utiliza para unir dos materiales.

1 página
¡Estás al día!

¡Estás al día!

Has visto todos los archivos