chevron_left
chevron_right
Todo
Apuntes
chevron_left
chevron_right

apuntes

-

Gastro Cut

Pide estos apuntes de cada video

H.-Pylori.pdf
ERGE.pdf
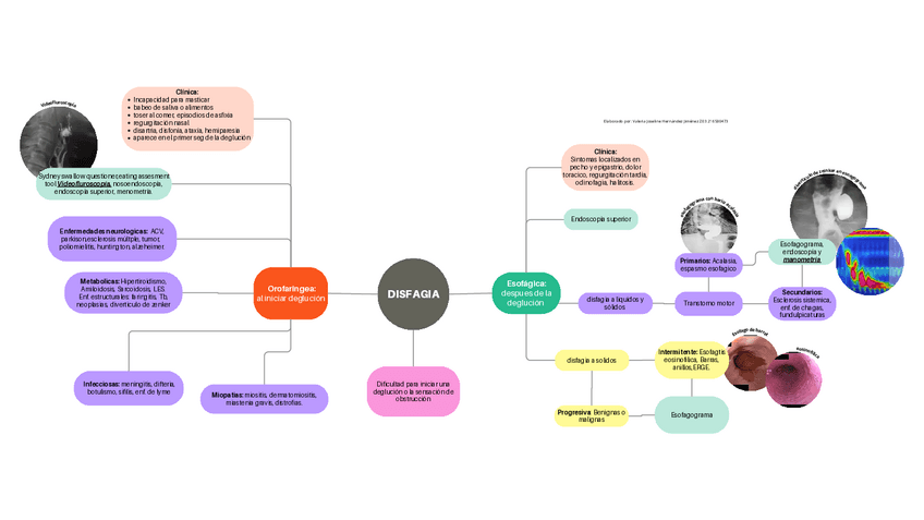
disfagia.pdf
Diferenciales-de-enfermedad-del-esofago-1.pdf
Perfil-Hepatico.pdf
Dispepsia.pdf

Puntos clave de las principales enfermedades gàstricas.

15 páginas

He publicado nuevos apuntes de 6º Clínica de Gastroenterología: ENFERMEDAD-CELIACA.pdf

1 página

He publicado nuevos apuntes de 6º Clínica de Gastroenterología: CIRROSIS-HEPATICA.pdf

49 páginas

He publicado nuevos apuntes de 6º Clínica de Gastroenterología: CIRROSIS-HEPATICA.pdf

pdf
¡Estás al día!

¡Estás al día!

Has visto todos los archivos