Cognición y Comunicación en Ingeniería del Software

chevron_left
chevron_right
Todo
Prácticas
chevron_left
chevron_right

practicas

-

Todo lo del curso

He publicado nuevos practicas de 4º Cognición y Comunicación en Ingeniería del Software: Todo lo del curso

informe.pdf
Informe-Final.pdf
MapaConceptualSobreMental.pdf
MPsobreConceptual.pdf
INTELIGENCIA-ARTIFICIAL.pdf
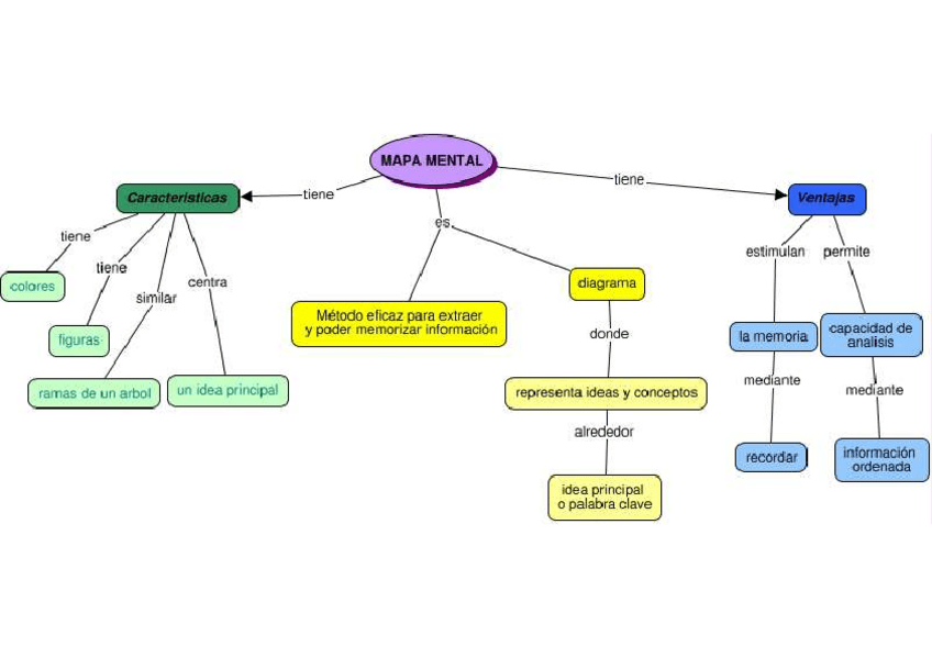
MapasMentales.pdf
¡Estás al día!

¡Estás al día!

Has visto todos los archivos