Comportamiento Ejecutivo
Todo
Apuntes
chevron_left
chevron_right
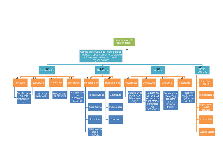
He publicado nuevos apuntes de 8º Comportamiento Ejecutivo: Mapa-conceptual.docx
¡Estás al día!
Has visto todos los archivos
He publicado nuevos apuntes de 8º Comportamiento Ejecutivo: Mapa-conceptual.docx
¡Estás al día!
Has visto todos los archivos