Comprensión de la Realidad Social

chevron_left
chevron_right
Todo
Apuntes
chevron_left
chevron_right

apuntes

-

Psicología de la percepción

He publicado nuevos apuntes de 4º Comprensión de la Realidad Social: Psicología de la percepción

Sentido-del-olfato-El-olfato.pdf
Neuronas-espejo.pdf
Percepcion-del-habla.pdf
Sentido-de-la-piel.pdf
Psicologia-del-color.pdf
Definiciones-generales-de-conceptos-basicos-de-la-psicologia-de-la-percepcion.pdf

He publicado nuevos apuntes de 4º Comprensión de la Realidad Social: Resumen-Perfil-profesional-del-psicologo-1.pdf

5 páginas
Anónimo

@Anónimo

He publicado nuevos apuntes de 4º Comprensión de la Realidad Social: La-matriz-de-desigualdad-social.docx

word

He publicado nuevos apuntes de 4º Comprensión de la Realidad Social: Psicologia-Social-en-Mexi.pdf

1 página

apuntes

-

Psicología de los grupos

He publicado nuevos apuntes de 4º Comprensión de la Realidad Social: Psicología de los grupos

El-concepto-de-grupo-y-su-tipologia-reporte.pdf
Psicologia-de-las-relaciones-interpersonales.pdf

apuntes

-

Socialización - Psicología

He publicado nuevos apuntes de 4º Comprensión de la Realidad Social: Socialización - Psicología

Socializacion-Psicologia.pdf
Del-amor-romantico-a-la-violencia-de-genero.pdf
La-definicion-de-amor-y-dependencia-emocional-en-adolescentes-de-Merida-Yucatan.pdf
Estilos-de-crianza-parental-Psicologia.pdf
Socializacion-y-concepto.pdf
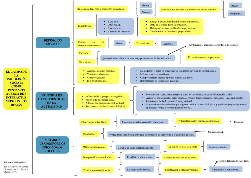
El-campo-de-la-Psicologia-Social.pdf
¡Estás al día!

¡Estás al día!

Has visto todos los archivos