Comunicación y Atención al Cliente

chevron_left
chevron_right
Todo
Apuntes
Ejercicios
Exámenes
Otros
Prácticas
publication
Test
Trabajos
chevron_left
chevron_right

POWERPOINT

23 páginas

Tema - Clasificación y archivo de la información Tema - La comunicación digital

6 páginas

He publicado nuevos apuntes de Comunicación y Atención al Cliente: CAC-t4-5-6.pdf

5 páginas

apuntes

-

RA4.- Registre i arxiu

He publicado nuevos apuntes de Comunicación y Atención al Cliente: RA4.- Registre i arxiu

DossierRA4Comunicacio.docx-2.pdf
GilRosoKatherineDossierRA4Comunicacio.pdf
Repte-Arxiu-Salvem-la-documentacio.pdf
Anónimo

@Anónimo

apuntes

-

RA3. - Comunicació escrita

He publicado nuevos apuntes de Comunicación y Atención al Cliente: RA3. - Comunicació escrita

A1.-Carta-comercial-Kat.docx.pdf
A2.-Convocatoria-de-reunion-1.pdf
A2.-Convocatoria-de-reunion.pdf
A3.-Acta-de-reunion.pdf
Activitat-certificats.pdf
Apuntes-catalan.pdf
Anónimo

@Anónimo

apuntes

-

RA2.- Comunicació oral

He publicado nuevos apuntes de Comunicación y Atención al Cliente: RA2.- Comunicació oral

RA2.-COMUNICACIO-ORAL.-EL-DEBAT.pdf
RA2.-A1..pdf
Apunts.pdf
Activitat-de-repas-RA2.docx.pdf
Anónimo

@Anónimo

apuntes

-

RA1.- Tècniques de comunicació

He publicado nuevos apuntes de Comunicación y Atención al Cliente: RA1.- Tècniques de comunicació

1.-Tecniques-de-comunicacio-basica-1.pdf
2.-Tecniques-de-comunicacio-relacionades-amb-tipus-de-clients-2.pdf
3.-La-identitat-corporativa.pdf
RA1.-Apunts.pdf
A1.-La-comunicacio-interdepartamental.pdf
A2Tiposdeclientes.pdf
Anónimo

@Anónimo

He publicado nuevos apuntes de Comunicación y Atención al Cliente: RA4-Determina-els-processos-de-recepcio-registre-distribucio-i-recuperacio-de-comunicacions-escrites.pdf

35 páginas

Libro Comunicación y Atención al Cliente 1er año Editorial McGraw Hill

242 páginas

RESUMEN TEMA 5_DETECCION NECESIDADES CLIENTE Y SATISFACCIÓN

20 páginas

Resumen TEMA 4- 2 PARTE.GESTIÓN DE LA CORRESPONDECIA Y LA INFORMACIÓN

23 páginas

Resumen tema 4 calificaciones y archivos de la inf

37 páginas

Resumen tema 4 Comunicaciones externas

24 páginas

Resumen tema 3 COMUNICACIONES INTERNAS

16 páginas

Me gustaría que alguien me dé apuntes de no minas con bajas de trabajo y de enfermedad

Nominas

He publicado nuevos apuntes de Comunicación y Atención al Cliente: UT-7-GESTION-CORRESPONDENCIA-Y-ARCHIVO-DE-LA-INFORMACION.pdf

20 páginas

He publicado nuevos apuntes de Comunicación y Atención al Cliente: UT-6.-LA-COMUNICACION-ESCRITA-EN-LA-EMPRESA.pdf

16 páginas

Declaración de la renta

En la declaración de la renta cual es minimi personal

He publicado nuevos apuntes de Comunicación y Atención al Cliente: Mapa-Clasificacion-Alfabetica-CYAC.pdf

1 página

He publicado nuevos apuntes de Comunicación y Atención al Cliente: COMUNICACION-ASERTIVA-TECNICAS.pdf

1 página

He publicado nuevos apuntes de Comunicación y Atención al Cliente: UNIDAD-6COMUNICACION-Y-ATENCION-COMERCIAL.pdf

9 páginas

He publicado nuevos apuntes de Comunicación y Atención al Cliente: UNIDAD-5-TRATAMIENTO-CLASIFICACION-Y-ARCHIVO-DE-LA-DOCUMENTACION-EMPRESARIAL.pdf

15 páginas

Apuntes de resumen del Tema 7: Clasificación y archivo de la información

7 páginas

He publicado nuevos apuntes de Comunicación y Atención al Cliente: COMUNICACION-APUNTES-TEMA-20.docx

word

He publicado nuevos apuntes de Comunicación y Atención al Cliente: COMUNICACION-APUNTES-TEMA-19.docx

word

He publicado nuevos apuntes de Comunicación y Atención al Cliente: COMUNICACION-APUNTES-TEMA-18.docx

word

He publicado nuevos apuntes de Comunicación y Atención al Cliente: COMUNICACION-APUNTES-TEMA-17.docx

word

He publicado nuevos apuntes de Comunicación y Atención al Cliente: COMUNICACION-APUNTES-TEMA-16.docx

word

He publicado nuevos apuntes de Comunicación y Atención al Cliente: COMUNICACION-APUNTES-TEMA-15.docx

word

He publicado nuevos apuntes de Comunicación y Atención al Cliente: COMUNICACION-APUNTES-TEMA-14.docx

word

He publicado nuevos apuntes de Comunicación y Atención al Cliente: COMUNICACION-APUNTES-TEMA-12.docx

word

He publicado nuevos apuntes de Comunicación y Atención al Cliente: COMUNICACION-APUNTES-TEMA-11.docx

word

He publicado nuevos apuntes de Comunicación y Atención al Cliente: COMUNICACION-APUNTES-TEMA-10.docx

word

He publicado nuevos apuntes de Comunicación y Atención al Cliente: COMUNICACION-APUNTES-TEMA-9.docx

word

He publicado nuevos apuntes de Comunicación y Atención al Cliente: COMUNICACION-APUNTES-TEMA-8.docx

word

He publicado nuevos apuntes de Comunicación y Atención al Cliente: Unidad-5-comunicacion-y-atencion-cliente.pdf

11 páginas

Documento con preguntas de examen de Comunicación y Atención al Cliente, orientadas a repasar y evaluar conocimientos clave de la materia. Útil para estudiantes como material de estudio y preparación de exámenes.

word

Pack completo de modelos de documentos formales y administrativos, diseñados para ahorrar tiempo y facilitar la redacción correcta. Contiene actas, convocatorias, avisos, cartas, certificados, documentos de inauguración y más, todos editables en Word. Úti

word

He publicado nuevos apuntes de Comunicación y Atención al Cliente: Tema-3-Comunicacion-y-atencion.pdf

8 páginas

He publicado nuevos apuntes de Comunicación y Atención al Cliente: Tema-2-Comunicacion-y-Atenc..pdf

10 páginas

He publicado nuevos apuntes de Comunicación y Atención al Cliente: Tema-1-Comunicacion-y-Atencion-al-Cliente.pdf

11 páginas

Unidad 2 de la asignatura de Comunicación y Atención al Cliente de forma resumida.

7 páginas

Unidad 1 de la asignatura de Comunicación y Atención al Cliente de forma resumida.

10 páginas

Unidad 6 de la asignatura de Comunicación y Atención al Cliente de forma resumida.

1 página

Unidad 5 de la asignatura de Comunicación y Atención al Cliente de forma resumida.

3 páginas

Unidad 4 de la asignatura de Comunicación y Atención al Cliente de forma resumida.

3 páginas

He publicado nuevos apuntes de Comunicación y Atención al Cliente: SERVICIO-POSVENTA.pdf

3 páginas

LA COMUNICACIÓN ORAL

4 páginas

UNIDAD 2. LA COMUNICACIÓN EN LA EMPRESA

6 páginas

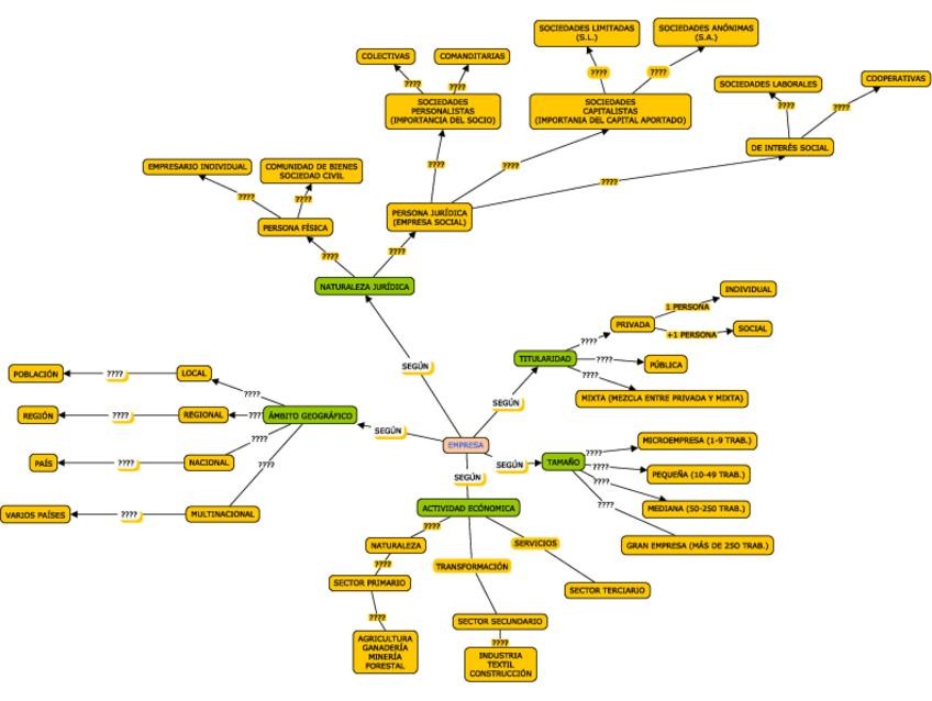
UNIDAD 1. LA EMPRESA, UN MUNDO POR CONOCER

5 páginas

Aquí os dejo la segunda parte de los apuntes del teórico de coche.

12 páginas

Aquí os dejo la primera parte de los apuntes del Coche (B).

9 páginas

He publicado nuevos examenes de Comunicación y Atención al Cliente: Preguntas-tipo-test.pdf

9 páginas

Aquí os dejo mis apuntes del coche para todas esas que se vayan a sacar el carnet tipo B.

22 páginas

He publicado nuevos apuntes de Comunicación y Atención al Cliente: T-2-COMUNICACION.pdf

4 páginas
Anónimo

@Anónimo

He publicado nuevos apuntes de Comunicación y Atención al Cliente: COMUNICACION-T3-1.pdf

4 páginas
Anónimo

@Anónimo

He publicado nuevos apuntes de Comunicación y Atención al Cliente: comunic-TEMA-2-1.pdf

3 páginas
Anónimo

@Anónimo

He publicado nuevos apuntes de Comunicación y Atención al Cliente: Unidad-1-comunicacion.pdf

2 páginas

He publicado nuevos apuntes de Comunicación y Atención al Cliente: La-empresa-y-la-comunicacion.pdf

6 páginas

He publicado nuevos apuntes de Comunicación y Atención al Cliente: Enunciado-organigrama.pdf

1 página