Conocimiento de la Educación Física y el Deporte en Educación Primaria

chevron_left
chevron_right
Todo
Apuntes
Ejercicios
Exámenes
Otros
Trabajos
chevron_left
chevron_right

He publicado nuevos apuntes de 2º Conocimiento de la Educación Física y el Deporte en Educación Primaria: Actividades-completas-Educacion-Fisica.pdf

5 páginas

He publicado nuevos apuntes de 2º Conocimiento de la Educación Física y el Deporte en Educación Primaria: SESIONES-COMPLETAS-EF.pdf

7 páginas

Intervenciones del foro

word

Actividad resuelta

2 páginas

Actividad ef

2 páginas

Temas

44 páginas

He publicado nuevos apuntes de 2º Conocimiento de la Educación Física y el Deporte en Educación Primaria: tema-9-ef.pdf

9 páginas

Resumen desde el tema 1 al 8

27 páginas

Modelo de examen resuelto

5 páginas

NOTA: Sobresaliente 10. ¡¡CUIDADO CON EL PLAGIO!!

9 páginas
Anónimo

@Anónimo

NOTA: Sobresaliente 9.

6 páginas

He publicado nuevos apuntes de 2º Conocimiento de la Educación Física y el Deporte en Educación Primaria: prim18act2.-Amaia-Soler.docx.pdf

3 páginas

He publicado nuevos ejercicios de 2º Conocimiento de la Educación Física y el Deporte en Educación Primaria: Diseño de una actividad para el desarrollo de un valor o life skills (habilidad para la vida) en Educación Física.pdf

6 páginas

Aquí subo un esquema general y resumen del tema 2 de la asignatura. Espero que sea de ayuda :)

4 páginas

He publicado nuevos examenes de 2º Conocimiento de la Educación Física y el Deporte en Educación Primaria: ExamenEd.Fisica-Marzo-2024.pdf

6 páginas

He publicado nuevos examenes de 2º Conocimiento de la Educación Física y el Deporte en Educación Primaria: Recopilatorio-Test-Examenes.pdf

15 páginas

He publicado nuevos examenes de 2º Conocimiento de la Educación Física y el Deporte en Educación Primaria: Ejercicios-modelos-de-examen-desarrollo.pdf

8 páginas

He publicado nuevos trabajos de 2º Conocimiento de la Educación Física y el Deporte en Educación Primaria: Act.Diseno-de-actividades-sobre-las-corrientes-actualesIrene-Garcia-Moreno.pdf

8 páginas

He publicado nuevos trabajos de 2º Conocimiento de la Educación Física y el Deporte en Educación Primaria: Act.-Que-valores-y-contenidos-te-gustaria-transmitirIrene-Garcia-Moreno.pdf

7 páginas

He publicado nuevos examenes de 2º Conocimiento de la Educación Física y el Deporte en Educación Primaria: EF-examen-.docx-2.pdf

8 páginas

He publicado nuevos apuntes de 2º Conocimiento de la Educación Física y el Deporte en Educación Primaria: Tema-5.pdf

7 páginas

He publicado nuevos trabajos de 2º Conocimiento de la Educación Física y el Deporte en Educación Primaria: Trabajo-Practica-de-educacion-fisica-y-saludIrene-Garcia-Moreno.pdf

8 páginas

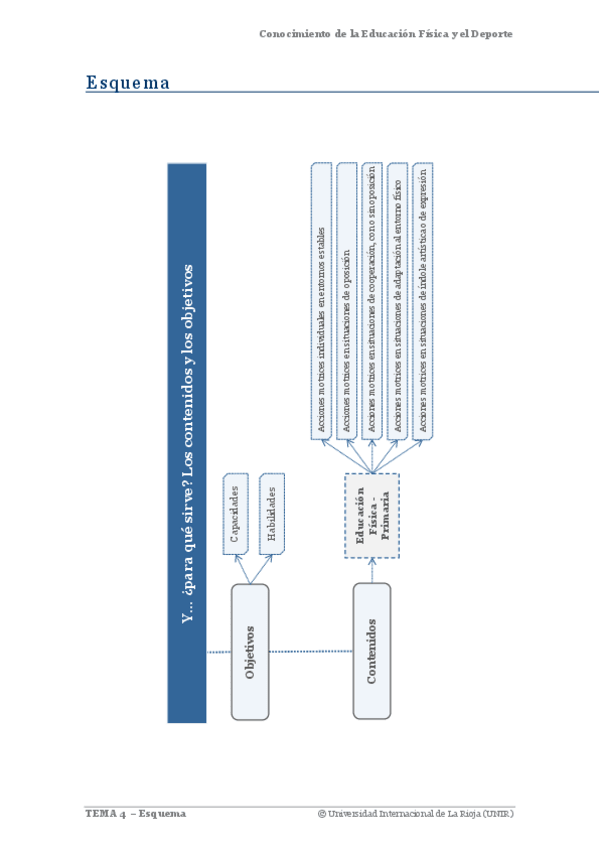
He publicado nuevos apuntes de 2º Conocimiento de la Educación Física y el Deporte en Educación Primaria: Tema-4.pdf

10 páginas

He publicado nuevos apuntes de 2º Conocimiento de la Educación Física y el Deporte en Educación Primaria: Tema-6.pdf

7 páginas

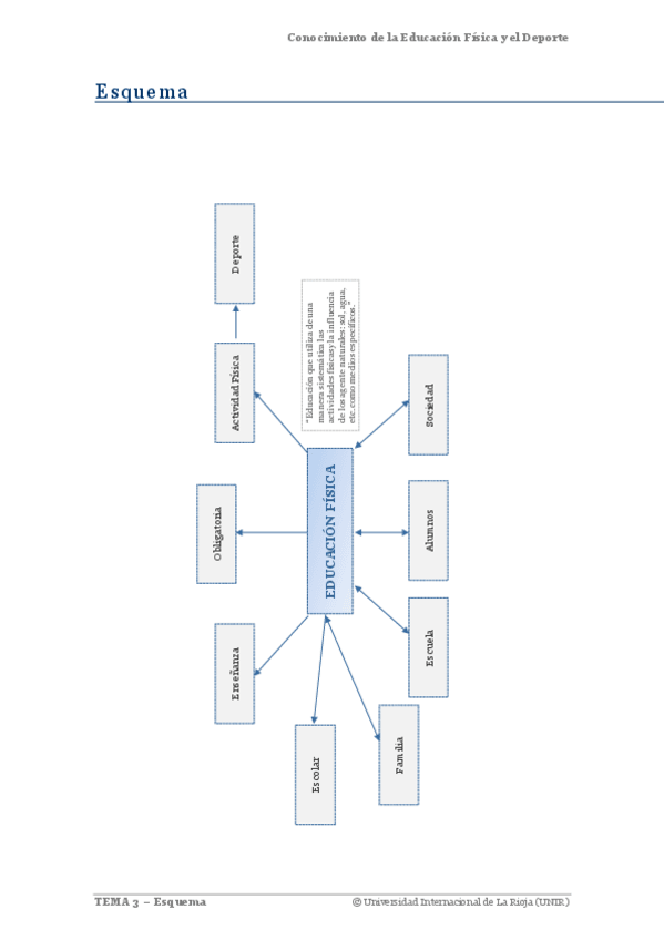
He publicado nuevos apuntes de 2º Conocimiento de la Educación Física y el Deporte en Educación Primaria: Tema-3.pdf

5 páginas

He publicado nuevos apuntes de 2º Conocimiento de la Educación Física y el Deporte en Educación Primaria: Tema-1.pdf

7 páginas

He publicado nuevos apuntes de 2º Conocimiento de la Educación Física y el Deporte en Educación Primaria: Tema-2.pdf

9 páginas

He publicado nuevos apuntes de 2º Conocimiento de la Educación Física y el Deporte en Educación Primaria: Tema-9.pdf

7 páginas

He publicado nuevos apuntes de 2º Conocimiento de la Educación Física y el Deporte en Educación Primaria: Tema-8.pdf

32 páginas

He publicado nuevos apuntes de 2º Conocimiento de la Educación Física y el Deporte en Educación Primaria: Tema-7.pdf

7 páginas

He publicado nuevos apuntes de 2º Conocimiento de la Educación Física y el Deporte en Educación Primaria: Diseno-de-actividades-sobre-las-corrientes-actuales.pdf

6 páginas

He publicado nuevos apuntes de 2º Conocimiento de la Educación Física y el Deporte en Educación Primaria: Tema3Peroquentendemoshoyporeducacinfsica.pdf

2 páginas

He publicado nuevos apuntes de 2º Conocimiento de la Educación Física y el Deporte en Educación Primaria: Tema-2-Las-corrientes-actuales-d4368d4d029e4159a807d835c330a5a7.pdf

3 páginas

He publicado nuevos apuntes de 2º Conocimiento de la Educación Física y el Deporte en Educación Primaria: Tema5Cmoenseardeformaeficaz.eltratamientodidctico.pdf

2 páginas

He publicado nuevos apuntes de 2º Conocimiento de la Educación Física y el Deporte en Educación Primaria: Tema-1-Un-poco-de-historia-90070a5d8d764ed8a99793ecc21cc3f2.pdf

4 páginas

He publicado nuevos apuntes de 2º Conocimiento de la Educación Física y el Deporte en Educación Primaria: Tema6Aspectospedaggicosquedebentenerseencuenta.pdf

3 páginas

He publicado nuevos apuntes de 2º Conocimiento de la Educación Física y el Deporte en Educación Primaria: Tema-4-Los-objetivos-y-contenidos-eb73876d70994bdd9d23fcad919df6b8.pdf

3 páginas

He publicado nuevos apuntes de 2º Conocimiento de la Educación Física y el Deporte en Educación Primaria: Tema7Lasrelacionesdelaeducacinfsicaconeldeportelasaludyeltiempolibre.pdf

2 páginas

He publicado nuevos apuntes de 2º Conocimiento de la Educación Física y el Deporte en Educación Primaria: Tema-9.pdf

1 página

He publicado nuevos apuntes de 2º Conocimiento de la Educación Física y el Deporte en Educación Primaria: Tema-8-Educacion-fisica-cuerpo-y-mente-70b8fcf1f9ca47b6afb0487095e71e64.pdf

9 páginas

He publicado nuevos apuntes de 2º Conocimiento de la Educación Física y el Deporte en Educación Primaria: TEMA-2-Las-Corrientes-Actuales.pdf

6 páginas

He publicado nuevos apuntes de 2º Conocimiento de la Educación Física y el Deporte en Educación Primaria: TEMA-3.pdf

3 páginas

He publicado nuevos apuntes de 2º Conocimiento de la Educación Física y el Deporte en Educación Primaria: TEMA-5.pdf

5 páginas

He publicado nuevos apuntes de 2º Conocimiento de la Educación Física y el Deporte en Educación Primaria: TEMA-6.pdf

5 páginas

He publicado nuevos apuntes de 2º Conocimiento de la Educación Física y el Deporte en Educación Primaria: TEMA-4.pdf

8 páginas

He publicado nuevos apuntes de 2º Conocimiento de la Educación Física y el Deporte en Educación Primaria: Tema-1.pdf

18 páginas

He publicado nuevos examenes de 2º Conocimiento de la Educación Física y el Deporte en Educación Primaria: MOD-A-05.03.21.pdf

14 páginas

He publicado nuevos examenes de 2º Conocimiento de la Educación Física y el Deporte en Educación Primaria: MOD-A-20.01.23.pdf

6 páginas

He publicado nuevos examenes de 2º Conocimiento de la Educación Física y el Deporte en Educación Primaria: MOD-A-Sin-fecha.pdf

13 páginas

He publicado nuevos examenes de 2º Conocimiento de la Educación Física y el Deporte en Educación Primaria: MOD-A-15.07.22.pdf

6 páginas

He publicado nuevos trabajos de 2º Conocimiento de la Educación Física y el Deporte en Educación Primaria: Actividad: Diseño de actividades sobre las corrientes actuales.pdf

4 páginas

He publicado nuevos trabajos de 2º Conocimiento de la Educación Física y el Deporte en Educación Primaria: Actividad-Practica-de-educacion-fisica-y-salud.pdf

8 páginas

He publicado nuevos trabajos de 2º Conocimiento de la Educación Física y el Deporte en Educación Primaria: Actividad-2-Que-valores-y-contenidos-te-gustaria-transmitir-en-tu-clase-de-Educacion-Fisica.pdf

8 páginas

He publicado nuevos trabajos de 2º Conocimiento de la Educación Física y el Deporte en Educación Primaria: Actividad-1-Corrientes-actuales.pdf

5 páginas

He publicado nuevos apuntes de 2º Conocimiento de la Educación Física y el Deporte en Educación Primaria: Ejemplos-de-sesiones-desarrolladas.pdf

22 páginas

He publicado nuevos apuntes de 2º Conocimiento de la Educación Física y el Deporte en Educación Primaria: Tablas-musculos-completas-TEMA-8.pdf

21 páginas

Actividad 1. Diseño de actividades sobre las corrientes actuales

5 páginas

He publicado nuevos apuntes de 2º Conocimiento de la Educación Física y el Deporte en Educación Primaria: APUNTES-EXAMEN.docx

word

He publicado nuevos apuntes de 2º Conocimiento de la Educación Física y el Deporte en Educación Primaria: Examen-febrero-2021-Conocimiento-EF.pdf

18 páginas
¡Estás al día!

¡Estás al día!

Has visto todos los archivos