chevron_left
chevron_right
Todo
Apuntes
Ejercicios
Exámenes
Prácticas
publication
Test
Trabajos
chevron_left
chevron_right

Alguien sabe si el examen de Fco Salazar es muy difícil o se puede sacar fácil

Es fácil copiarse con la profesora Lidia López?

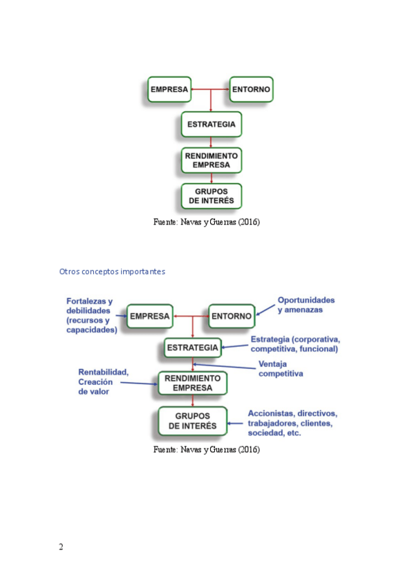
He publicado nuevos apuntes de 3º Control Estratégico y de Gestión: ESQUEMAS-T1-5-Control-Estrategico-y-de-Gestion.pdf

2 páginas

Test T1-5 justificados y correctos

11 páginas

He publicado nuevos test de 3º Control Estratégico y de Gestión: Tipo-test-de-50-preguntas-IA-4-opciones-de-Wuolah.pdf

11 páginas

He publicado nuevos examenes de 3º Control Estratégico y de Gestión: Tipo-test-50-preguntas-IA-3-opciones.pdf

6 páginas

He publicado nuevos examenes de 3º Control Estratégico y de Gestión: Tipo-test-de-50-preguntas-IA-4-opciones.pdf

7 páginas

Han cambiado el temario en los ultimos años? es que veo que los test antiguos no se relacionan muy bien con los contenidos de cada tema

TEST COMPLETOS Y CORREGIDOS TEMAS 1 A 5

10 páginas

He publicado nuevos apuntes de 3º Control Estratégico y de Gestión: Tema-5-Control-Estrategico.pdf

4 páginas

He publicado nuevos apuntes de 3º Control Estratégico y de Gestión: Tema-4-Control-Estrategico.pdf

1 página

He publicado nuevos apuntes de 3º Control Estratégico y de Gestión: Tema-3-Control-Estrategico.pdf

8 páginas

He publicado nuevos apuntes de 3º Control Estratégico y de Gestión: tema-4-limpio.pdf

3 páginas

Son posibles preguntas de cara al parcial del tema 1 - tema 5. Hay preguntas reales, encontradas en wuohla de exámenes anteriores y generadas con IA. Mucha suerte a todos.

27 páginas

Temas 1-5

29 páginas

eyy ya están todos los temas subidos que entran en el parcial!!!

Hay un anexo extra

12 páginas

He publicado nuevos apuntes de 3º Control Estratégico y de Gestión: TEMA-5-EL-CUADRO-DE-MANDO-INTEGRAL.pdf

4 páginas

He publicado nuevos apuntes de 3º Control Estratégico y de Gestión: apuntes-tema-3-CONTROL-EYG.PDF

8 páginas

He publicado nuevos apuntes de 3º Control Estratégico y de Gestión: apuntes-tema-4-CONTROL-EYG.PDF

2 páginas

He publicado nuevos apuntes de 3º Control Estratégico y de Gestión: apuntes-tema-2-CONTROL-EYG.PDF

9 páginas

He publicado nuevos apuntes de 3º Control Estratégico y de Gestión: TEMA-4-EL-CONTROLLER.pdf

2 páginas

He publicado nuevos apuntes de 3º Control Estratégico y de Gestión: TEMA-1-LA-DIRECCION-ESTRATEGICA-Y-EL-CONTROL.pdf

2 páginas

He publicado nuevos apuntes de 3º Control Estratégico y de Gestión: apuntes-U1-CONTROL-EYG.pdf

2 páginas

He publicado nuevos apuntes de 3º Control Estratégico y de Gestión: t5-control-estrat.pdf

4 páginas

He publicado nuevos apuntes de 3º Control Estratégico y de Gestión: TEMA-3-SISTEMAS-DE-INFORMACION.pdf

5 páginas

apuntes

-

apuntes test y exposición final

He publicado nuevos apuntes de 3º Control Estratégico y de Gestión: apuntes test y exposición final

1.-.jpg
2.-.jpg
3.-.jpg
4.-.jpg

apuntes

-

PROYECTO ENTERO

Coge ideas y cópialas en tu empresa.

memoria-lavanderia.pdf
exposicion-lavanderia-un-poco-mierda.pptx
excel-completo-lavanderia.xlsx
mapa-estrategico.pdf
memoria-empresa-salud.docx
excel-completo-ejemplo-empresa.xlsx

Resumen del t4

1 página

He publicado nuevos apuntes de 3º Control Estratégico y de Gestión: Tema-3-control-estrategica-y-gestion.pdf

5 páginas

He publicado nuevos apuntes de 3º Control Estratégico y de Gestión: Tema-2-Control-Estrategico-y-de-Gestion.pdf

6 páginas

He publicado nuevos apuntes de 3º Control Estratégico y de Gestión: Tema-1-Control-Estrategico-y-de-Gestion.pdf

3 páginas

He publicado nuevos apuntes de 3º Control Estratégico y de Gestión: TEMA-2-EL-CONTROL-ESTRATEGICO-Y-DE-GESTION.pdf

4 páginas

He publicado nuevos apuntes de 3º Control Estratégico y de Gestión: TEMA-1-DIRECCION-ESTRATEGICA-Y-EL-CONTROL.pdf

1 página

apuntes

-

Apuntes resumidos

He publicado nuevos apuntes de 3º Control Estratégico y de Gestión: Apuntes resumidos

Apuntes-Tema-5.pdf
Apuntes-Tema-4.pdf
Apuntes-Tema-9.pdf
Apuntes-Tema-3.pdf
Apuntes-Tema-1.pdf
Apuntes-Tema-2.pdf

He publicado nuevos apuntes de 3º Control Estratégico y de Gestión: T8.pdf

47 páginas

He publicado nuevos apuntes de 3º Control Estratégico y de Gestión: TEMA-9.-EL-PRESUPUESTO-Y-EL-CONTROL-PRESUPUESTARIO.pdf

18 páginas

He publicado nuevos apuntes de 3º Control Estratégico y de Gestión: TEMA-8-El-control-del-subsistema-financiero.pdf

15 páginas

He publicado nuevos apuntes de 3º Control Estratégico y de Gestión: TEMA-7-CONTROL-DE-GESTION-DEL-MARKETING.pdf

12 páginas

He publicado nuevos apuntes de 3º Control Estratégico y de Gestión: TEMA-6.-EL-CONTROL-DE-GESTION-DE-OPERACIONES.pdf

26 páginas

He publicado nuevos apuntes de 3º Control Estratégico y de Gestión: TEMA-5.-EL-CUADRO-DE-MANDO-INTEGRAL.pdf

25 páginas

He publicado nuevos apuntes de 3º Control Estratégico y de Gestión: Tema-5-Mapas-estrategicos.pdf

12 páginas

He publicado nuevos apuntes de 3º Control Estratégico y de Gestión: TEMA-4.-EL-CONTROLLER.pdf

7 páginas

He publicado nuevos apuntes de 3º Control Estratégico y de Gestión: TEMA-3.-SISTEMAS-DE-INFORMACION.pdf

16 páginas

He publicado nuevos apuntes de 3º Control Estratégico y de Gestión: TEMA-2.-EL-CONTROL-ESTRATEGICO-Y-DE-GESTION.pdf

19 páginas

He publicado nuevos apuntes de 3º Control Estratégico y de Gestión: TEMA-1.-LA-DIRECCION-ESTRATEGICA-Y-EL-CONTROL.pdf

3 páginas

He publicado nuevos apuntes de 3º Control Estratégico y de Gestión: FORMULAS-PRACTICA-CONTROL.pdf

3 páginas

He publicado nuevos examenes de 3º Control Estratégico y de Gestión: Examen-parcial-con-respuestas-correctas.pdf

18 páginas

He publicado nuevos apuntes de 3º Control Estratégico y de Gestión: TAMA-10-RAUL-GARCIA.pdf

3 páginas

He publicado nuevos apuntes de 3º Control Estratégico y de Gestión: TEMA-9-RAUL-GARCIA.pdf

5 páginas

He publicado nuevos apuntes de 3º Control Estratégico y de Gestión: PRACTICA-CONTROL-RAUL-GARCIA.pdf

9 páginas

He publicado nuevos apuntes de 3º Control Estratégico y de Gestión: TEMA-8-RAUL-GARCIA.pdf

6 páginas

He publicado nuevos apuntes de 3º Control Estratégico y de Gestión: TEMA-7-CONTROL-RAUL-GARCIA.pdf

3 páginas

He publicado nuevos apuntes de 3º Control Estratégico y de Gestión: TEMA-6-CONTROL-RAUL-GARCIA.pdf

3 páginas

He publicado nuevos apuntes de 3º Control Estratégico y de Gestión: tema-8apuntes-para-estudiar-control-estrategico.pdf

12 páginas

He publicado nuevos apuntes de 3º Control Estratégico y de Gestión: tema7apuntes-para-estudiar-control-estrategico.pdf

5 páginas

He publicado nuevos apuntes de 3º Control Estratégico y de Gestión: Tema-5-apuntes-para-estudiar-control-estrategico.pdf

19 páginas

He publicado nuevos apuntes de 3º Control Estratégico y de Gestión: TEMA-9-apuntes-para-estudiar-control.pdf

22 páginas

He publicado nuevos apuntes de 3º Control Estratégico y de Gestión: Tema-6-apuntes-para-estudiar.control.pdf

12 páginas

apuntes

-

Apuntes control estratégico y de gestión todos los temas

He publicado nuevos apuntes de 3º Control Estratégico y de Gestión: Apuntes control estratégico y de gestión todos los temas

Tema-3-sistemas-de-informacion.pdf
Tema-2-el-control-estrategico-y-de-gestion.pdf
Tema-1-la-direccion-estrategica-y-el-control.pdf
Tema-5-el-cuadro-de-mando-integral-balanced-scorecard.pdf
Tema-4-el-controller.pdf
Tema-9-el-presupuesto-y-el-control-presupuestario.pdf