Corrents Teòrics i Metodològic en Educació

chevron_left
chevron_right
Todo
Apuntes
Exámenes
Trabajos
chevron_left
chevron_right
Anónimo

@Anónimo

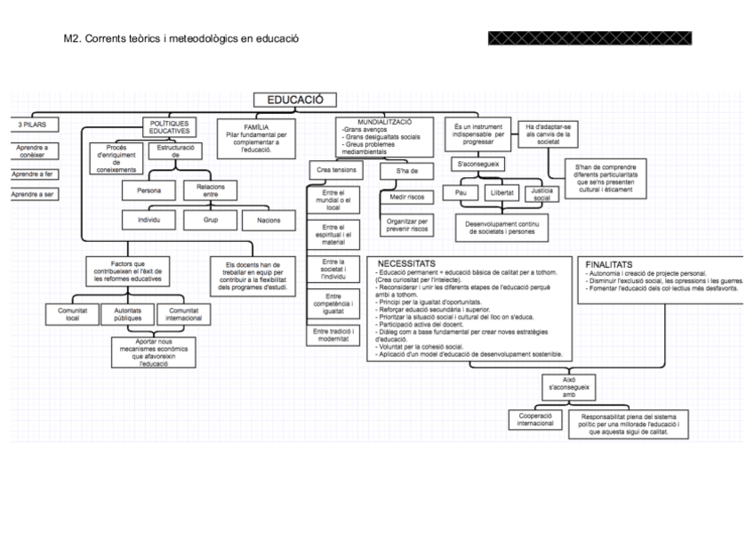
Treball del primer semestre de l'assignatura. Pedagog mapa conceptual.

4 páginas
Anónimo

@Anónimo

Bàsicament l'examen et demana pel que fa a la seva part que creïs la teva pròpia pedagogia. Us deixo el meu exemple. La part d'en Narcís són dues preguntes bastant relacionades amb el teu model pedagògic.

6 páginas

He publicado nuevos apuntes de 1º Corrents Teòrics i Metodològic en Educació: Activitat-3.pdf

7 páginas

He publicado nuevos apuntes de 1º Corrents Teòrics i Metodològic en Educació: Mapa-Conceptual-Informe-Delors.pdf

1 página
¡Estás al día!

¡Estás al día!

Has visto todos los archivos