Todo
Apuntes
Ejercicios
Exámenes
Otros
Prácticas
publication
Test
Trabajos
chevron_left
chevron_right

He publicado nuevos test de 4º Creación de Empresas: TIPO-TEST-DE-EXAMENES.pdf

11 páginas

He publicado nuevos apuntes de 4º Creación de Empresas: Plantilla-explicada-Lean-Canvas.pdf

1 página

He publicado nuevos apuntes de 4º Creación de Empresas: Plantilla-explicada-lienzo-Business-Model-Canvas.pdf

1 página

He publicado nuevos trabajos de 4º Creación de Empresas: LEAN-CANVAS.png

Imagen

He publicado nuevos trabajos de 4º Creación de Empresas: MBC.png

Imagen

Preguntas de años anteriores y de clase

16 páginas

apuntes

-

Temario Completo (Libro + Diapositivas+ Anotaciones de clase)

Resumen de Creación de Empresas elaborado a partir de las diapositivas, el libro y anotaciones de clase. Todo el temario unificado y listo para estudiar.

TEMA-4-creacion.pdf
TEMA-1-CE.pdf
TEMA-2-CE.pdf
TEMA-3-CE.pdf
TEMA-5-CE.pdf
TEMA-6-CE.pdf

apuntes

-

TODO CREACIÓN DE EMPRESAS

Solo lo más importante, para tipo test y saber de qué va la asignatura.

TEMA-1-MUY-RESUMIDO.pdf
TEMA-2-CE-MUY-RESUMIDO.pdf
TEMA-3-CE-MUY-RESUMIDO.pdf
TEMA-4-CE-MUY-RESUMIDO.pdf
TEMA-5-CE-MUY-RESUMIDO.pdf
TEMA-7-CE-MUY-RESUMIDO.pdf

test

-

TEST CE para practicar

Tipo test para practicar para el examen

Test 5.pdf
TEST 2.pdf
TEST 1.pdf
test 4.pdf
Test 3.pdf
TEST-GENERAL.pdf
Anónimo

@Anónimo

Test de la 2º convocatoria de junio resuelto. Esta vez si se ve todas las opciones y no hay ninguna errata ni nada raro. SUERTE!!!!

4 páginas
Anónimo

@Anónimo

Es el examen de la 1º convocatoria del año pasado. He de decir q en la foto hay cosas no leibles o que aparece cortado en la imagen, he intentado que se entienda bien. SUERTE!!!

6 páginas

He publicado nuevos examenes de 4º Creación de Empresas: Test-Tema-10-con-apuntes-de-clase-25-26.pdf

4 páginas

He publicado nuevos examenes de 4º Creación de Empresas: Test-Tema-8-con-apuntes-de-clase-25-26.pdf

4 páginas

He publicado nuevos examenes de 4º Creación de Empresas: Test-Tema-7-con-apuntes-de-clase-25-26.pdf

4 páginas

He publicado nuevos examenes de 4º Creación de Empresas: Test-Tema-6-con-apuntes-de-clase-25-26.pdf

4 páginas

He publicado nuevos examenes de 4º Creación de Empresas: Test-Tema-5-con-apuntes-de-clase-25-26.pdf

4 páginas

He publicado nuevos examenes de 4º Creación de Empresas: Test-Tema-4-con-apuntes-de-clase-25-26.pdf

4 páginas

He publicado nuevos examenes de 4º Creación de Empresas: Test-Tema-3-con-apuntes-de-clase-25-26.pdf

4 páginas

He publicado nuevos examenes de 4º Creación de Empresas: Test-Tema-2-con-apuntes-de-clase-25-26.pdf

4 páginas

He publicado nuevos examenes de 4º Creación de Empresas: Test-Tema-1-con-apuntes-de-clase-25-26.pdf

4 páginas

apuntes

-

APUNTES TEMAS

Apuntes realizados con las diapositivas y ampliación con lo dicho en clase.

TEMA-1-EMPRENDEDOR-IDEA-DE-NEGOCIO-E-INNOVACION.pdf
TEMA-2-LOS-MODELOS-DE-NEGOCIO-EL-LIENZO-BMC.pdf
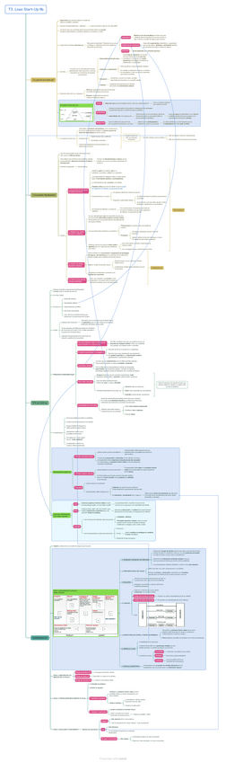
TEMA-3-LEAN-START-UP.pdf
TEMA-4-PLAN-DE-NEGOCIO-UTILIDADES-Y-ESTRUCTURA.pdf
TEMA-5-PLAN-ESTRATEGICO-or-ANALISIS-DEL-SECTOR.pdf
TEMA-6-PLAN-DE-MARKETING.pdf

He publicado nuevos apuntes de 4º Creación de Empresas: Tema-10.-Libro-diapositivas-y-anotaciones.pdf

7 páginas

He publicado nuevos apuntes de 4º Creación de Empresas: Tema-9.-Libro-diapositivas-y-anotaciones.pdf

5 páginas

He publicado nuevos apuntes de 4º Creación de Empresas: Tema-8.-Libro-diapositivas-y-anotaciones.pdf

7 páginas

He publicado nuevos apuntes de 4º Creación de Empresas: Tema-7.-Libro-diapositivas-y-anotaciones.pdf

7 páginas

Hecho con diapositivas y libro, con gráficas muy completo

10 páginas

He publicado nuevos apuntes de 4º Creación de Empresas: Tema-6.-Libro-diapositivas-y-anotaciones.pdf

7 páginas

He publicado nuevos apuntes de 4º Creación de Empresas: Tema-5.-Libro-diapositivas-y-anotaciones.pdf

9 páginas

Seguiré subiendo los demás temas de creación de empresas antes de convocatoria

He publicado nuevos apuntes de 4º Creación de Empresas: Tema-4.-Libro-diapositivas-y-anotaciones.pdf

14 páginas

He publicado nuevos apuntes de 4º Creación de Empresas: Tema-3.-Libro-diapositivas-y-anotaciones.pdf

9 páginas

He publicado nuevos apuntes de 4º Creación de Empresas: Tema-2.-Libro-diapositivas-y-anotaciones.pdf

10 páginas

He publicado nuevos apuntes de 4º Creación de Empresas: Tema-1.-Libro-diapositivas-y-anotaciones.pdf

6 páginas

Texto con 2 preguntas hecho en clase sobre CAME y Bowman.

2 páginas

He publicado nuevos apuntes de 4º Creación de Empresas: TEMA-2.pdf

13 páginas

He publicado nuevos apuntes de 4º Creación de Empresas: TEMA-1.pdf

10 páginas

He publicado nuevos apuntes de 4º Creación de Empresas: TEMA-1-COMPLETO.pdf

7 páginas

practicas

-

Contenido Entrepreneurship with IA implementation

Creación de empresas en erasmus Polonia.

Canva-Casual-Youth-Clothing-model.pdf
Final-Presentation-Casual-Youth-Clothing.pdf
FINAL-PROJECT-ENTREPE.pdf

Tipo test sacado de clase

3 páginas

He publicado nuevos apuntes de 4º Creación de Empresas: Diferencia Business Model Canvas - Lean Canvas.pdf

1 página

apuntes

-

Importante Tema 10 - Creación de Empresas

He publicado nuevos apuntes de 4º Creación de Empresas: Importante Tema 10 - Creación de Empresas

Diseños organizativos - Burgelman.pdf
Diseños organizativos - Covin y Miles.pdf
Modelos emprendimiento corporativo.pdf

apuntes

-

Importante Tema 9 - Creación de Empresas

He publicado nuevos apuntes de 4º Creación de Empresas: Importante Tema 9 - Creación de Empresas

Stakeholders externos.pdf
Mapa stakeholders.pdf
Posturas RSC.pdf
Tipos de empresas.pdf
Matriz negocios hibridos.pdf

apuntes

-

Importante Tema 8 - Creación de Empresas

He publicado nuevos apuntes de 4º Creación de Empresas: Importante Tema 8 - Creación de Empresas

Born Global.pdf
Factores eleccion estrategia de entrada.pdf
Estrategias de entrada.pdf
Empresas Gacela.pdf

apuntes

-

Importante Tema 7 - Creación de Empresas

He publicado nuevos apuntes de 4º Creación de Empresas: Importante Tema 7 - Creación de Empresas

Fuentes financiacion.pdf
Viabilidad.pdf
Ratios.pdf

apuntes

-

Importante Tema 6 - Creación de Empresas

He publicado nuevos apuntes de 4º Creación de Empresas: Importante Tema 6 - Creación de Empresas

Estrategias de segmentacion.pdf
Formas prevision ventas.pdf
Metodos prevision ventas.pdf

apuntes

-

Importante Tema 5 - Creación de Empresas

He publicado nuevos apuntes de 4º Creación de Empresas: Importante Tema 5 - Creación de Empresas

Analisis CAME.pdf
Mecanismos aislamiento.pdf
Reloj estrategico.pdf
Vision - proposito estrategico - mision - valores.pdf

apuntes

-

Importante Tema 3 - Creación de Empresas

He publicado nuevos apuntes de 4º Creación de Empresas: Importante Tema 3 - Creación de Empresas

Lean Canvas.pdf
Diferencia Lean Start-up - Running Lean - Lean Canvas.pdf
Customer Development - Steve Blank.pdf

apuntes

-

Importante Tema 2 - Creación de Empresas

He publicado nuevos apuntes de 4º Creación de Empresas: Importante Tema 2 - Creación de Empresas

Business Model Canvas.pdf
Patrones de modelo de negocio.pdf

apuntes

-

Esquemas Temas 1-10 - Creación de Empresas

He publicado nuevos apuntes de 4º Creación de Empresas: Esquemas Temas 1-10 - Creación de Empresas

Tema 1 - Creacion de Empresas.pdf
Tema 2 - Creacion de Empresas.pdf
Tema 3 - Creacion de Empresas.pdf
Tema 4 - Creacion de Empresas.pdf
Tema 5 - Creacion de Empresas.pdf
Tema 6 - Creacion de Empresas.pdf

apuntes

-

creación de empresas

He publicado nuevos apuntes de 4º Creación de Empresas: creación de empresas

tema-1.pdf
tema-2.pdf
tema-3.pdf
tema-4.pdf
tema-5.pdf
tema-6.pdf

He publicado nuevos test de 4º Creación de Empresas: TEST-Octubre-24.pdf

5 páginas

He publicado nuevos test de 4º Creación de Empresas: TEST-REPASO-TEMA-10.pdf

3 páginas

He publicado nuevos test de 4º Creación de Empresas: TEST-REPASO-TEMA-9.pdf

4 páginas

He publicado nuevos test de 4º Creación de Empresas: TEST-REPASO-TEMA-7.pdf

4 páginas

He publicado nuevos test de 4º Creación de Empresas: TEST-REPASO-TEMA-8.pdf

4 páginas

He publicado nuevos test de 4º Creación de Empresas: TEST-REPASO-TEMA-6.pdf

3 páginas

He publicado nuevos test de 4º Creación de Empresas: TEST-REPASO-TEMA-5.pdf

3 páginas

He publicado nuevos apuntes de 4º Creación de Empresas: TEST-REPASO-TEMA-4.pdf

3 páginas

He publicado nuevos test de 4º Creación de Empresas: TEST-REPASO-TEMA-3.pdf

3 páginas

He publicado nuevos test de 4º Creación de Empresas: TEST-REPASO-TEMA-1.pdf

3 páginas