Cuerpo, Percepción y Habilidad Motriz

chevron_left
chevron_right
Todo
Apuntes
Exámenes
chevron_left
chevron_right

He publicado nuevos apuntes de 4º Cuerpo, Percepción y Habilidad Motriz: Preguntas-tipo-test.pdf

14 páginas

He publicado nuevos examenes de 4º Cuerpo, Percepción y Habilidad Motriz: PREGUNTAS-TIPO-TEST-1.pdf

16 páginas

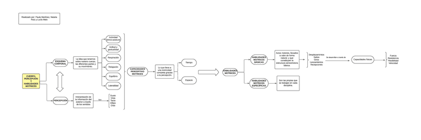
He publicado nuevos apuntes de 4º Cuerpo, Percepción y Habilidad Motriz: Mapa-conceptual-Cuerpo-percepcion-y-habilidad-motriz-1.pdf

1 página

He publicado nuevos apuntes de 4º Cuerpo, Percepción y Habilidad Motriz: ESQUEMA-CORPORAL.pdf

2 páginas

He publicado nuevos apuntes de 4º Cuerpo, Percepción y Habilidad Motriz: Clasificacion-de-la-lateralidad.pdf

1 página

He publicado nuevos apuntes de 4º Cuerpo, Percepción y Habilidad Motriz: COMO-SE-REGULA-EL-TONO-MUSCULAR.pdf

2 páginas
¡Estás al día!

¡Estás al día!

Has visto todos los archivos